Suppr超能文献

受生物启发的多功能纤维素膜:用于处理感染伤口的原位细菌捕获与杀灭

Bioinspired multifunctional cellulose film: In situ bacterial capturing and killing for managing infected wounds.

作者信息

Li Chengcheng, Zhu Ya-Xuan, Yang Ying, Miao Wanting, Shi Xiaotong, Xu Ke-Fei, Li Zi-Heng, Xiao Huining, Wu Fu-Gen

机构信息

International Innovation Center for Forest Chemicals and Materials and Jiangsu Co-Innovation Center for Efficient Processing and Utilization of Forest Resources, Nanjing Forestry University, Nanjing, 210037, China.

Shanghai Frontiers Science Center of Nanocatalytic Medicine, Shanghai Tenth People's Hospital, School of Medicine, Tongji University, Shanghai, 200092, China.

出版信息

Bioact Mater. 2024 Aug 6;36:595-612. doi: 10.1016/j.bioactmat.2024.06.031. eCollection 2024 Jun.

Abstract

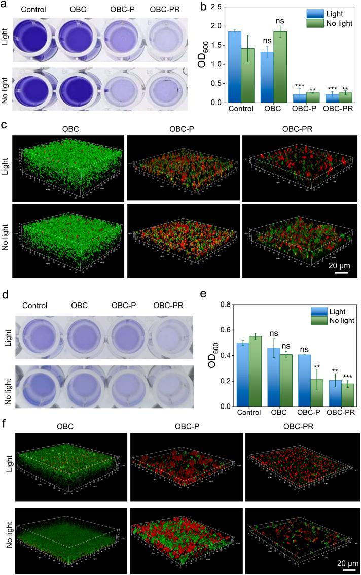
Bacterial infection of cutaneous wounds can easily lead to occurrence of chronic wounds and even more serious diseases. Therefore, multifunctional, biodegradable, and reusable wound dressings that can quickly manage wound infection and promote wound healing are urgently desired. Herein, inspired by the "capturing and killing" action of Thunb., a biomimetic cellulose film was constructed to capture the bacteria (via the rough structure of the film) and kill them (via the combination of photodynamic therapy and chemotherapy) to promote wound tissue remodeling. The film (termed OBC-PR) was simply prepared by chemically crosslinking the oxidized bacterial cellulose (OBC) with polyhexamethylene guanidine hydrochloride (PHGH) and rose bengal (RB). Notably, it could effectively capture and bacterial cells with capture efficiencies of ∼99 % and ∼96 %, respectively, within 10 min. Furthermore, the in vivo experiments showed that OBC-PR could effectively promote the macrophage polarization toward the M2 phenotype and adequately induce the reconstruction of blood vessels and nerves, thus promoting wound healing. This study provides a potential direction for designing multifunctional wound dressings for managing infected skin wounds in the future.

摘要

皮肤伤口的细菌感染很容易导致慢性伤口的出现,甚至引发更严重的疾病。因此,迫切需要能够快速控制伤口感染并促进伤口愈合的多功能、可生物降解且可重复使用的伤口敷料。在此,受[植物名称]的“捕获并杀死”作用启发,构建了一种仿生纤维素膜,通过膜的粗糙结构捕获细菌,并通过光动力疗法和化疗的联合作用杀死细菌,以促进伤口组织重塑。该膜(称为OBC-PR)通过将氧化细菌纤维素(OBC)与聚六亚甲基胍盐酸盐(PHGH)和孟加拉玫瑰红(RB)进行化学交联简单制备而成。值得注意的是,它能在10分钟内分别以约99%和约96%的捕获效率有效捕获细菌和细胞。此外,体内实验表明,OBC-PR能有效促进巨噬细胞向M2表型极化,并充分诱导血管和神经重建,从而促进伤口愈合。本研究为未来设计用于处理感染性皮肤伤口的多功能伤口敷料提供了一个潜在方向。

https://cdn.ncbi.nlm.nih.gov/pmc/blobs/492e/11350459/f5e30efba735/ga1.jpg

文献AI研究员

20分钟写一篇综述,助力文献阅读效率提升50倍。

立即体验

用中文搜PubMed

大模型驱动的PubMed中文搜索引擎

马上搜索

文档翻译

学术文献翻译模型,支持多种主流文档格式。

立即体验