Suppr超能文献

RPL22L1 是肺腺癌预后和免疫浸润的新型生物标志物,通过抑制 MDM2/P53 信号通路促进 LUAD 细胞的生长和转移。

RPL22L1 is a novel biomarker for prognosis and immune infiltration in lung adenocarcinoma, promoting the growth and metastasis of LUAD cells by inhibiting the MDM2/P53 signaling pathway.

机构信息

Department of Thoracic Surgery, Nanjing Gaochun People’s Hospital, Nanjing 211300, Jiangsu, China.

Scientific Research Center, Beijing ChosenMed Clinical Laboratory Co., Ltd., Beijing 100176, China.

出版信息

Aging (Albany NY). 2024 Aug 28;16(17):12392-12413. doi: 10.18632/aging.206096.

Abstract

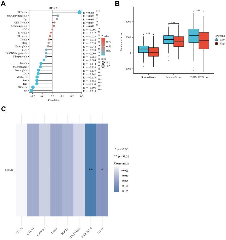
The ribosomal protein L22-like1 (RPL22L1) is a constituent of the 60 S ribosomal subunit whose function in lung adenocarcinoma (LUAD) remains ambiguous. This study aims to elucidate the role of RPL22L1 in LUAD through a thorough analysis and experimental validation. Our findings indicate that RPL22L1 exhibits abnormal expression patterns in various cancer types, including LUAD. Moreover, a statistically significant association was observed between elevated levels of RPL22L1 expression in LUAD patients and several clinical parameters, such as pathological stage (p = 0.0083) and gender (p = 0.0038). The high expression of RPL22L1 in LUAD demonstrated a significant association with poorer overall survival (OS) (p = 0.005), progression-free survival (PFS) (p = 0.027), and disease-specific survival (p = 0.015). The expression of RPL22L1 in LUAD (p = 0.005) was identified as an independent prognostic factor. Additionally, RPL22L1 expression in LUAD was found to be correlated with immune infiltration, immune checkpoint genes, TMB/MSI, and mRNAsi. Notably, the expression of RPL22L1 exhibited significant negative correlations with 1-BET-762, Trametinib, and WZ3105 in LUAD. The RPL22L1 gene exhibited up-regulation in multiple individual cells of LUAD, leading to a comparatively shorter PFS in the RPL22L1 variant group as opposed to the RPL22L1 variant-free group in LUAD. Significantly increased expression of RPL22L1 was noted in LUAD cell lines, where it was found to enhance the growth and metastasis of LUAD cells by suppressing the MDM2/P53 signaling pathway. Therefore, RPL22L1 may serve as a promising prognostic biomarker and therapeutic target for patients with LUAD.

摘要

核糖体蛋白 L22 样 1(RPL22L1)是 60S 核糖体亚基的组成部分,其在肺腺癌(LUAD)中的功能尚不清楚。本研究旨在通过全面分析和实验验证来阐明 RPL22L1 在 LUAD 中的作用。我们的研究结果表明,RPL22L1 在各种癌症类型中表现出异常的表达模式,包括 LUAD。此外,在 LUAD 患者中,RPL22L1 表达水平升高与多个临床参数之间存在显著关联,例如病理分期(p=0.0083)和性别(p=0.0038)。LUAD 中 RPL22L1 的高表达与总生存期(OS)(p=0.005)、无进展生存期(PFS)(p=0.027)和疾病特异性生存期(p=0.015)显著相关。LUAD 中 RPL22L1 的表达被确定为独立的预后因素。此外,在 LUAD 中还发现 RPL22L1 的表达与免疫浸润、免疫检查点基因、TMB/MSI 和 mRNAsi 相关。值得注意的是,在 LUAD 中,RPL22L1 的表达与 1-BET-762、Trametinib 和 WZ3105 呈显著负相关。在 LUAD 的多个单个细胞中,RPL22L1 基因上调,导致 RPL22L1 变体组的 PFS 明显短于 RPL22L1 变体组。在 LUAD 细胞系中观察到 RPL22L1 的表达显著增加,发现其通过抑制 MDM2/P53 信号通路来增强 LUAD 细胞的生长和转移。因此,RPL22L1 可能成为 LUAD 患者有前途的预后生物标志物和治疗靶点。

https://cdn.ncbi.nlm.nih.gov/pmc/blobs/e51d/11424578/37fac2c196ba/aging-16-206096-g001.jpg

文献AI研究员

20分钟写一篇综述,助力文献阅读效率提升50倍。

立即体验

用中文搜PubMed

大模型驱动的PubMed中文搜索引擎

马上搜索

文档翻译

学术文献翻译模型,支持多种主流文档格式。

立即体验