Suppr超能文献

Sortilin1 通过 Notch 信号通路和 CD133 促进肝癌血管生成和全身转移的作用。

Effect of Sortilin1 on promoting angiogenesis and systemic metastasis in hepatocellular carcinoma via the Notch signaling pathway and CD133.

机构信息

Department of Gastroenterology, Ajou University School of Medicine, Suwon, South Korea.

Department of Biomedical Sciences, Ajou University Graduate School of Medicine, Suwon, South Korea.

出版信息

Cell Death Dis. 2024 Aug 29;15(8):634. doi: 10.1038/s41419-024-07016-7.

Abstract

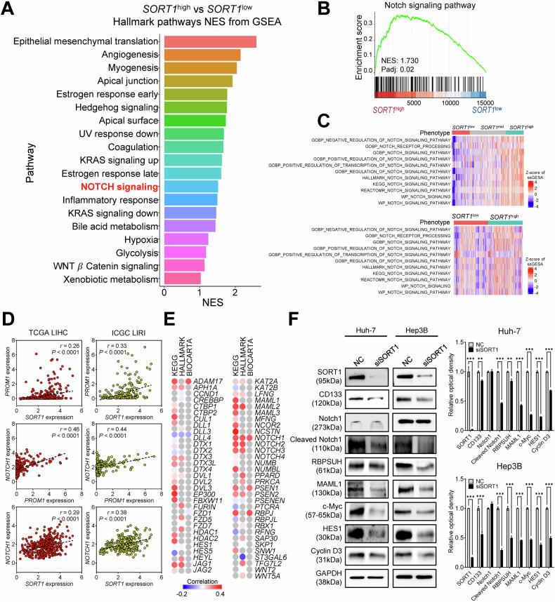
Hepatocellular carcinoma (HCC) is known to be lethal disease. However, its prognosis remains poor, primarily because the precise oncogenic mechanisms underlying HCC progression remain elusive, thus hampering effective treatment. Here, we aimed to identify the potential oncogenes in HCC and elucidate the underlying mechanisms of their action. To identify potential candidate genes, an integrative analysis of eight publicly available genomic datasets was performed, and the functional implications of the identified genes were assessed in vitro and in vivo. Sortilin 1 (SORT1) was identified as a potential candidate oncogene in HCC, and its overexpression in HCC cells was confirmed by analyzing spatial transcriptomic and single-cell data. Silencing SORT1 in Huh-7 and Hep3B cells significantly reduced HCC progression in vitro and in vivo. Functional analyses of oncogenic pathways revealed that SORT1 expression regulated the Notch signaling pathway activation and CD133 expression. Furthermore, analysis of epigenetic regulation of the candidate gene and its clinical implications using The Cancer Genome Atlas Liver Hepatocellular Carcinoma (TCGA LIHC) and our HCC cohort (AJOU_HCC cohort) data demonstrated an inverse correlation between the methylation status of the SORT1 promoter region, specifically at the cg16988986 site, and SORT1 mRNA expression, indicating the epigenetic regulation of SORT1 in HCC. In addition, the distinct methylation status of cg16988986 was significantly associated with patient survival. In conclusion, SORT1 plays a pivotal role in HCC by activating the Notch signaling pathway and increasing CD133 expression. These findings suggest SORT1 as a promising therapeutic target for HCC.

摘要

肝细胞癌 (HCC) 是一种致命的疾病。然而,其预后仍然很差,主要是因为 HCC 进展背后的确切致癌机制仍不清楚,从而阻碍了有效的治疗。在这里,我们旨在确定 HCC 中的潜在致癌基因,并阐明其作用的潜在机制。为了鉴定潜在的候选基因,对八个公开可用的基因组数据集进行了综合分析,并在体外和体内评估了鉴定基因的功能意义。分选蛋白 1 (SORT1) 被鉴定为 HCC 中的一个潜在候选致癌基因,通过分析空间转录组和单细胞数据证实了其在 HCC 细胞中的过表达。沉默 Huh-7 和 Hep3B 细胞中的 SORT1 显著减少了 HCC 的体外和体内进展。致癌途径的功能分析表明,SORT1 的表达调节 Notch 信号通路的激活和 CD133 的表达。此外,使用癌症基因组图谱肝脏肝细胞癌 (TCGA LIHC) 和我们的 HCC 队列 (AJOU_HCC 队列) 数据对候选基因的表观遗传调控及其临床意义进行分析表明,SORT1 启动子区域的甲基化状态,特别是在 cg16988986 位点,与 SORT1 mRNA 表达呈负相关,表明 SORT1 在 HCC 中的表观遗传调控。此外,cg16988986 位点的独特甲基化状态与患者生存显著相关。总之,SORT1 通过激活 Notch 信号通路和增加 CD133 表达在 HCC 中发挥关键作用。这些发现表明 SORT1 是 HCC 有前途的治疗靶点。

https://cdn.ncbi.nlm.nih.gov/pmc/blobs/3893/11362463/eb3cfc5442e5/41419_2024_7016_Fig1_HTML.jpg

文献AI研究员

20分钟写一篇综述,助力文献阅读效率提升50倍。

立即体验

用中文搜PubMed

大模型驱动的PubMed中文搜索引擎

马上搜索

文档翻译

学术文献翻译模型,支持多种主流文档格式。

立即体验