Suppr超能文献

新型核糖体生物合成抑制剂地衣酸阻断核仁前 60S 成熟。

The novel ribosome biogenesis inhibitor usnic acid blocks nucleolar pre-60S maturation.

机构信息

Institute of Molecular Biosciences, University of Graz, Graz, 8010, Austria.

Research Institute of Molecular Pathology (IMP), Vienna BioCenter, Vienna, 1030, Austria.

出版信息

Nat Commun. 2024 Aug 29;15(1):7511. doi: 10.1038/s41467-024-51754-3.

Abstract

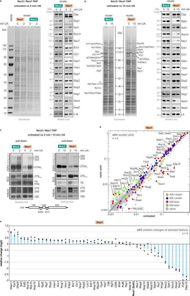
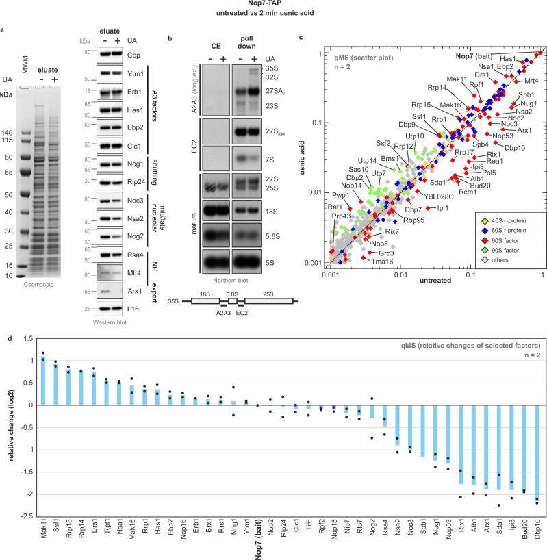
The formation of new ribosomes is tightly coordinated with cell growth and proliferation. In eukaryotes, the correct assembly of all ribosomal proteins and RNAs follows an intricate scheme of maturation and rearrangement steps across three cellular compartments: the nucleolus, nucleoplasm, and cytoplasm. We demonstrate that usnic acid, a lichen secondary metabolite, inhibits the maturation of the large ribosomal subunit in yeast. We combine biochemical characterization of pre-ribosomal particles with a quantitative single-particle cryo-EM approach to monitor changes in nucleolar particle populations upon drug treatment. Usnic acid rapidly blocks the transition from nucleolar state B to C of Nsa1-associated pre-ribosomes, depleting key maturation factors such as Dbp10 and hindering pre-rRNA processing. This primary nucleolar block rapidly rebounds on earlier stages of the pathway which highlights the regulatory linkages between different steps. In summary, we provide an in-depth characterization of the effect of usnic acid on ribosome biogenesis, which may have implications for its reported anti-cancer activities.

摘要

核糖体的形成与细胞生长和增殖密切协调。在真核生物中,所有核糖体蛋白和 RNA 的正确组装遵循一个复杂的成熟和重排步骤方案,跨越三个细胞区室:核仁、核质和细胞质。我们证明,地衣次生代谢物乌头酸可抑制酵母大亚基核糖体的成熟。我们将前核糖体颗粒的生化特性与定量单颗粒 cryo-EM 方法相结合,以监测药物处理后核仁颗粒群体的变化。乌头酸可迅速阻止 Nsa1 相关前核糖体从核仁状态 B 到 C 的转变,耗尽关键的成熟因子,如 Dbp10,并阻碍 pre-rRNA 加工。这种早期核仁阻断迅速反弹到途径的早期阶段,突出了不同步骤之间的调节联系。总之,我们对乌头酸对核糖体生物发生的影响进行了深入的表征,这可能对其报道的抗癌活性有影响。

https://cdn.ncbi.nlm.nih.gov/pmc/blobs/c1ea/11362459/38b6804e7ec2/41467_2024_51754_Fig1_HTML.jpg

文献AI研究员

20分钟写一篇综述,助力文献阅读效率提升50倍。

立即体验

用中文搜PubMed

大模型驱动的PubMed中文搜索引擎

马上搜索

文档翻译

学术文献翻译模型,支持多种主流文档格式。

立即体验