Suppr超能文献

鸟苷酸结合蛋白 5 可独立于弗林蛋白酶加工拮抗病毒糖蛋白。

Guanylate-binding protein 5 antagonizes viral glycoproteins independently of furin processing.

机构信息

Virus-Cell Interaction Section, HIV Dynamics and Replication Program, Center for Cancer Research, National Cancer Institute, Frederick, Maryland, USA.

出版信息

mBio. 2024 Oct 16;15(10):e0208624. doi: 10.1128/mbio.02086-24. Epub 2024 Aug 30.

Abstract

UNLABELLED

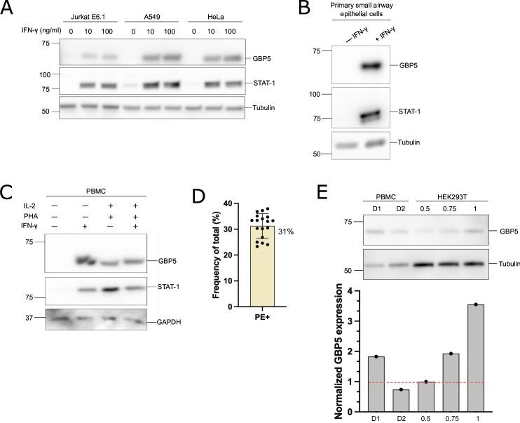
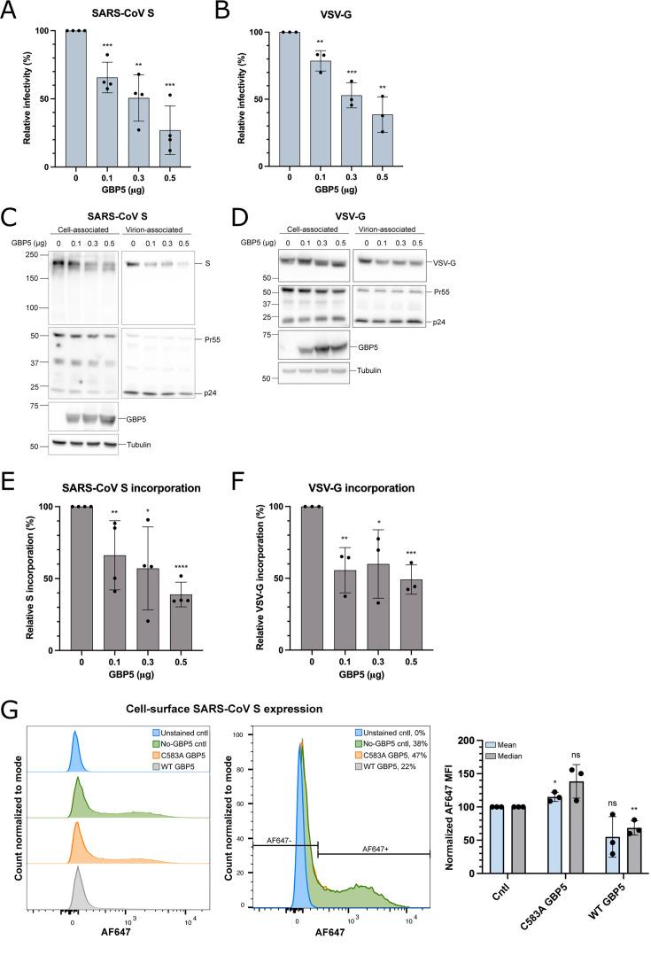
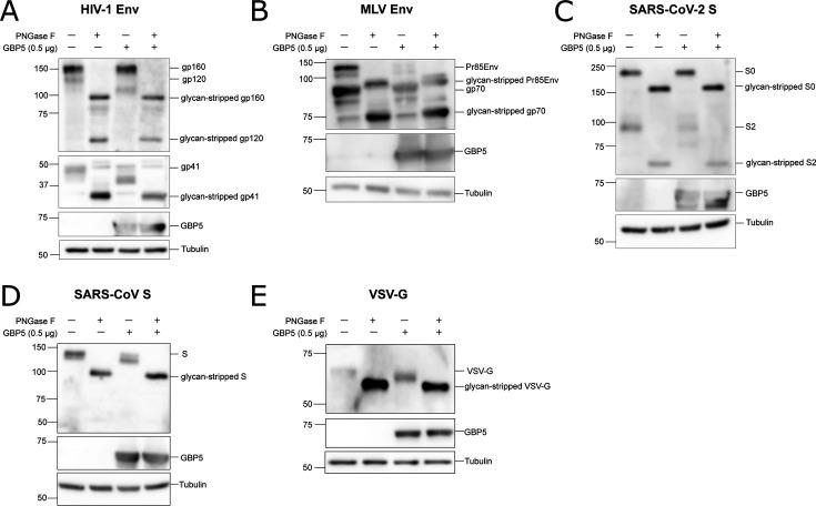
Guanylate-binding protein (GBP) 5 is an interferon-inducible cellular factor with broad anti-viral activity. Recently, GBP5 has been shown to antagonize the glycoproteins of a number of enveloped viruses, in part by disrupting the host enzyme furin. Here we show that GBP5 strongly impairs the infectivity of virus particles bearing not only viral glycoproteins that depend on furin cleavage for infectivity-the envelope (Env) glycoproteins of HIV-1 and murine leukemia virus and the spike (S) glycoprotein of severe acute respiratory syndrome coronavirus 2 (SARS-CoV-2)-but also viral glycoproteins that do not depend on furin cleavage: vesicular stomatitis virus glycoprotein and SARS-CoV S. We observe that GBP5 disrupts proper -linked protein glycosylation and reduces the incorporation of viral glycoproteins into virus particles. The glycosylation of the cellular protein CD4 is also altered by GBP5 expression. Flow cytometry analysis shows that GBP5 expression reduces the cell-surface levels of HIV-1 Env and the S glycoproteins of SARS-CoV and SARS-CoV-2. Our data demonstrate that, under the experimental conditions used, inhibition of furin-mediated glycoprotein cleavage is not the primary anti-viral mechanism of action of GBP5. Rather, the antagonism appears to be related to impaired trafficking of glycoproteins to the plasma membrane. These results provide novel insights into the broad antagonism of viral glycoprotein function by the cellular host innate immune response.

IMPORTANCE

The surface of enveloped viruses contains viral envelope glycoproteins, an important structural component facilitating virus attachment and entry while also acting as targets for the host adaptive immune system. In this study, we show that expression of GBP5 in virus-producer cells alters the glycosylation, cell-surface expression, and virion incorporation of viral glycoproteins across several virus families. This research provides novel insights into the broad impact of the host cell anti-viral factor GBP5 on protein glycosylation and trafficking.

摘要

未加标签

鸟苷酸结合蛋白(GBP)5 是一种干扰素诱导的细胞因子,具有广泛的抗病毒活性。最近,研究表明 GBP5 可拮抗多种包膜病毒的糖蛋白,部分原因是破坏宿主酶弗林。在这里,我们表明 GBP5 强烈削弱了不仅依赖弗林切割来感染的病毒糖蛋白的感染力 - HIV-1 和鼠白血病病毒的包膜(Env)糖蛋白以及严重急性呼吸系统综合征冠状病毒 2 的刺突(S)糖蛋白 - 而且还削弱了不依赖弗林切割的病毒糖蛋白的感染力:水疱性口炎病毒糖蛋白和 SARS-CoV S。我们观察到 GBP5 破坏了适当的 -连接蛋白糖基化,并减少了病毒糖蛋白掺入病毒颗粒中。GBP5 的表达还改变了细胞蛋白 CD4 的糖基化。流式细胞术分析表明,GBP5 的表达降低了 HIV-1 Env 和 SARS-CoV 和 SARS-CoV-2 的 S 糖蛋白的细胞表面水平。我们的数据表明,在使用的实验条件下,弗林介导的糖蛋白切割的抑制不是 GBP5 的主要抗病毒作用机制。相反,这种拮抗作用似乎与糖蛋白向质膜的运输受损有关。这些结果为细胞固有免疫反应对病毒糖蛋白功能的广泛拮抗作用提供了新的见解。

重要性

包膜病毒的表面含有病毒包膜糖蛋白,这是一种重要的结构成分,有助于病毒附着和进入,同时也是宿主适应性免疫系统的靶标。在这项研究中,我们表明,在病毒产生细胞中表达 GBP5 会改变几种病毒家族的病毒糖蛋白的糖基化、细胞表面表达和病毒粒子掺入。这项研究为宿主细胞抗病毒因子 GBP5 对蛋白质糖基化和运输的广泛影响提供了新的见解。

https://cdn.ncbi.nlm.nih.gov/pmc/blobs/d02a/11492990/3f4b51a24cc0/mbio.02086-24.f001.jpg

文献AI研究员

20分钟写一篇综述,助力文献阅读效率提升50倍。

立即体验

用中文搜PubMed

大模型驱动的PubMed中文搜索引擎

马上搜索

文档翻译

学术文献翻译模型,支持多种主流文档格式。

立即体验