Suppr超能文献

秋水仙碱可预防 TET2 突变克隆性造血所致动脉粥样硬化加速。

Colchicine prevents accelerated atherosclerosis in TET2-mutant clonal haematopoiesis.

机构信息

Program on Novel Mechanisms of Atherosclerosis, Centro Nacional de Investigaciones Cardiovasculares (CNIC), Melchor Fernández Almagro, 3, 28029 Madrid, Spain.

Program in Medical and Population Genetics, Broad Institute of MIT and Harvard, 75 Ames St., Cambridge, MA 02142, USA.

出版信息

Eur Heart J. 2024 Nov 14;45(43):4601-4615. doi: 10.1093/eurheartj/ehae546.

Abstract

BACKGROUND AND AIMS

Somatic mutations in the TET2 gene that lead to clonal haematopoiesis (CH) are associated with accelerated atherosclerosis development in mice and a higher risk of atherosclerotic disease in humans. Mechanistically, these observations have been linked to exacerbated vascular inflammation. This study aimed to evaluate whether colchicine, a widely available and inexpensive anti-inflammatory drug, prevents the accelerated atherosclerosis associated with TET2-mutant CH.

METHODS

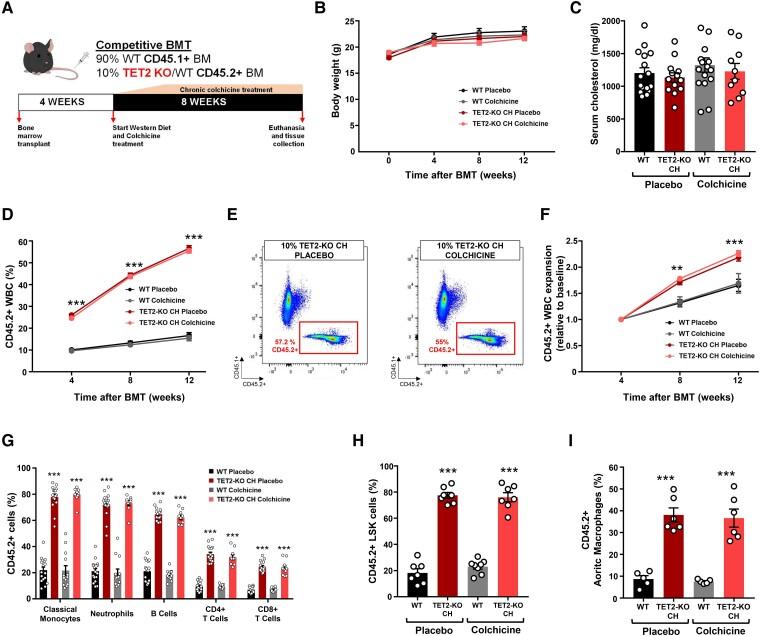
In mice, TET2-mutant CH was modelled using bone marrow transplantations in atherosclerosis-prone Ldlr-/- mice. Haematopoietic chimeras carrying initially 10% Tet2-/- haematopoietic cells were fed a high-cholesterol diet and treated with colchicine or placebo. In humans, whole-exome sequencing data and clinical data from 37 181 participants in the Mass General Brigham Biobank and 437 236 participants in the UK Biobank were analysed to examine the potential modifying effect of colchicine prescription on the relationship between CH and myocardial infarction.

RESULTS

Colchicine prevented accelerated atherosclerosis development in the mouse model of TET2-mutant CH, in parallel with suppression of interleukin-1β overproduction in conditions of TET2 loss of function. In humans, patients who were prescribed colchicine had attenuated associations between TET2 mutations and myocardial infarction. This interaction was not observed for other mutated genes.

CONCLUSIONS

These results highlight the potential value of colchicine to mitigate the higher cardiovascular risk of carriers of somatic TET2 mutations in blood cells. These observations set the basis for the development of clinical trials that evaluate the efficacy of precision medicine approaches tailored to the effects of specific mutations linked to CH.

摘要

背景与目的

导致克隆性造血(CH)的 TET2 基因突变与小鼠动脉粥样硬化发展加速以及人类动脉粥样硬化疾病风险增加相关。从机制上讲,这些观察结果与血管炎症加剧有关。本研究旨在评估秋水仙碱(一种广泛应用且廉价的抗炎药物)是否可以预防与 TET2 突变型 CH 相关的动脉粥样硬化加速。

方法

在易发生动脉粥样硬化的 Ldlr-/-小鼠中,通过骨髓移植建立了 TET2 突变型 CH 小鼠模型。最初携带 10% Tet2-/-造血细胞的造血嵌合体接受高胆固醇饮食,并接受秋水仙碱或安慰剂治疗。在人类中,分析了来自 Mass General Brigham 生物库的 37181 名参与者和 UK Biobank 的 437236 名参与者的全外显子组测序数据和临床数据,以研究秋水仙碱处方对 CH 和心肌梗死之间关系的潜在修饰作用。

结果

秋水仙碱可预防 TET2 突变型 CH 小鼠模型中动脉粥样硬化的加速发展,同时抑制 TET2 功能丧失时白细胞介素-1β的过度产生。在人类中,接受秋水仙碱治疗的患者,TET2 突变与心肌梗死之间的相关性减弱。这种相互作用在其他突变基因中未观察到。

结论

这些结果突出了秋水仙碱在减轻血细胞中体细胞 TET2 突变携带者心血管风险增加方面的潜在价值。这些观察结果为评估针对与 CH 相关的特定突变影响的精准医学方法的临床试验奠定了基础。

https://cdn.ncbi.nlm.nih.gov/pmc/blobs/8e30/11560281/56bdcdd20932/ehae546_sga.jpg

文献AI研究员

20分钟写一篇综述,助力文献阅读效率提升50倍。

立即体验

用中文搜PubMed

大模型驱动的PubMed中文搜索引擎

马上搜索

文档翻译

学术文献翻译模型,支持多种主流文档格式。

立即体验