Suppr超能文献

一种基础模型可识别针对耐药性细菌感染的广谱抗菌肽。

A Foundation Model Identifies Broad-Spectrum Antimicrobial Peptides against Drug-Resistant Bacterial Infection.

机构信息

Affiliated Hospital of Hunan University, School of Biomedical Sciences, Hunan University, Changsha, China.

Greater Bay Area Institute for Innovation, Hunan University, Guangzhou, 511300, Guangdong Province, China.

出版信息

Nat Commun. 2024 Aug 30;15(1):7538. doi: 10.1038/s41467-024-51933-2.

Abstract

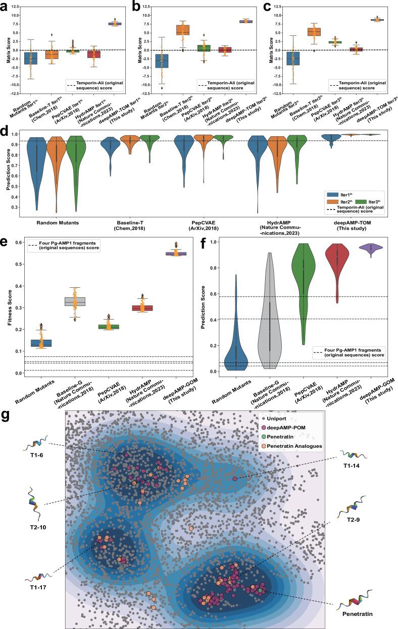
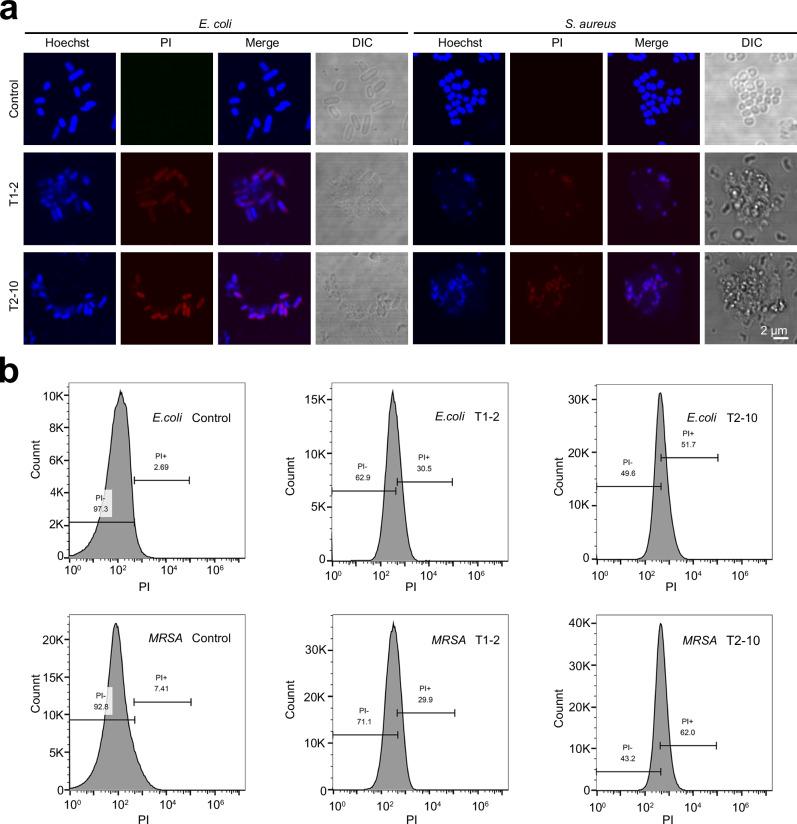
Development of potent and broad-spectrum antimicrobial peptides (AMPs) could help overcome the antimicrobial resistance crisis. We develop a peptide language-based deep generative framework (deepAMP) for identifying potent, broad-spectrum AMPs. Using deepAMP to reduce antimicrobial resistance and enhance the membrane-disrupting abilities of AMPs, we identify, synthesize, and experimentally test 18 T1-AMP (Tier 1) and 11 T2-AMP (Tier 2) candidates in a two-round design and by employing cross-optimization-validation. More than 90% of the designed AMPs show a better inhibition than penetratin in both Gram-positive (i.e., S. aureus) and Gram-negative bacteria (i.e., K. pneumoniae and P. aeruginosa). T2-9 shows the strongest antibacterial activity, comparable to FDA-approved antibiotics. We show that three AMPs (T1-2, T1-5 and T2-10) significantly reduce resistance to S. aureus compared to ciprofloxacin and are effective against skin wound infection in a female wound mouse model infected with P. aeruginosa. In summary, deepAMP expedites discovery of effective, broad-spectrum AMPs against drug-resistant bacteria.

摘要

开发高效广谱的抗菌肽(AMPs)可以帮助克服抗菌药物耐药性危机。我们开发了一种基于肽语言的深度生成框架(deepAMP),用于识别高效广谱的 AMPs。使用 deepAMP 来降低抗菌药物耐药性并增强 AMP 的膜破坏能力,我们在两轮设计和交叉优化验证中,鉴定、合成和实验测试了 18 种 T1-AMP(第 1 层)和 11 种 T2-AMP(第 2 层)候选物。设计的 AMPs 中超过 90%的 AMPs 在革兰氏阳性菌(如金黄色葡萄球菌)和革兰氏阴性菌(如肺炎克雷伯菌和铜绿假单胞菌)中的抑制效果均优于 penetratin。T2-9 表现出最强的抗菌活性,可与 FDA 批准的抗生素相媲美。我们发现三种 AMPs(T1-2、T1-5 和 T2-10)与环丙沙星相比,能显著降低对金黄色葡萄球菌的耐药性,并且对感染铜绿假单胞菌的女性创伤小鼠模型中的皮肤创伤感染有效。总之,deepAMP 加快了针对耐药菌的有效广谱 AMP 的发现。

https://cdn.ncbi.nlm.nih.gov/pmc/blobs/6a13/11364768/d5b6740da809/41467_2024_51933_Fig1_HTML.jpg

文献AI研究员

20分钟写一篇综述,助力文献阅读效率提升50倍。

立即体验

用中文搜PubMed

大模型驱动的PubMed中文搜索引擎

马上搜索

文档翻译

学术文献翻译模型,支持多种主流文档格式。

立即体验