Suppr超能文献

一种靶向 EGFR 和 AXL 的双特异性抗体可延缓奥希替尼耐药。

A bispecific antibody targeting EGFR and AXL delays resistance to osimertinib.

机构信息

Departments of Immunology and Regenerative Biology, Weizmann Institute of Science, Rehovot 76100, Israel.

Graduate School of Pharmaceutical Sciences, Osaka University, Osaka 565-0871, Japan.

出版信息

Cell Rep Med. 2024 Sep 17;5(9):101703. doi: 10.1016/j.xcrm.2024.101703. Epub 2024 Aug 30.

Abstract

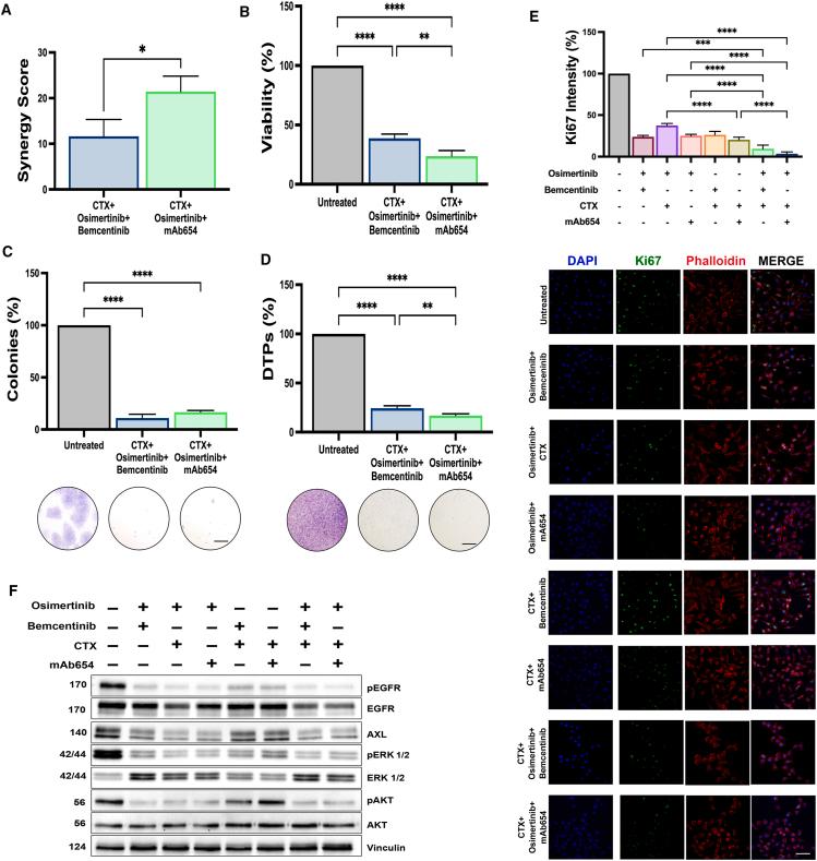
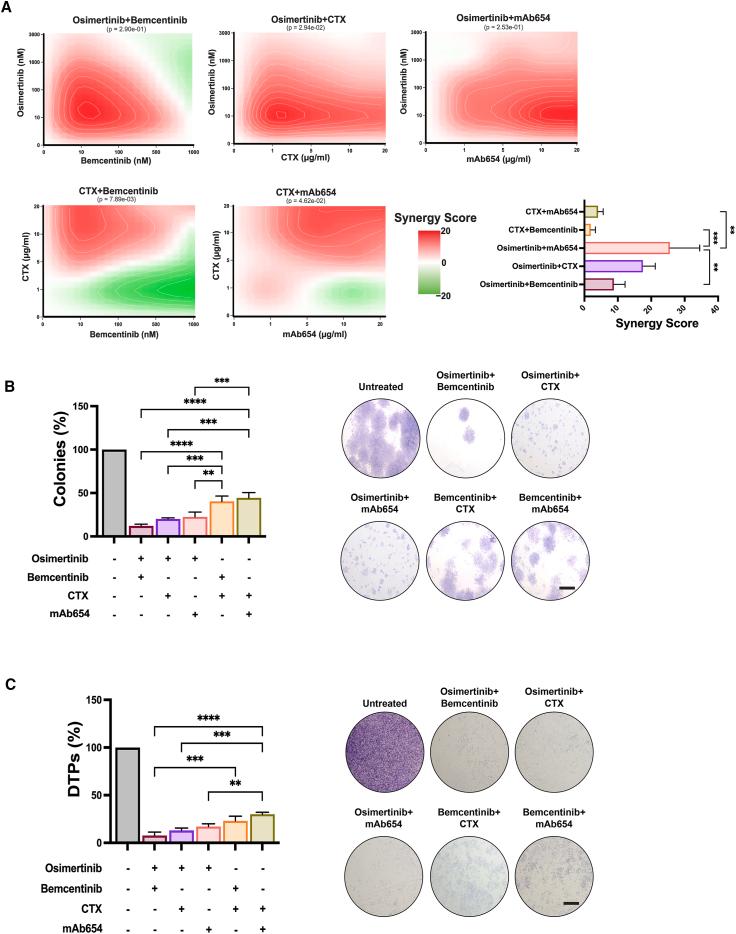
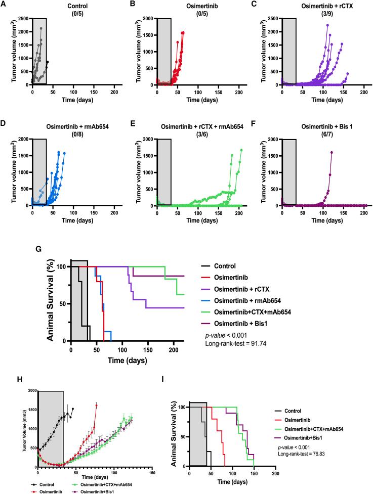
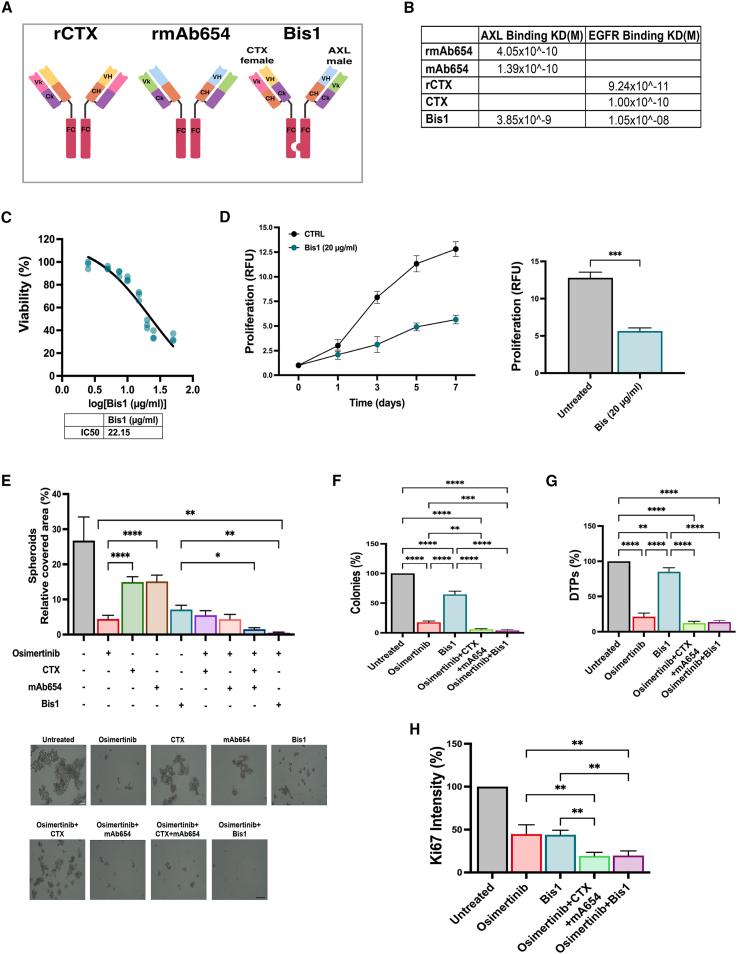
Activating EGFR (epidermal growth factor receptor) mutations can be inhibited by specific tyrosine kinase inhibitors (TKIs), which have changed the landscape of lung cancer therapy. However, due to secondary mutations and bypass receptors, such as AXL (AXL receptor tyrosine kinase), drug resistance eventually emerges in most patients treated with the first-, second-, or third-generation TKIs (e.g., osimertinib). To inhibit AXL and resistance to osimertinib, we compare two anti-AXL drugs, an antibody (mAb654) and a TKI (bemcentinib). While no pair of osimertinib and an anti-AXL drug is able to prevent relapses, triplets combining osimertinib, cetuximab (an anti-EGFR antibody), and either anti-AXL drug are initially effective. However, longer monitoring uncovers superiority of the mAb654-containing triplet, possibly due to induction of receptor endocytosis, activation of immune mechanisms, or disabling intrinsic mutators. Hence, we constructed a bispecific antibody that engages both AXL and EGFR. When combined with osimertinib, the bispecific antibody consistently inhibits tumor relapses, which warrants clinical trials.

摘要

激活表皮生长因子受体(EGFR)突变可以被特定的酪氨酸激酶抑制剂(TKIs)抑制,这已经改变了肺癌治疗的格局。然而,由于继发性突变和旁路受体,如 AXL(AXL 受体酪氨酸激酶),大多数接受第一代、第二代或第三代 TKI(如奥希替尼)治疗的患者最终会出现耐药。为了抑制 AXL 和奥希替尼的耐药性,我们比较了两种抗 AXL 药物,一种是抗体(mAb654),另一种是 TKI(bemcentinib)。虽然没有一对奥希替尼和抗 AXL 药物能够预防复发,但将奥希替尼、西妥昔单抗(一种抗 EGFR 抗体)和任何一种抗 AXL 药物联合使用的三联疗法最初是有效的。然而,更长时间的监测揭示了包含 mAb654 的三联疗法的优越性,这可能是由于受体内化的诱导、免疫机制的激活或内在突变体的失活。因此,我们构建了一种能够同时结合 AXL 和 EGFR 的双特异性抗体。当与奥希替尼联合使用时,该双特异性抗体能够持续抑制肿瘤复发,这值得进行临床试验。

https://cdn.ncbi.nlm.nih.gov/pmc/blobs/fc94/11528239/3ca200080bcb/fx1.jpg

文献AI研究员

20分钟写一篇综述,助力文献阅读效率提升50倍。

立即体验

用中文搜PubMed

大模型驱动的PubMed中文搜索引擎

马上搜索

文档翻译

学术文献翻译模型,支持多种主流文档格式。

立即体验