Suppr超能文献

脑桥神经肽 Y 神经元对应激的前馈抑制。

Feedforward inhibition of stress by brainstem neuropeptide Y neurons.

机构信息

State Key Laboratory of Genetic Engineering, School of Life Sciences, Fudan University, Shanghai, China.

Human Phenome Institute, Fudan University, Shanghai, China.

出版信息

Nat Commun. 2024 Sep 1;15(1):7603. doi: 10.1038/s41467-024-51956-9.

Abstract

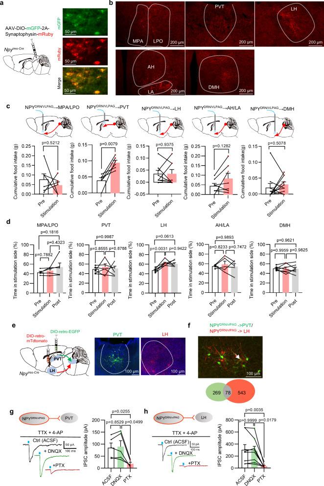
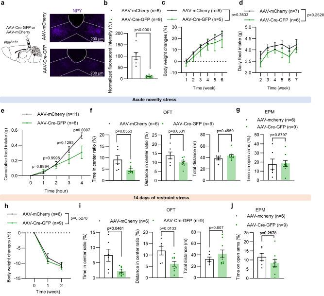
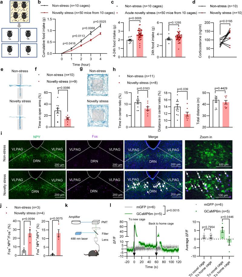
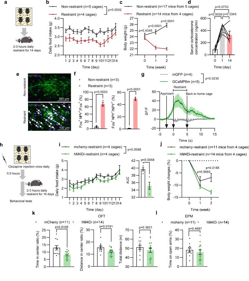
Resistance to stress is a key determinant for mammalian functioning. While many studies have revealed neural circuits and substrates responsible for initiating and mediating stress responses, little is known about how the brain resists to stress and prevents overreactions. Here, we identified a previously uncharacterized neuropeptide Y (NPY) neuronal population in the dorsal raphe nucleus and ventrolateral periaqueductal gray region (DRN/vlPAG) with anxiolytic effects in male mice. NPY neurons are rapidly activated by various stressful stimuli. Inhibiting these neurons exacerbated hypophagic and anxiety responses during stress, while activation significantly ameliorates acute stress-induced hypophagia and anxiety levels and transmits positive valence. Furthermore, NPY neurons exert differential but synergic anxiolytic effects via inhibitory projections to the paraventricular thalamic nucleus (PVT) and the lateral hypothalamic area (LH). Together, our findings reveal a feedforward inhibition neural mechanism underlying stress resistance and suggest NPY neurons as a potential therapeutic target for stress-related disorders.

摘要

抗压能力是哺乳动物发挥功能的关键决定因素。虽然许多研究已经揭示了引发和介导应激反应的神经回路和基质,但对于大脑如何抵抗应激和防止过度反应知之甚少。在这里,我们在雄性小鼠的中缝背核和腹外侧导水管周围灰质区域(DRN/vlPAG)中发现了一个以前未被描述的神经肽 Y(NPY)神经元群体,具有抗焦虑作用。NPY 神经元被各种应激刺激快速激活。抑制这些神经元会加剧应激期间的摄食减少和焦虑反应,而激活则会显著改善急性应激引起的摄食减少和焦虑水平,并传递积极的情绪。此外,NPY 神经元通过对室旁丘脑核(PVT)和外侧下丘脑区域(LH)的抑制性投射发挥差异化但协同的抗焦虑作用。总之,我们的发现揭示了应激抵抗的前馈抑制神经机制,并表明 NPY 神经元可能是应激相关障碍的潜在治疗靶点。

https://cdn.ncbi.nlm.nih.gov/pmc/blobs/7b83/11365948/1a9bd8a36800/41467_2024_51956_Fig1_HTML.jpg

文献AI研究员

20分钟写一篇综述,助力文献阅读效率提升50倍。

立即体验

用中文搜PubMed

大模型驱动的PubMed中文搜索引擎

马上搜索

文档翻译

学术文献翻译模型,支持多种主流文档格式。

立即体验