Suppr超能文献

基于bola结构和末端锚定的新型多结构域肽自组装生物材料:纳米技术与抗菌治疗的结合。

Novel multidomain peptide self-assembly biomaterials based on bola structure and terminal anchoring: Nanotechnology meets antimicrobial therapy.

作者信息

Yu Weikang, Guo Xu, Li Xuefeng, Wei Yingxin, Lyu Yinfeng, Zhang Licong, Wang Jiajun, Shan Anshan

机构信息

College of Animal Science and Technology, Northeast Agricultural University, Harbin, 150030, PR China.

出版信息

Mater Today Bio. 2024 Aug 6;28:101183. doi: 10.1016/j.mtbio.2024.101183. eCollection 2024 Oct.

Abstract

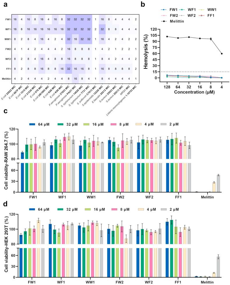
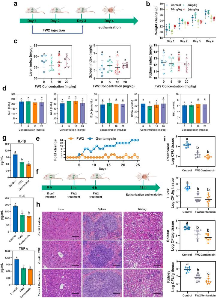
To ameliorate the diminished antimicrobial efficiency and physiological stability associated with monomeric antimicrobial peptides (AMPs) molecules, future research will focus on the artificial design of self-assembling peptides to replace monomeric entities, aiming to combat the antibiotic resistance crisis caused by microbial infections. In this study, the "bola" structure was used as the foundational architecture driving molecular self-assembly, with hydrophobic amino acids at the termini to anchor and finely adjust the sequence, thereby organizing a range of novel multidomain peptides (MDPs) templates into an ABA block motif. The results indicate that FW2 (GM = 53.94) exhibits the highest selectivity index among all MDPs and can form spherical micelles in an aqueous medium without the addition of any exogenous additives. FW2 exhibited high stability in vitro in the presence of physiological salt ions, serum, and various pH conditions. It exhibited excellent biocompatibility and efficacy both and in vitro. Furthermore, FW2 strongly interacts with the lipid membrane and employs various synergistic mechanisms, such as reactive oxygen species (ROS) accumulation, collectively driving cellular apoptosis. This study demonstrates a straightforward strategy for designing self-assembling peptides and promotes the advancement of peptide-based biomaterials integration progress with nanotechnology.

摘要

为改善与单体抗菌肽(AMPs)分子相关的抗菌效率降低和生理稳定性问题,未来的研究将集中于自组装肽的人工设计,以取代单体形式,旨在应对由微生物感染引起的抗生素耐药性危机。在本研究中,“bola”结构被用作驱动分子自组装的基础架构,在末端使用疏水氨基酸来锚定并精细调整序列,从而将一系列新型多结构域肽(MDPs)模板组织成ABA嵌段基序。结果表明,FW2(GM = 53.94)在所有MDPs中表现出最高的选择性指数,并且在不添加任何外源添加剂的情况下能在水性介质中形成球形胶束。FW2在生理盐离子、血清和各种pH条件下的体外环境中表现出高稳定性。它在体内和体外均表现出优异的生物相容性和功效。此外,FW2与脂质膜强烈相互作用,并采用多种协同机制,如活性氧(ROS)积累,共同驱动细胞凋亡。本研究展示了一种设计自组装肽的直接策略,并推动了基于肽的生物材料与纳米技术整合进程的发展。

https://cdn.ncbi.nlm.nih.gov/pmc/blobs/368c/11363844/4fe9cbb0b409/ga1.jpg

文献AI研究员

20分钟写一篇综述,助力文献阅读效率提升50倍。

立即体验

用中文搜PubMed

大模型驱动的PubMed中文搜索引擎

马上搜索

文档翻译

学术文献翻译模型,支持多种主流文档格式。

立即体验