Suppr超能文献

HLA 匹配和单倍体移植后不同的免疫稳态重塑模式。

Distinct Immune Homeostasis Remodeling Patterns after HLA-Matched and Haploidentical Transplantation.

机构信息

National Clinical Research Center for Hematologic Disease, Beijing Key Laboratory of Hematopoietic Stem Cell Transplantation, Peking University People's Hospital, Peking University Institute of Hematology, Peking University, Beijing, 100044, China.

Research Unit of Key Technique for Diagnosis and Treatments of Hematologic Malignancies, Chinese Academy of Medical Sciences, Beijing, 2019RU029, China.

出版信息

Adv Sci (Weinh). 2024 Oct;11(39):e2400544. doi: 10.1002/advs.202400544. Epub 2024 Sep 3.

Abstract

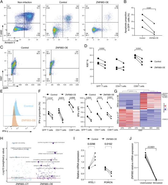
Allogeneic hematopoietic stem cell transplantation (allo-HSCT) is a widely used treatment for a variety of hematopoietic disorders, and also provides a valuable platform for investigating the development of donor-derived immune cells in recipients post-HSCT. The immune system remodels from the donor to the recipient during allo-HSCT. However, little is known about the cell profile alterations as donor homeostasis rebalances to recipient homeostasis following HSCT. Here, multi-omics technology is applied at both the single cell and bulk sample levels, as well as spectrum flow cytometry and fluorescent transgenic mouse models, to dissect the dynamics of the rebalanced homeostatic immune system in recipients after allo-HSCT. The data reveal that all immune subpopulations observed in donors are successfully restored in recipients, though with varying levels of abundance. The remodeling of immune homeostasis exhibits different patterns in HLA-matched and haploidentical HSCT, highlighting distinct biases in T cell reconstitution from the central and peripheral pathways. Furthermore, ZNF683 is critical for maintaining the persistence and quiescence of CD8 T-cell in haploidentical HSCT. The research can serve as a foundation for developing novel strategies to induce immune tolerance.

摘要

异基因造血干细胞移植(allo-HSCT)是治疗多种血液系统疾病的常用方法,也是研究 HSCT 后供体来源的免疫细胞在受体内发展的有价值的平台。allo-HSCT 期间,免疫系统从供体向受体重塑。然而,对于 HSCT 后供体稳态重新平衡到受体稳态时细胞表型的改变,人们知之甚少。在这里,应用单细胞和批量样本水平的多组学技术、光谱流式细胞术和荧光转基因小鼠模型,剖析 allo-HSCT 后受体重新平衡的稳态免疫系统的动态。数据显示,供体中观察到的所有免疫亚群在受体内都成功恢复,尽管丰度不同。免疫稳态的重塑在 HLA 匹配和单倍体相合 HSCT 中表现出不同的模式,突出了来自中央和外周途径的 T 细胞重建的不同偏向性。此外,ZNF683 对于维持单倍体相合 HSCT 中 CD8 T 细胞的持久性和静止性至关重要。该研究可以为开发诱导免疫耐受的新策略奠定基础。

https://cdn.ncbi.nlm.nih.gov/pmc/blobs/1448/11497014/1a82f36bdf76/ADVS-11-2400544-g003.jpg

文献AI研究员

20分钟写一篇综述,助力文献阅读效率提升50倍。

立即体验

用中文搜PubMed

大模型驱动的PubMed中文搜索引擎

马上搜索

文档翻译

学术文献翻译模型,支持多种主流文档格式。

立即体验