Suppr超能文献

来自癌症相关成纤维细胞的外泌体CTHRC1通过ITGB3/FAK信号通路促进子宫内膜癌进展。

Exosomal CTHRC1 from cancer-associated fibroblasts facilitates endometrial cancer progression via ITGB3/FAK signaling pathway.

作者信息

Bian Yiding, Chang Xinwen, Hu Xiang, Li Bilan, Song Yunfeng, Hu Zhiyi, Wang Kai, Wan Xiaoping, Lu Wen

机构信息

Department of Gynecology, Shanghai First Maternity and Infant Hospital, Tongji University School of Medicine, Shanghai, China.

Department of Assisted Reproductive Medicine, Shanghai First Maternity and Infant Hospital, Tongji University School of Medicine, Shanghai, China.

出版信息

Heliyon. 2024 Aug 6;10(16):e35727. doi: 10.1016/j.heliyon.2024.e35727. eCollection 2024 Aug 30.

Abstract

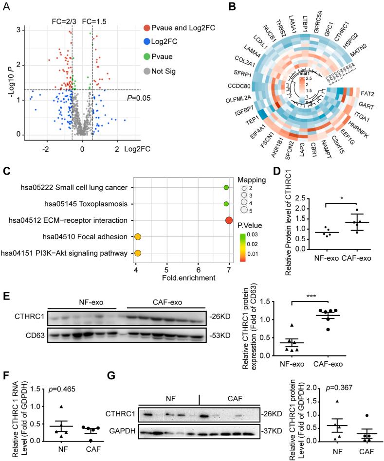
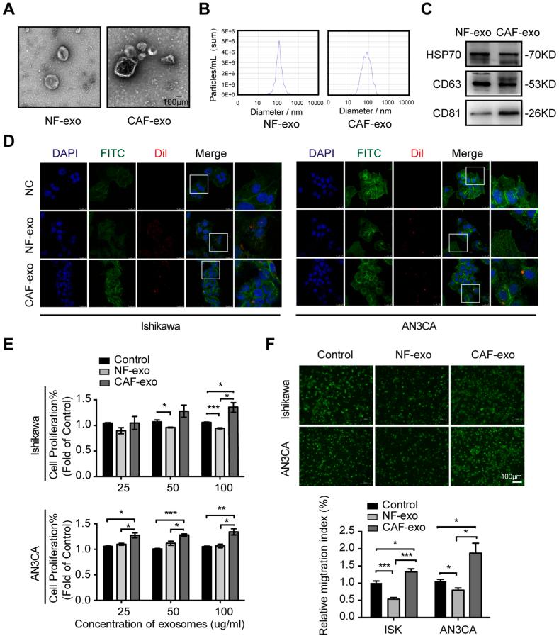
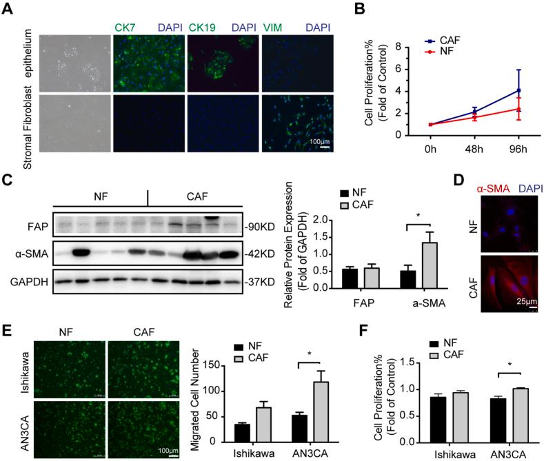
The emerging tumor microenvironment (TME) is a complex and constantly evolving entity. Cancer-associated fibroblasts (CAFs) are a vital component of the TME with diverse functions. They interact closely with cancer cells through reciprocal signaling and play a crucial role in tumor progression. Exosomes, which contain diverse biological information, are identified as an important mediator of cell-cell communication. This study aimed to investigate how CAF-derived exosomes promote metastasis of endometrial cancer (EC). Our findings revealed that CAF-derived exosomes significantly enhanced EC cell proliferation and migration compared to normal fibroblast-derived exosomes. Quantitative proteomics analysis of CAF/NF-derived exosomes demonstrated differential expression of CTHRC1, a protein overexpressed in multiple tumors, promoting cancer progression through enhanced cell migration and invasion. Exosomal overload of CTHRC1 significantly contributes to EC cell migration. Mechanically, we determined that ITGB3 was immunoprecipitated by CTHRC1 and phosphorylated FAK on Tyr397, which was important for exosomal CTHRC1 mediated migratory ability of EC cells. Overexpression of CTHRC1 in secreted exosomes promotes the metastatic ability of EC cells in mouse models and may be eliminated by Defactinib, an inhibitor of FAK Tyr397 phosphorylation. Moreover, overexpression of CTHRC1 was increased in EC patients, elevating with cancer progression, and correlated with negative tumor prognosis. Our results revealed that CAF mediated endometrial cancer progression is related to high levels of CTHRC1 and exosomal CTHRC1 derived from CAF may be a promising therapeutic strategy for metastatic endometrial cancer.

摘要

新兴的肿瘤微环境(TME)是一个复杂且不断演变的实体。癌症相关成纤维细胞(CAFs)是TME的重要组成部分,具有多种功能。它们通过相互信号传导与癌细胞密切相互作用,并在肿瘤进展中发挥关键作用。含有多种生物学信息的外泌体被确定为细胞间通讯的重要介质。本研究旨在探讨CAF衍生的外泌体如何促进子宫内膜癌(EC)的转移。我们的研究结果表明,与正常成纤维细胞衍生的外泌体相比,CAF衍生的外泌体显著增强了EC细胞的增殖和迁移。对CAF/NF衍生外泌体的定量蛋白质组学分析表明,CTHRC1存在差异表达,CTHRC1是一种在多种肿瘤中过表达的蛋白质,通过增强细胞迁移和侵袭促进癌症进展。CTHRC1的外泌体过载显著促进了EC细胞的迁移。从机制上讲,我们确定ITGB3被CTHRC1免疫沉淀,并使FAK在Tyr397位点磷酸化,这对于外泌体CTHRC1介导的EC细胞迁移能力很重要。分泌的外泌体中CTHRC1的过表达促进了小鼠模型中EC细胞的转移能力,并且可能被FAK Tyr397磷酸化抑制剂Defactinib消除。此外,EC患者中CTHRC1的过表达增加,随着癌症进展而升高,并与肿瘤预后不良相关。我们的结果表明,CAF介导的子宫内膜癌进展与高水平的CTHRC1相关,并且源自CAF的外泌体CTHRC1可能是转移性子宫内膜癌的一种有前景的治疗策略。

https://cdn.ncbi.nlm.nih.gov/pmc/blobs/baf2/11369458/35248346440f/ga1.jpg

文献AI研究员

20分钟写一篇综述,助力文献阅读效率提升50倍。

立即体验

用中文搜PubMed

大模型驱动的PubMed中文搜索引擎

马上搜索

文档翻译

学术文献翻译模型,支持多种主流文档格式。

立即体验