Suppr超能文献

全球海洋微生物多样性及其在生物勘探中的潜力。

Global marine microbial diversity and its potential in bioprospecting.

机构信息

BGI Research, Qingdao, China.

BGI Research, Shenzhen, China.

出版信息

Nature. 2024 Sep;633(8029):371-379. doi: 10.1038/s41586-024-07891-2. Epub 2024 Sep 4.

Abstract

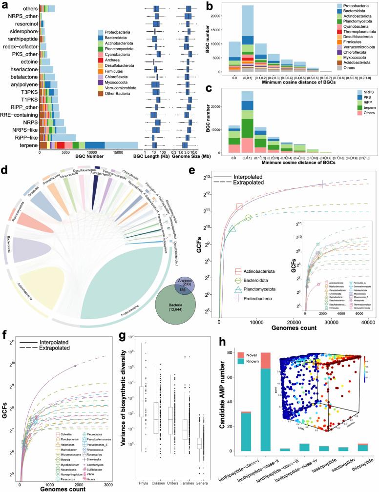
The past two decades has witnessed a remarkable increase in the number of microbial genomes retrieved from marine systems. However, it has remained challenging to translate this marine genomic diversity into biotechnological and biomedical applications. Here we recovered 43,191 bacterial and archaeal genomes from publicly available marine metagenomes, encompassing a wide range of diversity with 138 distinct phyla, redefining the upper limit of marine bacterial genome size and revealing complex trade-offs between the occurrence of CRISPR-Cas systems and antibiotic resistance genes. In silico bioprospecting of these marine genomes led to the discovery of a novel CRISPR-Cas9 system, ten antimicrobial peptides, and three enzymes that degrade polyethylene terephthalate. In vitro experiments confirmed their effectiveness and efficacy. This work provides evidence that global-scale sequencing initiatives advance our understanding of how microbial diversity has evolved in the oceans and is maintained, and demonstrates how such initiatives can be sustainably exploited to advance biotechnology and biomedicine.

摘要

过去二十年,从海洋系统中获取的微生物基因组数量显著增加。然而,将这种海洋基因组多样性转化为生物技术和生物医药应用仍然具有挑战性。在这里,我们从公开的海洋宏基因组中回收了 43191 个细菌和古菌基因组,涵盖了广泛的多样性,有 138 个独特的门,重新定义了海洋细菌基因组大小的上限,并揭示了 CRISPR-Cas 系统和抗生素耐药基因的发生之间复杂的权衡关系。对这些海洋基因组的计算机生物勘探导致发现了一种新型的 CRISPR-Cas9 系统、十种抗菌肽和三种能够降解聚对苯二甲酸乙二醇酯的酶。体外实验证实了它们的有效性和功效。这项工作提供了证据,表明全球规模的测序计划增进了我们对海洋中微生物多样性是如何进化和维持的理解,并展示了如何可持续地利用这些计划来推进生物技术和生物医药。

https://cdn.ncbi.nlm.nih.gov/pmc/blobs/61e5/11390488/fba333f257f3/41586_2024_7891_Fig1_HTML.jpg

文献AI研究员

20分钟写一篇综述,助力文献阅读效率提升50倍。

立即体验

用中文搜PubMed

大模型驱动的PubMed中文搜索引擎

马上搜索

文档翻译

学术文献翻译模型,支持多种主流文档格式。

立即体验