Suppr超能文献

PIN1基因沉默通过激活线粒体自噬减轻银屑病中角质形成细胞的增殖和炎症反应。

PIN1‑silencing mitigates keratinocyte proliferation and the inflammatory response in psoriasis by activating mitochondrial autophagy.

作者信息

Xia Shuang, Li Jin, Yuan Hongshan, Yan Wenliang

机构信息

Department of Dermatology, Jinling Hospital, Affiliated Hospital of Medical School, Nanjing University, Nanjing, Jiangsu 210001, P.R. China.

出版信息

Exp Ther Med. 2024 Aug 19;28(4):402. doi: 10.3892/etm.2024.12691. eCollection 2024 Oct.

Abstract

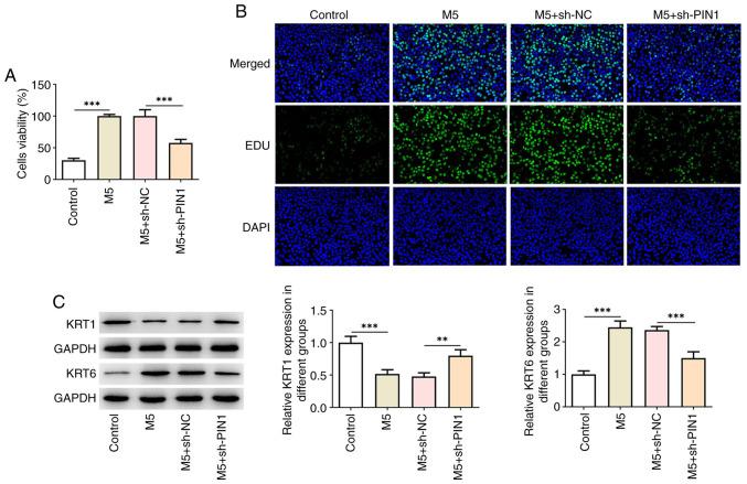
Peptidyl-prolyl cis/trans isomerase, NIMA-interacting 1 (PIN1) has been suggested to be a critical regulator in skin-related diseases. However, the role and molecular mechanism of PIN1 in psoriasis remain unclear. HaCaT cells were stimulated with five cytokines (M5) to induce psoriatic inflammation-like conditions. Reverse transcription-quantitative PCR and western blotting were performed to examine PIN1 expression in M5-induced HaCaT cells. A Cell Counting Kit-8 assay and 5-ethynyl-2'-deoxyuridine staining were employed to examine cell proliferation. Inflammatory factors were evaluated using ELISA kits and western blot analysis. Mitochondrial autophagy was examined by immunofluorescence staining, western blotting and a JC-1 assay. Western blot analysis was adopted to assess the levels of psoriasis marker proteins. PIN1 expression was markedly elevated in M5-induced HaCaT cells. Silencing of PIN1 inhibited M5-induced hyperproliferation and the inflammatory response, while it promoted mitochondrial autophagy in HaCaT cells. The addition of the mitochondrial autophagy inhibitor mitochondrial division inhibitor-1 reversed the effects of PIN1 interference on proliferation, the inflammatory response and mitochondrial autophagy in M5-induced HaCaT cells. The present study revealed that PIN1 inhibition protected HaCaT cells against M5-induced hyperproliferation and inflammatory injury through the activation of mitochondrial autophagy.

摘要

肽基脯氨酰顺反异构酶NIMA相互作用蛋白1(PIN1)被认为是皮肤相关疾病的关键调节因子。然而,PIN1在银屑病中的作用和分子机制仍不清楚。用五种细胞因子(M5)刺激HaCaT细胞以诱导银屑病样炎症状态。进行逆转录定量PCR和蛋白质印迹法检测M5诱导的HaCaT细胞中PIN1的表达。采用细胞计数试剂盒-8法和5-乙炔基-2'-脱氧尿苷染色检测细胞增殖。使用酶联免疫吸附测定试剂盒和蛋白质印迹分析评估炎症因子。通过免疫荧光染色、蛋白质印迹法和JC-1检测法检测线粒体自噬。采用蛋白质印迹分析评估银屑病标志物蛋白的水平。在M5诱导的HaCaT细胞中,PIN1表达明显升高。PIN1沉默抑制了M5诱导的过度增殖和炎症反应,同时促进了HaCaT细胞中的线粒体自噬。添加线粒体自噬抑制剂线粒体分裂抑制剂-1可逆转PIN1干扰对M5诱导的HaCaT细胞增殖、炎症反应和线粒体自噬的影响。本研究表明,抑制PIN1可通过激活线粒体自噬保护HaCaT细胞免受M5诱导的过度增殖和炎性损伤。

https://cdn.ncbi.nlm.nih.gov/pmc/blobs/d49d/11372252/136febef831a/etm-28-04-12691-g00.jpg

文献AI研究员

20分钟写一篇综述,助力文献阅读效率提升50倍。

立即体验

用中文搜PubMed

大模型驱动的PubMed中文搜索引擎

马上搜索

文档翻译

学术文献翻译模型,支持多种主流文档格式。

立即体验