Suppr超能文献

单细胞 RNA 测序突出了 IDO1 巨噬细胞在口腔白斑恶变中的免疫抑制作用。

Single-cell RNA sequencing highlights the immunosuppression of IDO1 macrophages in the malignant transformation of oral leukoplakia.

机构信息

School and Hospital of Stomatology, Cheeloo College of Medicine, Shandong University & Shandong Key Laboratory of Oral Tissue Regeneration & Shandong Engineering Research Center of Dental Materials and Oral Tissue Regeneration & Shandong Provincial Clinical Research Center for Oral Diseases, Jinan, Shandong, China.

Department of Oral and Maxillofacial Surgery, Qilu Hospital of Shandong University, Jinan, Shandong, China.

出版信息

Theranostics. 2024 Aug 12;14(12):4787-4805. doi: 10.7150/thno.99112. eCollection 2024.

Abstract

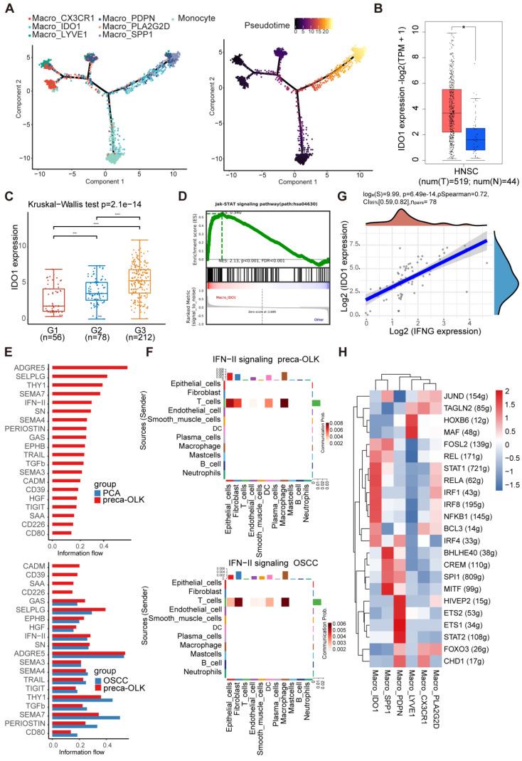
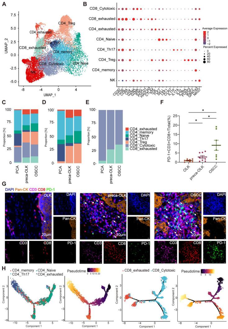
: Immunosuppressive tumor microenvironment (iTME) plays an important role in carcinogenesis, and some macrophage subsets are associated with iTME generation. However, the sub-population characterization of macrophages in oral carcinogenesis remains largely unclear. Here, we investigated the immunosuppressive status with focus on function of a macrophage subset that expressed indoleamine 2,3 dioxygenase 1 (Macro-IDO1) in oral carcinogenesis. : We built a single cell transcriptome atlas from 3 patients simultaneously containing oral squamous cell carcinoma (OSCC), precancerous oral leukoplakia (preca-OLK) and paracancerous tissue (PCA). Through single-cell RNA sequencing and further validation using multicolor immunofluorescence staining and the / experiments, the immunosuppressive cell profiles were built and the role of a macrophage subset that expressed indoleamine 2,3 dioxygenase 1 (Macro-IDO1) in the malignant transformation of oral leukoplakia was evaluated. : The iTME formed at preca-OLK stage, as evidenced by increased exhausted T cells, Tregs and some special subsets of macrophages and fibroblasts. Macro-IDO1 was predominantly enriched in preca-OLK and OSCC, distributed near exhausted T cells and possessed tumor associated macrophage transformation potentials. Functional analysis revealed the established immunosuppressive role of Macro-IDO1 in preca-OLK and OSCC: enriching the immunosuppression related genes; having an established level of immune checkpoint score; exerting strong immunosuppressive interaction with T cells; positively correlating with the CD8-exhausted. The immunosuppression related gene expression of macrophages also increased in preca-OLK/OSCC compared to PCA. The use of the IDO1 inhibitor reduced 4NQO induced oral carcinogenesis in mice. Mechanistically, IFN-γ-JAK-STAT pathway was associated with IDO1 upregulation in OLK and OSCC. : These results highlight that Macro-IDO1-enriched in preca-OLK possesses a strong immunosuppressive role and contributes to oral carcinogenesis, providing a potential target for preventing precancerous legions from transformation into OSCC.

摘要

: 免疫抑制性肿瘤微环境(iTME)在致癌作用中起着重要作用,一些巨噬细胞亚群与 iTME 的产生有关。然而,口腔癌变中巨噬细胞的亚群特征在很大程度上仍不清楚。在这里,我们研究了与口腔癌变中巨噬细胞功能相关的免疫抑制状态。

: 我们从 3 名患者同时构建了单细胞转录组图谱,其中包含口腔鳞状细胞癌(OSCC)、癌前口腔白斑(preca-OLK)和癌旁组织(PCA)。通过单细胞 RNA 测序,并进一步使用多色免疫荧光染色和 / 实验进行验证,构建了免疫抑制细胞图谱,并评估了表达吲哚胺 2,3-双加氧酶 1(Macro-IDO1)的巨噬细胞亚群在口腔白斑癌变中的作用。

: 在 preca-OLK 阶段形成了 iTME,这表现为耗竭的 T 细胞、Tregs 和一些特殊的巨噬细胞和成纤维细胞亚群增加。Macro-IDO1 主要在 preca-OLK 和 OSCC 中富集,分布在耗竭的 T 细胞附近,并具有肿瘤相关巨噬细胞转化潜能。功能分析显示,Macro-IDO1 在 preca-OLK 和 OSCC 中具有明确的免疫抑制作用:富集免疫抑制相关基因;具有明确的免疫检查点评分水平;与 T 细胞具有强烈的免疫抑制相互作用;与 CD8-耗竭呈正相关。与 PCA 相比,preca-OLK/OSCC 中的巨噬细胞免疫抑制相关基因表达也增加。使用 IDO1 抑制剂可减少 4NQO 诱导的小鼠口腔癌变。在机制上,IFN-γ-JAK-STAT 途径与 OLK 和 OSCC 中的 IDO1 上调有关。

: 这些结果强调了 preca-OLK 中富含的 Macro-IDO1 具有强大的免疫抑制作用,并有助于口腔癌变,为预防癌前病变向 OSCC 转化提供了潜在的靶点。

https://cdn.ncbi.nlm.nih.gov/pmc/blobs/1c06/11373622/3d0cfc7f7836/thnov14p4787g001.jpg

文献AI研究员

20分钟写一篇综述,助力文献阅读效率提升50倍。

立即体验

用中文搜PubMed

大模型驱动的PubMed中文搜索引擎

马上搜索

文档翻译

学术文献翻译模型,支持多种主流文档格式。

立即体验