Suppr超能文献

人类衰老血液甲基组的综合图谱。

A comprehensive map of the aging blood methylome in humans.

机构信息

Institute for Health and Sport (iHeS), Victoria University, Footscray, VIC, 3011, Australia.

CAS Key Lab of Computational Biology, Shanghai Institute of Nutrition and Health, Chinese Academy of Sciences, Shanghai, 200031, China.

出版信息

Genome Biol. 2024 Sep 6;25(1):240. doi: 10.1186/s13059-024-03381-w.

Abstract

BACKGROUND

During aging, the human methylome undergoes both differential and variable shifts, accompanied by increased entropy. The distinction between variably methylated positions (VMPs) and differentially methylated positions (DMPs), their contribution to epigenetic age, and the role of cell type heterogeneity remain unclear.

RESULTS

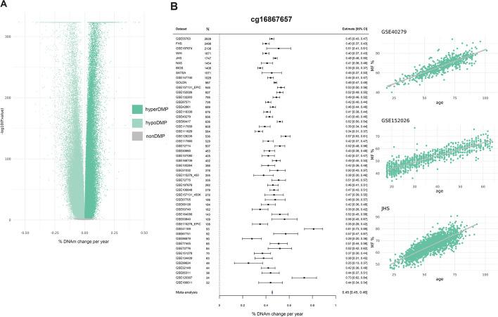
We conduct a comprehensive analysis of > 32,000 human blood methylomes from 56 datasets (age range = 6-101 years). We find a significant proportion of the blood methylome that is differentially methylated with age (48% DMPs; FDR < 0.005) and variably methylated with age (37% VMPs; FDR < 0.005), with considerable overlap between the two groups (59% of DMPs are VMPs). Bivalent and Polycomb regions become increasingly methylated and divergent between individuals, while quiescent regions lose methylation more uniformly. Both chronological and biological clocks, but not pace-of-aging clocks, show a strong enrichment for CpGs undergoing both mean and variance changes during aging. The accumulation of DMPs shifting towards a methylation fraction of 50% drives the increase in entropy, smoothening the epigenetic landscape. However, approximately a quarter of DMPs exhibit anti-entropic effects, opposing this direction of change. While changes in cell type composition minimally affect DMPs, VMPs and entropy measurements are moderately sensitive to such alterations.

CONCLUSION

This study represents the largest investigation to date of genome-wide DNA methylation changes and aging in a single tissue, providing valuable insights into primary molecular changes relevant to chronological and biological aging.

摘要

背景

随着年龄的增长,人类甲基组经历了差异和可变的变化,同时伴随着熵的增加。可变甲基化位置(VMP)和差异甲基化位置(DMP)之间的区别,它们对表观遗传年龄的贡献,以及细胞类型异质性的作用仍不清楚。

结果

我们对来自 56 个数据集的超过 32000 个人类血液甲基组进行了全面分析(年龄范围为 6-101 岁)。我们发现血液甲基组中有相当大一部分随着年龄的增长而发生差异甲基化(48%的 DMPs;FDR<0.005)和随年龄而变化的甲基化(37%的 VMPs;FDR<0.005),这两组之间有相当大的重叠(59%的 DMPs是 VMPs)。双价和多梳区在个体之间变得越来越甲基化和分化,而静止区则更均匀地失去甲基化。在衰老过程中,生物钟和生物钟都表现出对经历均值和方差变化的 CpG 强烈富集,而不是衰老时钟。DMP 向 50%甲基化分数的积累导致熵的增加,使表观遗传景观更加平滑。然而,大约四分之一的 DMPs 表现出反熵效应,反对这种变化方向。虽然细胞类型组成的变化对 DMPs 的影响最小,但 VMPs 和熵测量对这些变化有一定的敏感性。

结论

这是迄今为止在单个组织中对全基因组 DNA 甲基化变化和衰老进行的最大研究,为与生物钟和生物衰老相关的主要分子变化提供了有价值的见解。

https://cdn.ncbi.nlm.nih.gov/pmc/blobs/e5cf/11378482/c4fba3f96006/13059_2024_3381_Fig1_HTML.jpg

文献AI研究员

20分钟写一篇综述,助力文献阅读效率提升50倍。

立即体验

用中文搜PubMed

大模型驱动的PubMed中文搜索引擎

马上搜索

文档翻译

学术文献翻译模型,支持多种主流文档格式。

立即体验