Suppr超能文献

原胶原 X 的内质网到高尔基体运输的可视化。

Visualization of ER-to-Golgi trafficking of procollagen X.

机构信息

Laboratory of Molecular and Cellular Biology, Institute for Life and Medical Sciences, Kyoto University.

Department of Cell Science, Institute of Biomedical Sciences, Fukushima Medical University, School of Medicine.

出版信息

Cell Struct Funct. 2024 Oct 2;49(2):67-81. doi: 10.1247/csf.24024. Epub 2024 Sep 6.

Abstract

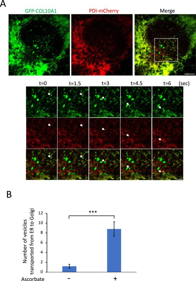
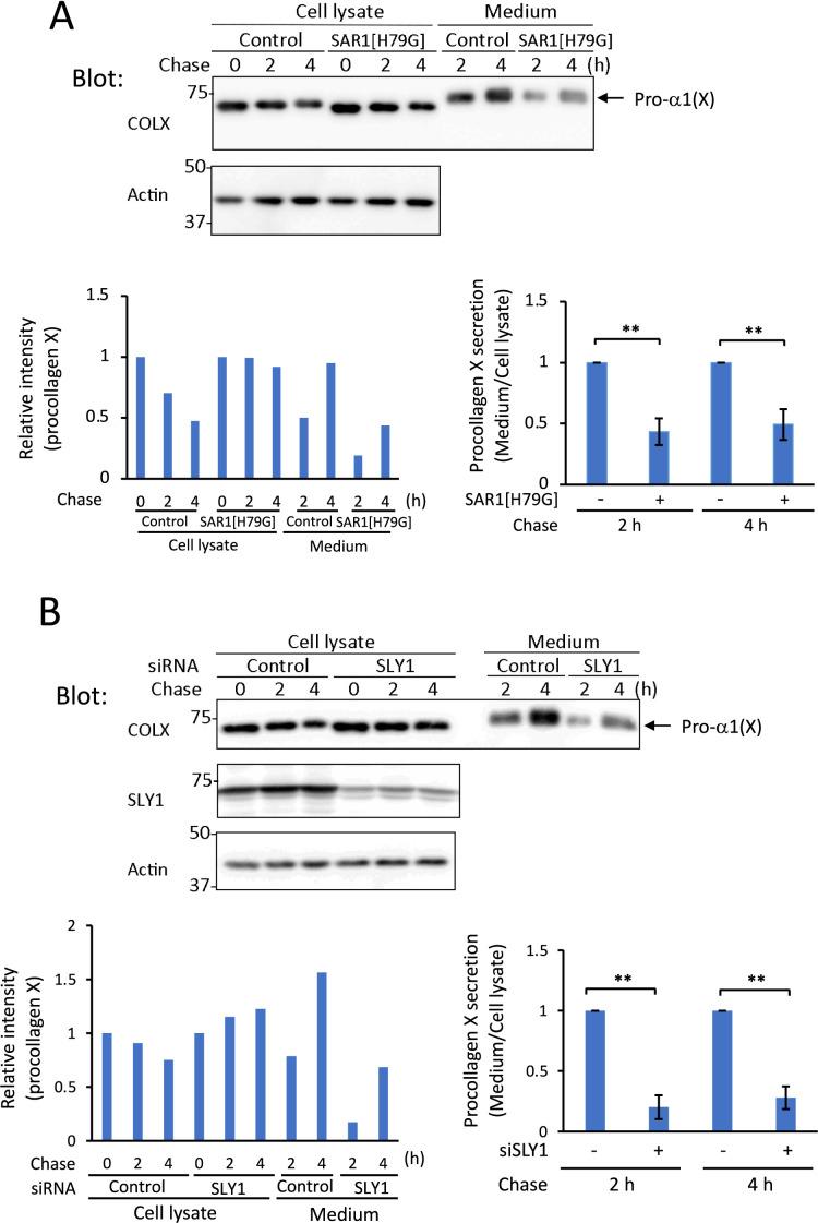
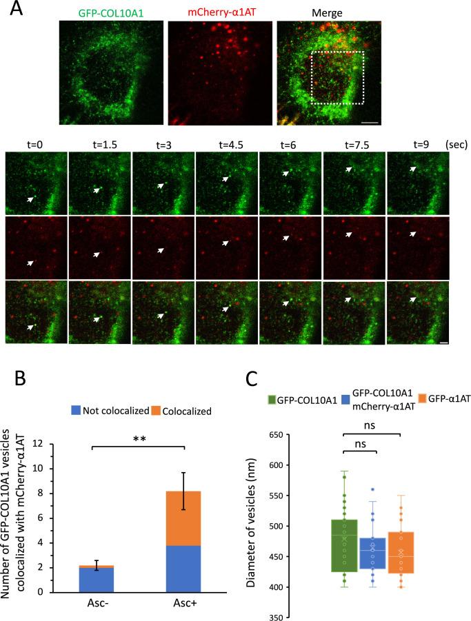
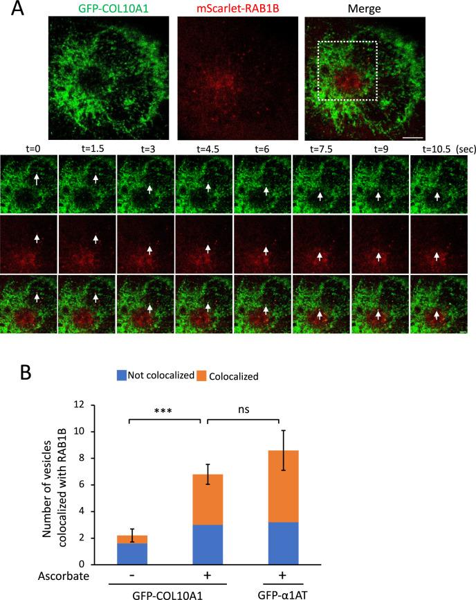
Collagen is the most abundant protein in the extracellular matrix of animals, and 28 types of collagen have been reported in humans. We previously analyzed the endoplasmic reticulum (ER)-to-Golgi transport of fibril-forming type III collagen (Hirata et al., 2022) and network-forming type IV collagen (Matsui et al., 2020), both of which have long collagenous triple-helical regions. To understand the ER-to-Golgi trafficking of various types of collagens, we analyzed the transport of short-chain type X collagen in this study. We fused cysteine-free GFP to the N-telopeptide region of procollagen X (GFP-COL10A1), as employed in our previous analysis of procollagens III and IV, and analyzed its transport by live-cell imaging. Procollagen X was transported to the Golgi apparatus via vesicular and tubular carriers containing ERGIC53 and RAB1B, similar to those used for procollagen III. Carriers containing procollagen X probably used the same transport processes as those containing conventional cargoes such as α-antitrypsin. SAR1, TANGO1, SLY1/SCFD1, and BET3/TRAPPC3 were required for trafficking of procollagen X, which are different from the factors required for trafficking of procollagens III (SAR1, TANGO1, and CUL3) and IV (SAR1 and SLY1/SCFD1). These findings reveal that accommodation of various types of collagens with different shapes into carriers may require fine-tuning of the ER-to-Golgi transport machinery.Key words: collagen, GFP-procollagen X, ER-to-Golgi trafficking, export from ER, TANGO1.

摘要

胶原蛋白是动物细胞外基质中最丰富的蛋白质,人类已报道有 28 种胶原蛋白。我们之前分析了纤维形成型 III 型胶原蛋白(Hirata 等人,2022 年)和网络形成型 IV 型胶原蛋白(Matsui 等人,2020 年)的内质网到高尔基体的运输,这两种胶原蛋白都有长的胶原三螺旋区。为了了解各种类型胶原蛋白的内质网到高尔基体的运输,我们在这项研究中分析了短链 X 型胶原蛋白的运输。我们将无半胱氨酸 GFP 融合到前胶原蛋白 X 的 N 端前肽区(GFP-COL10A1),就像我们之前分析 III 型和 IV 型前胶原蛋白一样,并用活细胞成像分析其运输。前胶原蛋白 X 通过含有内质网到高尔基体中间区室 53(ERGIC53)和 RAB1B 的囊泡和管状载体运输到高尔基体,与用于 III 型前胶原蛋白的载体相似。可能含有前胶原蛋白 X 的载体使用了与含有常规货物(如 α-抗胰蛋白酶)的载体相同的运输过程。SAR1、TANGO1、SLY1/SCFD1 和 BET3/TRAPPC3 在前胶原蛋白 X 的运输中是必需的,这与前胶原蛋白 III(SAR1、TANGO1 和 CUL3)和 IV(SAR1 和 SLY1/SCFD1)的运输所需的因子不同。这些发现表明,将不同形状的各种类型的胶原蛋白容纳到载体中可能需要精细调节内质网到高尔基体的运输机制。关键词:胶原蛋白、GFP-前胶原蛋白 X、内质网到高尔基体的运输、内质网输出、TANGO1。

https://cdn.ncbi.nlm.nih.gov/pmc/blobs/46b7/11930776/70064053037a/csf_49_24024-f001.jpg

文献AI研究员

20分钟写一篇综述,助力文献阅读效率提升50倍。

立即体验

用中文搜PubMed

大模型驱动的PubMed中文搜索引擎

马上搜索

文档翻译

学术文献翻译模型,支持多种主流文档格式。

立即体验