Suppr超能文献

缺氧预处理的间充质干细胞衍生的小细胞外囊泡通过调节SIRT1/Nrf2/HO-1通路抑制脊髓损伤后的神经元死亡。

Hypoxic-preconditioned mesenchymal stem cell-derived small extracellular vesicles inhibit neuronal death after spinal cord injury by regulating the SIRT1/Nrf2/HO-1 pathway.

作者信息

Rao Jian, Xie Haishu, Liang Zeyan, Yang Zhelun, Chen Pingping, Zhou Maochao, Xu Xiongjie, Lin Yike, Lin Fabin, Wang Rui, Wang Chunhua, Chen Chunmei

机构信息

Department of Neurosurgery, Fujian Medical University Union Hospital, Fuzhou, Fujian, China.

Fujian Neurosurgical Institute, Fuzhou, Fujian, China.

出版信息

Front Pharmacol. 2024 Aug 23;15:1419390. doi: 10.3389/fphar.2024.1419390. eCollection 2024.

Abstract

BACKGROUND

Oxidative stress and apoptosis of neurons significantly contribute to the pathophysiological cascade of spinal cord injury (SCI). However, the role of hypoxic-preconditioned mesenchymal stem cell-derived small extracellular vesicles (H-sEVs) in promoting SCI repair remains unclear. Hence, the present study aims to investigate the regulatory effects of H-sEVs on neuronal oxidative stress and apoptotic responses following SCI.

METHODS

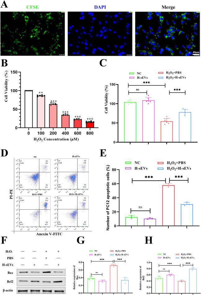
The administration of H-sEVs of SCI rats was assessed using behavioral evaluations such as Basso-Beattie-Bresnahan (BBB) scores, neuroelectrophysiological monitoring, and Catwalk gait analysis. Indices of oxidative stress (including superoxide dismutase [SOD], total antioxidant capacity [T-AOC], and malondialdehyde [MDA]) were measured. Neuronal survival was evaluated through Nissl staining, while the expression level of sirtuin 1 (SIRT1) was examined using immunohistochemical staining. Additionally, histological evaluation of lesion size was performed using hematoxylin-eosin (HE) staining. Tunel cell apoptosis staining and analysis of apoptosis-associated proteins (B-cell lymphoma-2 [Bcl2] and BCL2-Associated X [Bax]) were conducted through immunofluorescence staining and western blot, respectively. Furthermore, the model of oxidative stress was established using PC12 cells, and apoptosis levels were assessed via flow cytometry and western blot analysis. Importantly, to ascertain the critical role of SIRT1, we performed SIRT1 knockout experiments in PC12 cells using lentivirus transfection, followed by western blot.

RESULTS

Using those behavioral evaluations, we observed significant functional improvement after H-sEVs treatment. Nissl staining revealed that H-sEVs treatment promoted neuronal survival. Moreover, we found that H-sEVs effectively reduced oxidative stress levels after SCI. HE staining demonstrated that H-sEVs could reduce lesion area. Immunohistochemical analysis revealed that H-sEVs enhanced SIRT1 expression. Furthermore, Tunel cell apoptosis staining and western blot analysis of apoptosis-related proteins confirmed the anti-apoptotic effects of H-sEVs. The PC12 cells were used to further substantiate the neuroprotective properties of H-sEVs by significantly inhibiting neuronal death and attenuating oxidative stress. Remarkably, SIRT1 knockout in PC12 cells reversed the antioxidant stress effects induced by H-sEVs treatment. Additionally, we elucidated the involvement of the downstream Nrf2/HO-1 signaling pathway.

CONCLUSION

Our study provides valuable insights into the effects of H-sEVs on neuronal oxidative stress and apoptosis after SCI. These findings underscore the potential clinical significance of H-sEVs-based therapies for SCI.

摘要

背景

氧化应激和神经元凋亡在脊髓损伤(SCI)的病理生理级联反应中起重要作用。然而,缺氧预处理的间充质干细胞衍生的小细胞外囊泡(H-sEVs)在促进SCI修复中的作用尚不清楚。因此,本研究旨在探讨H-sEVs对SCI后神经元氧化应激和凋亡反应的调节作用。

方法

通过行为学评估,如Basso-Beattie-Bresnahan(BBB)评分、神经电生理监测和Catwalk步态分析,评估SCI大鼠H-sEVs的给药效果。检测氧化应激指标(包括超氧化物歧化酶[SOD]、总抗氧化能力[T-AOC]和丙二醛[MDA])。通过尼氏染色评估神经元存活情况,同时使用免疫组织化学染色检测沉默调节蛋白1(SIRT1)的表达水平。此外,使用苏木精-伊红(HE)染色对损伤大小进行组织学评估。分别通过免疫荧光染色和蛋白质免疫印迹法进行Tunel细胞凋亡染色及凋亡相关蛋白(B细胞淋巴瘤-2 [Bcl2]和BCL2相关X蛋白[Bax])分析。此外,利用PC12细胞建立氧化应激模型,并通过流式细胞术和蛋白质免疫印迹分析评估细胞凋亡水平。重要的是,为了确定SIRT1的关键作用,我们使用慢病毒转染在PC12细胞中进行SIRT1基因敲除实验,随后进行蛋白质免疫印迹分析。

结果

通过这些行为学评估,我们观察到H-sEVs治疗后功能有显著改善。尼氏染色显示,H-sEVs治疗可促进神经元存活。此外,我们发现H-sEVs可有效降低SCI后的氧化应激水平。HE染色表明,H-sEVs可减少损伤面积。免疫组织化学分析显示,H-sEVs可增强SIRT1表达。此外,Tunel细胞凋亡染色和凋亡相关蛋白的蛋白质免疫印迹分析证实了H-sEVs的抗凋亡作用。利用PC12细胞进一步证实了H-sEVs的神经保护特性,即显著抑制神经元死亡并减轻氧化应激。值得注意的是,PC12细胞中的SIRT1基因敲除逆转了H-sEVs治疗诱导的抗氧化应激作用。此外,我们阐明了下游Nrf2/HO-1信号通路的参与情况。

结论

我们的研究为H-sEVs对SCI后神经元氧化应激和凋亡的影响提供了有价值的见解。这些发现强调了基于H-sEVs的疗法对SCI的潜在临床意义。

https://cdn.ncbi.nlm.nih.gov/pmc/blobs/6440/11377843/fa8ad2328bea/fphar-15-1419390-g001.jpg

文献AI研究员

20分钟写一篇综述,助力文献阅读效率提升50倍。

立即体验

用中文搜PubMed

大模型驱动的PubMed中文搜索引擎

马上搜索

文档翻译

学术文献翻译模型,支持多种主流文档格式。

立即体验