Suppr超能文献

腺苷 A2A 受体缺失介导的创面愈合障碍中血管生成的必需作用涉及 c-Ski 通过 ERK/CREB 通路。

The Essential Role of Angiogenesis in Adenosine 2A Receptor Deficiency-mediated Impairment of Wound Healing Involving c-Ski via the ERK/CREB Pathways.

机构信息

Department of Army Occupational Disease, State Key Laboratory of Trauma, Burn and Combined Injury, Daping Hospital, Army Medical University (Third Military Medical University), 10 Changjiang Zhilu, Chongqing 400042, People's Republic of China.

出版信息

Int J Biol Sci. 2024 Aug 19;20(11):4532-4550. doi: 10.7150/ijbs.98856. eCollection 2024.

Abstract

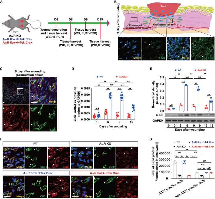
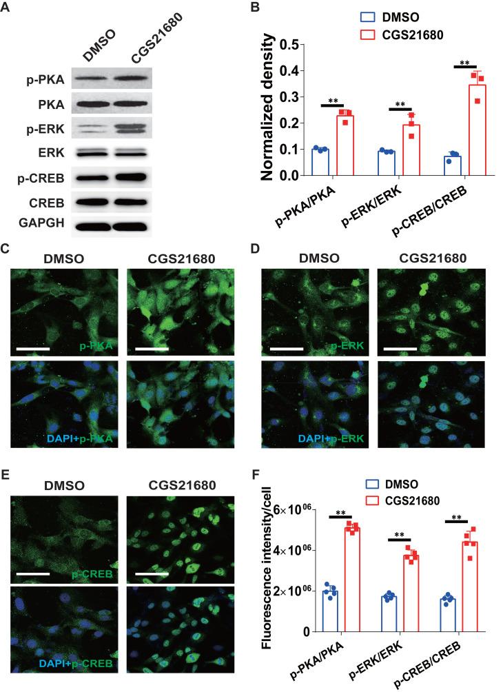
Adenosine receptor-mediated signaling, especially adenosine A receptor (AR) signaling, has been implicated in wound healing. However, the role of endothelial cells (ECs) in AR-mediated wound healing and the mechanism underlying this effect are still unclear. Here, we showed that the expression of AR substantially increased after wounding and was especially prominent in granulation tissue. The delaying effects of AR knockout (KO) on wound healing are due mainly to the effect of AR on endothelial cells, as shown with AR-KO and EC-AR-KO mice. Moreover, the expression of c-Ski, which is especially prominent in CD31-positive cells in granulation tissue, increased after wounding and was decreased by both EC-AR KO and AR KO. In human microvascular ECs (HMECs), AR activation induced EC proliferation, migration, tubule formation and c-Ski expression, whereas c-Ski depletion by RNAi abolished these effects. Mechanistically, AR activation promotes the expression of c-Ski through an ERK/CREB-dependent pathway. Thus, AR-mediated angiogenesis plays a critical role in wound healing, and c-Ski is involved mainly in the regulation of angiogenesis by AR via the ERK/CREB pathway. These findings identify AR as a therapeutic target in wound repair and other angiogenesis-dependent tissue repair processes.

摘要

腺苷受体介导的信号转导,特别是腺苷 A 受体 (AR) 信号转导,已被认为与伤口愈合有关。然而,内皮细胞 (ECs) 在 AR 介导的伤口愈合中的作用以及这种效应的机制仍不清楚。在这里,我们表明 AR 的表达在受伤后显著增加,尤其是在肉芽组织中更为明显。AR 敲除 (KO) 对伤口愈合的延迟作用主要是由于 AR 对内皮细胞的影响,这可以通过 AR-KO 和 EC-AR-KO 小鼠得到证实。此外,c-Ski 的表达在肉芽组织中 CD31 阳性细胞中尤为明显,受伤后增加,并且被 EC-AR KO 和 AR KO 都减少。在人微血管内皮细胞 (HMECs) 中,AR 激活诱导 EC 增殖、迁移、小管形成和 c-Ski 表达,而 RNAi 耗尽 c-Ski 则消除了这些效应。在机制上,AR 激活通过 ERK/CREB 依赖性途径促进 c-Ski 的表达。因此,AR 介导的血管生成在伤口愈合中起着关键作用,c-Ski 主要通过 ERK/CREB 途径参与 AR 对血管生成的调节。这些发现确定 AR 是伤口修复和其他依赖血管生成的组织修复过程中的治疗靶点。

https://cdn.ncbi.nlm.nih.gov/pmc/blobs/14ad/11380447/2a1d57c0a67d/ijbsv20p4532g001.jpg

文献AI研究员

20分钟写一篇综述,助力文献阅读效率提升50倍。

立即体验

用中文搜PubMed

大模型驱动的PubMed中文搜索引擎

马上搜索

文档翻译

学术文献翻译模型,支持多种主流文档格式。

立即体验