Suppr超能文献

FOXA1 依赖性 PUS1 通过一种非酶途径调节 EIF3b 稳定性,介导前列腺癌骨转移。

FOXA1-dependent PUS1 regulates EIF3b stability in a non-enzymatic pathway mediating prostate cancer bone metastasis.

机构信息

Department of Urology, Sun Yat-sen Memorial Hospital, Sun Yat-sen University, Guangzhou 510120, China.

Department of Urology, Nanfang hospital, Southern Medical University, Guangzhou 510515, China.

出版信息

Int J Biol Sci. 2024 Aug 19;20(11):4566-4584. doi: 10.7150/ijbs.100905. eCollection 2024.

Abstract

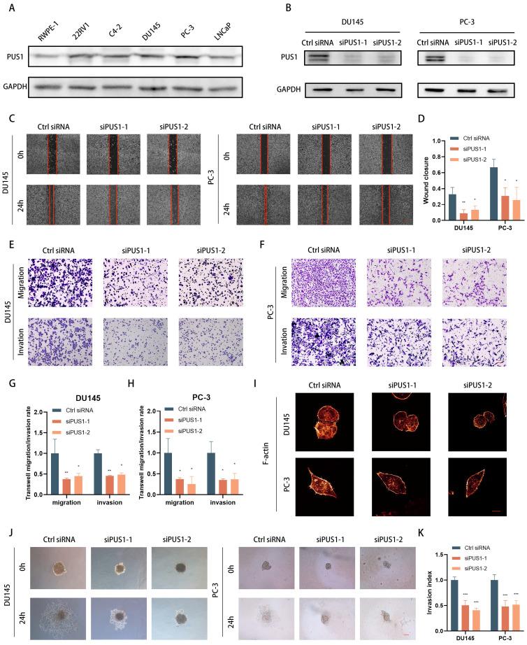
Bone metastasis is a significant contributor to the poor prognosis in prostate cancer. Recent evidence highlights the pivotal role of pseudouridine synthases in solid tumor progression, yet the specific enzyme driving prostate cancer metastasis remains unidentified. This study uncovers a novel regulatory mechanism of the FOXA1/PUS1/EIF3b signaling axis in prostate cancer bone metastasis. We identified elevated PUS1 expression in prostate cancer tissues, correlating with higher clinical grade and worse prognosis. Knockdown of PUS1 inhibited metastasis independently of its enzymatic activity, with EIF3b acting as a downstream effector, protected from ubiquitin-mediated degradation by PUS1. Overexpression of EIF3b countered the metastasis suppression due to PUS1 knockdown. Additionally, FOXA1 was shown to enhance PUS1 expression by binding to its promoter. Mogroside IV-E, a specific PUS1 inhibitor, demonstrated potent anti-metastatic effects by reducing PUS1 expression. Our findings highlight the FOXA1/PUS1/EIF3b axis as a critical mediator of prostate cancer bone metastasis and suggest that targeting this pathway could be a promising therapeutic strategy.

摘要

骨转移是前列腺癌预后不良的重要因素。最近的证据强调了假尿嘧啶合酶在实体瘤进展中的关键作用,但驱动前列腺癌转移的确切酶仍未确定。本研究揭示了 FOXA1/PUS1/EIF3b 信号轴在前列腺癌骨转移中的新调控机制。我们发现前列腺癌组织中 PUS1 表达升高,与较高的临床分级和较差的预后相关。PUS1 的敲低抑制了转移,独立于其酶活性,EIF3b 作为下游效应物,通过 PUS1 免受泛素介导的降解而得到保护。EIF3b 的过表达抵消了由于 PUS1 敲低导致的转移抑制。此外,FOXA1 通过结合其启动子增强 PUS1 的表达。Mogroside IV-E 是一种特异性 PUS1 抑制剂,通过降低 PUS1 表达显示出强大的抗转移作用。我们的研究结果强调了 FOXA1/PUS1/EIF3b 轴作为前列腺癌骨转移的关键介质,并表明靶向该途径可能是一种有前途的治疗策略。

https://cdn.ncbi.nlm.nih.gov/pmc/blobs/808c/11380452/92ba10e3491d/ijbsv20p4566g001.jpg

文献AI研究员

20分钟写一篇综述,助力文献阅读效率提升50倍。

立即体验

用中文搜PubMed

大模型驱动的PubMed中文搜索引擎

马上搜索

文档翻译

学术文献翻译模型,支持多种主流文档格式。

立即体验