Suppr超能文献

负载血管内皮生长因子的壳聚糖-透明质酸水凝胶支架增强了脂肪干细胞在中风情况下的治疗效果。

A vascular endothelial growth factor-loaded chitosan-hyaluronic acid hydrogel scaffold enhances the therapeutic effect of adipose-derived stem cells in the context of stroke.

作者信息

Zheng Zhijian, Lin Xiaohui, Zhao Zijun, Lin Qiang, Liu Ji, Chen Manli, Wu Wenwen, Wu Zhiyun, Liu Nan, Chen Hongbin

机构信息

Department of Neurology, Fujian Medical University Union Hospital, Fuzhou, Fujian Province, China.

Department of Rehabilitation, Fujian Medical University Union Hospital, Fuzhou, Fujian Province, China.

出版信息

Neural Regen Res. 2025 Dec 1;20(12):3591-3605. doi: 10.4103/NRR.NRR-D-24-00129. Epub 2024 Sep 6.

Abstract

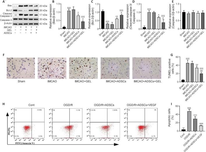
JOURNAL/nrgr/04.03/01300535-202512000-00028/figure1/v/2025-01-31T122243Z/r/image-tiff Adipose-derived stem cell, one type of mesenchymal stem cells, is a promising approach in treating ischemia-reperfusion injury caused by occlusion of the middle cerebral artery. However, its application has been limited by the complexities of the ischemic microenvironment. Hydrogel scaffolds, which are composed of hyaluronic acid and chitosan, exhibit excellent biocompatibility and biodegradability, making them promising candidates as cell carriers. Vascular endothelial growth factor is a crucial regulatory factor for stem cells. Both hyaluronic acid and chitosan have the potential to make the microenvironment more hospitable to transplanted stem cells, thereby enhancing the therapeutic effect of mesenchymal stem cell transplantation in the context of stroke. Here, we found that vascular endothelial growth factor significantly improved the activity and paracrine function of adipose-derived stem cells. Subsequently, we developed a chitosan-hyaluronic acid hydrogel scaffold that incorporated vascular endothelial growth factor and first injected the scaffold into an animal model of cerebral ischemia-reperfusion injury. When loaded with adipose-derived stem cells, this vascular endothelial growth factor-loaded scaffold markedly reduced neuronal apoptosis caused by oxygen-glucose deprivation/reoxygenation and substantially restored mitochondrial membrane potential and axon morphology. Further in vivo experiments revealed that this vascular endothelial growth factor-loaded hydrogel scaffold facilitated the transplantation of adipose-derived stem cells, leading to a reduction in infarct volume and neuronal apoptosis in a rat model of stroke induced by transient middle cerebral artery occlusion. It also helped maintain mitochondrial integrity and axonal morphology, greatly improving rat motor function and angiogenesis. Therefore, utilizing a hydrogel scaffold loaded with vascular endothelial growth factor as a stem cell delivery system can mitigate the adverse effects of ischemic microenvironment on transplanted stem cells and enhance the therapeutic effect of stem cells in the context of stroke.

摘要

脂肪来源干细胞是间充质干细胞的一种类型,是治疗大脑中动脉闭塞所致缺血再灌注损伤的一种有前景的方法。然而,其应用受到缺血微环境复杂性的限制。由透明质酸和壳聚糖组成的水凝胶支架具有优异的生物相容性和生物降解性,使其成为有前景的细胞载体候选物。血管内皮生长因子是干细胞的关键调节因子。透明质酸和壳聚糖都有可能使微环境对移植的干细胞更友好,从而增强间充质干细胞移植在中风情况下的治疗效果。在此,我们发现血管内皮生长因子显著改善了脂肪来源干细胞的活性和旁分泌功能。随后,我们开发了一种包含血管内皮生长因子的壳聚糖 - 透明质酸水凝胶支架,并首先将该支架注入脑缺血再灌注损伤动物模型中。当负载脂肪来源干细胞时,这种负载血管内皮生长因子的支架显著减少了氧 - 葡萄糖剥夺/复氧引起的神经元凋亡,并基本恢复了线粒体膜电位和轴突形态。进一步的体内实验表明,这种负载血管内皮生长因子的水凝胶支架促进了脂肪来源干细胞的移植,导致短暂性大脑中动脉闭塞诱导的大鼠中风模型中的梗死体积减小和神经元凋亡减少。它还有助于维持线粒体完整性和轴突形态,极大地改善了大鼠运动功能和血管生成。因此,利用负载血管内皮生长因子的水凝胶支架作为干细胞递送系统可以减轻缺血微环境对移植干细胞的不利影响,并增强干细胞在中风情况下的治疗效果。

https://cdn.ncbi.nlm.nih.gov/pmc/blobs/2ad9/11974663/7ba1b4d4fca6/NRR-20-3591-g002.jpg

文献AI研究员

20分钟写一篇综述,助力文献阅读效率提升50倍。

立即体验

用中文搜PubMed

大模型驱动的PubMed中文搜索引擎

马上搜索

文档翻译

学术文献翻译模型,支持多种主流文档格式。

立即体验