Suppr超能文献

两种与共同宿主(鳞翅目:菜粉蝶科)相关的内寄生蜂幼虫肠道微生物群落特征。

Characterization of larval gut microbiota of two endoparasitoid wasps associated with their common host, (Linnaeus) (Lepidoptera: Plutellidae).

机构信息

Institute of Insect Sciences, College of Agriculture and Biotechnology, Zhejiang University, Hangzhou, China.

Ministry of Agriculture and Rural Affairs Key Lab of Molecular Biology of Crop Pathogens and Insect Pests, Zhejiang University, Hangzhou, China.

出版信息

Microbiol Spectr. 2024 Oct 3;12(10):e0120824. doi: 10.1128/spectrum.01208-24. Epub 2024 Sep 9.

Abstract

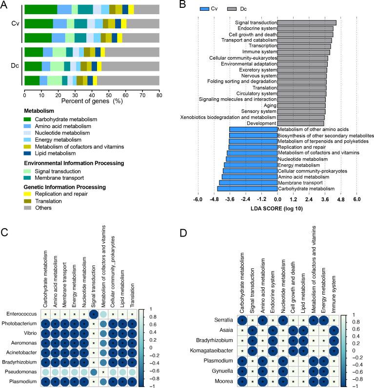
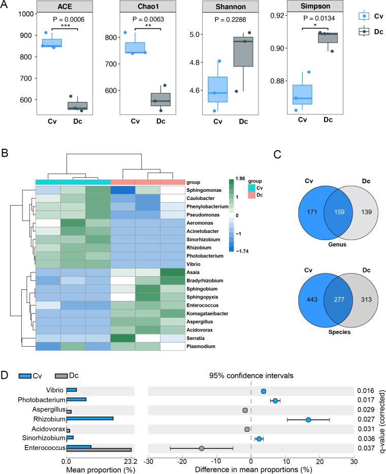
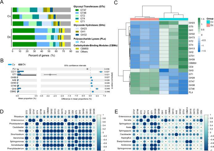
Insect gut microbes play important roles in digestion, metabolism, development, and environmental adaptation. Parasitoid wasps are one of the most important biological control agents in pest control, while the gut microbial species compositions and the associated functions have been poorly investigated. Two endoparasitoid wasps, and , parasitize the larval stage and pupal stage of the diamondback moth, , respectively. Using whole-genome shotgun metagenomic sequencing, we characterized the gut microbial composition, diversity, and potential functional roles associated with the two parasitoid wasp larvae. The results reveal that Proteobacteria and Firmicutes are the dominant phyla in the gut of and larvae, with and being the dominant genera. The putative microbial functions associated with the two parasitoid wasps might play a virtual role in assisting in consuming the host's nutritional composition. The enriched CAZymes family genes are primarily involved in the degradation and synthesis of chitin. Despite the richness of microbial species and communities, the microbes species and the microbial community structure exhibit significant similarity between the two parasitoid wasps and between the parasitoid wasp and the host . Notably, the prevalence of the genus shared among them suggests a possible link of gut microbes between the host and their associated parasitoids. Our study offers insights into the gut microbe-based interactions between the host and parasitoid wasps for the first time, potentially paving the way for the development of an ecologically friendly biocontrol strategy against the pest .IMPORTANCEEndoparasitoid wasps spend the majority of their lifespan within their host and heavily rely on the host's nutrition for survival. There is limited understanding regarding the composition and physiological impacts of gut microbial communities in parasitoid wasps, particularly during the larval stage, which is directly linked to the host. Based on a thorough characterization of the gut microbe and comprehensive comparative analysis, we found the microbial species of the larval parasitoid wasp and the pupal parasitoid wasp were similar, sharing 159 genera and 277 species, as were the microbial community structure. Certain of the dominant microbial strains of the two parasitoid wasps were similar to that of their host larvae, revealing host insect may affect the microbial community of the parasitoid wasps. The putative microbial functions associated with the parasitoid wasp larvae play an important role in dietary consumption.

摘要

昆虫肠道微生物在消化、代谢、发育和环境适应中发挥着重要作用。寄生蜂是害虫生物防治中最重要的生物防治剂之一,而其肠道微生物物种组成和相关功能尚未得到充分研究。两种内寄生蜂, 和 ,分别寄生在小菜蛾幼虫和蛹期。使用全基因组鸟枪法宏基因组测序,我们描述了两种寄生蜂幼虫的肠道微生物组成、多样性和潜在的功能作用。结果表明,厚壁菌门和Firmicutes 是 和 幼虫肠道中的优势门, 和 是优势属。与两种寄生蜂幼虫相关的潜在微生物功能可能在协助消耗宿主营养成分方面发挥虚拟作用。富含的 CAZymes 家族基因主要参与几丁质的降解和合成。尽管微生物种类和群落丰富,但两种寄生蜂之间以及寄生蜂与宿主之间的微生物种类和微生物群落结构表现出显著的相似性。值得注意的是,它们之间共同存在的属 表明宿主和其相关寄生蜂之间的肠道微生物之间可能存在联系。我们的研究首次提供了关于宿主和寄生蜂之间基于肠道微生物的相互作用的见解,这可能为开发针对害虫的生态友好型生物防治策略铺平道路。

https://cdn.ncbi.nlm.nih.gov/pmc/blobs/1826/11448028/3cf234031bae/spectrum.01208-24.f001.jpg

文献AI研究员

20分钟写一篇综述,助力文献阅读效率提升50倍。

立即体验

用中文搜PubMed

大模型驱动的PubMed中文搜索引擎

马上搜索

文档翻译

学术文献翻译模型,支持多种主流文档格式。

立即体验