Suppr超能文献

通过部署内源性和外源性铜以及重塑肿瘤微环境,合理设计的催化纳米平台用于增强化疗免疫治疗。

Rationally designed catalytic nanoplatform for enhanced chemoimmunotherapy via deploying endogenous plus exogenous copper and remodeling tumor microenvironment.

机构信息

School of Pharmacy, Shandong Technology Innovation Center of Molecular Targeting and Intelligent Diagnosis and Treatment, Binzhou Medical University, Yantai, 264003, China.

Institute of Functional Nano & Soft Materials (FUNSOM), Jiangsu Key Laboratory for Carbon-Based Functional Materials and Devices, Soochow University, Suzhou, 215123, China.

出版信息

J Nanobiotechnology. 2024 Sep 9;22(1):551. doi: 10.1186/s12951-024-02696-x.

Abstract

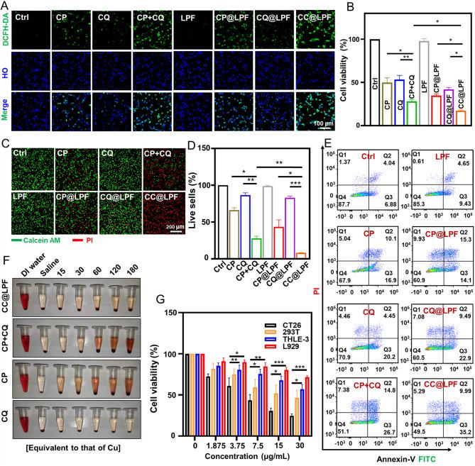
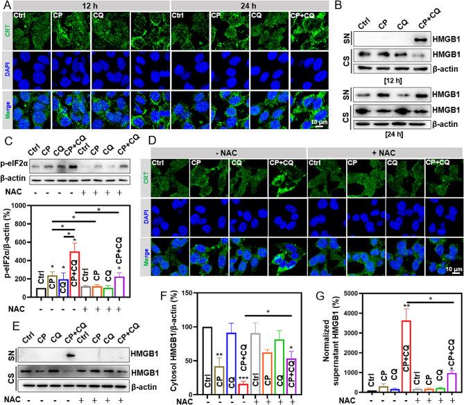
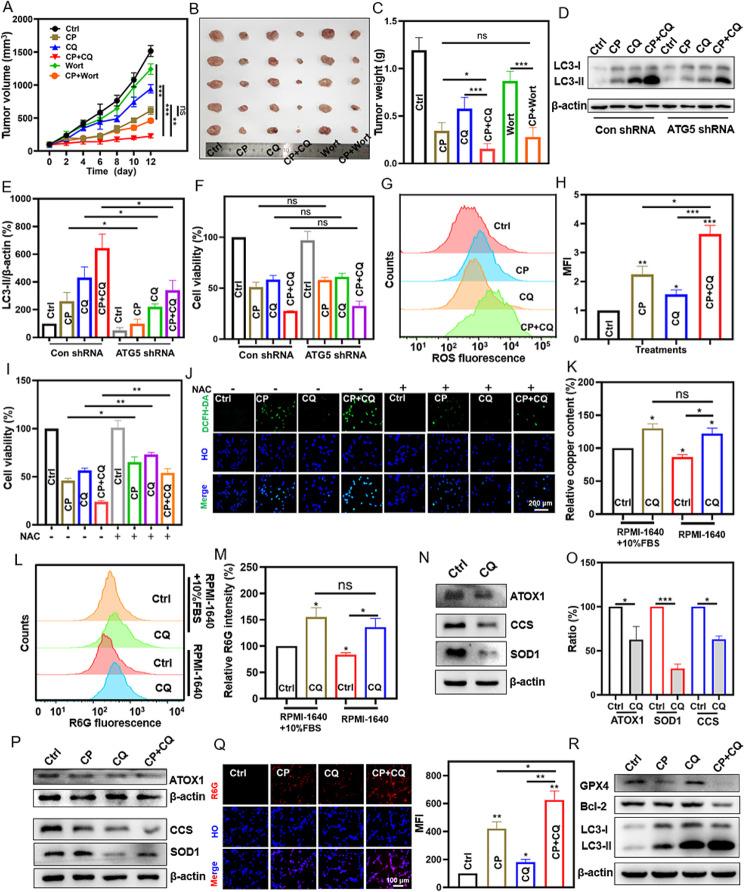
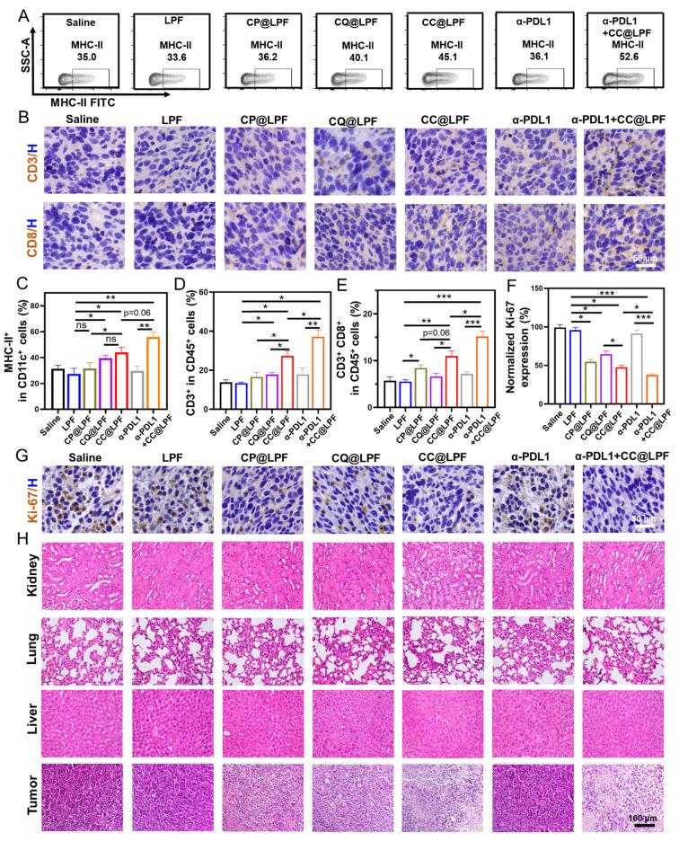
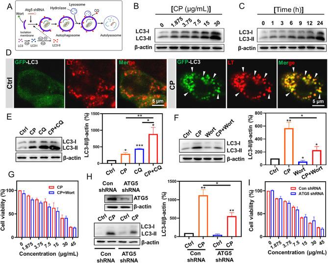
Chemodynamic therapy represents a novel tumor therapeutic modality via triggering catalytic reactions in tumors to yield highly toxic reactive oxygen species (ROS). Nevertheless, low efficiency catalytic ability, potential systemic toxicity and inefficient tumor targeting, have hindered the efficacy of chemodynamic therapy. Herein, a rationally designed catalytic nanoplatform, composed of folate acid conjugated liposomes loaded with copper peroxide (CP) and chloroquine (CQ; a clinical drug) (denoted as CC@LPF), could power maximal tumor cytotoxicity, mechanistically via maneuvering endogenous and exogenous copper for a highly efficient catalytic reaction. Despite a massive autophagosome accumulation elicited by CP-powered autophagic initiation and CQ-induced autolysosomal blockage, the robust ROS, but not aberrant autophagy, underlies the synergistic tumor inhibition. Otherwise, this combined mode also elicits an early onset, above all, long-term high-level existence of immunogenic cell death markers, associated with ROS and aberrant autophagy -triggered endoplasmic reticulum stress. Besides, CC@LPF, with tumor targeting capability and selective tumor cytotoxicity, could elicit intratumor dendritic cells (mainly attributed to CQ) and tumor infiltrating CD8 T cells, upon combining with PD-L1 therapeutic antibody, further induce significant anti-tumor effect. Collectively, the rationally designed nanoplatform, CC@LPF, could enhance tumor chemoimmunotherapy via deploying endogenous plus exogenous copper and remodeling tumor microenvironment.

摘要

化学动力学治疗代表了一种通过在肿瘤中引发催化反应以产生高毒性活性氧(ROS)的新型肿瘤治疗方式。然而,低效率的催化能力、潜在的全身毒性和低效的肿瘤靶向性,限制了化学动力学治疗的疗效。在此,设计了一种合理的催化纳米平台,由叶酸偶联的脂质体负载过氧氧化铜(CP)和氯喹(CQ;一种临床药物)(表示为 CC@LPF)组成,能够最大限度地发挥肿瘤细胞毒性,其机制是通过操纵内源性和外源性铜进行高效的催化反应。尽管 CP 引发的自噬起始和 CQ 诱导的自噬溶酶体阻断会引起大量自噬体积累,但协同肿瘤抑制作用的是强大的 ROS,而不是异常的自噬。此外,这种联合模式还会引发早期、尤其是长期高水平存在与 ROS 和异常自噬触发的内质网应激相关的免疫原性细胞死亡标志物。此外,具有肿瘤靶向能力和选择性肿瘤细胞毒性的 CC@LPF,在与 PD-L1 治疗性抗体结合后,能够募集肿瘤内树突状细胞(主要归因于 CQ)和肿瘤浸润性 CD8 T 细胞,进一步诱导显著的抗肿瘤效果。总之,合理设计的纳米平台 CC@LPF 可以通过利用内源性和外源性铜以及重塑肿瘤微环境来增强肿瘤化学免疫治疗。

https://cdn.ncbi.nlm.nih.gov/pmc/blobs/bc96/11385821/61a17ce90894/12951_2024_2696_Sch1_HTML.jpg

文献AI研究员

20分钟写一篇综述,助力文献阅读效率提升50倍。

立即体验

用中文搜PubMed

大模型驱动的PubMed中文搜索引擎

马上搜索

文档翻译

学术文献翻译模型,支持多种主流文档格式。

立即体验