Suppr超能文献

蛋白酪氨酸磷酸酶受体J(PTPRJ)是神经元细胞中胰岛素信号传导的负调节因子,影响蛋白质生物合成和神经突生长。

PTPRJ is a negative regulator of insulin signaling in neuronal cells, impacting protein biosynthesis, and neurite outgrowth.

作者信息

Ulke Jannis, Chopra Simran, Kadiri Otsuware Linda-Josephine, Geserick Peter, Stein Vanessa, Cheshmeh Sahar, Kleinridders André, Kappert Kai

机构信息

Charité-Universitätsmedizin Berlin, Corporate Member of Freie Universität Berlin and Humboldt-Universität zu Berlin, Institute of Diagnostic Laboratory Medicine, Clinical Chemistry and Pathobiochemistry, Berlin, Germany.

Max Rubner Center (MRC) for Cardiovascular Metabolic Renal Research, Charité-Universitätsmedizin Berlin, Berlin, Germany.

出版信息

J Neuroendocrinol. 2024 Dec;36(12):e13446. doi: 10.1111/jne.13446. Epub 2024 Sep 10.

Abstract

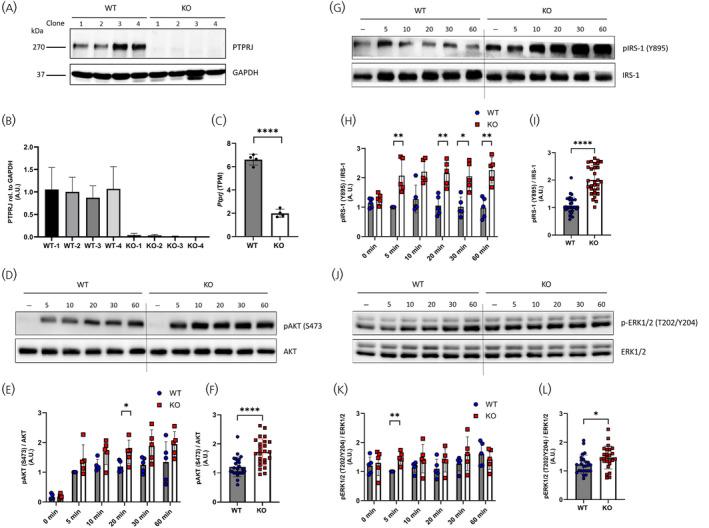
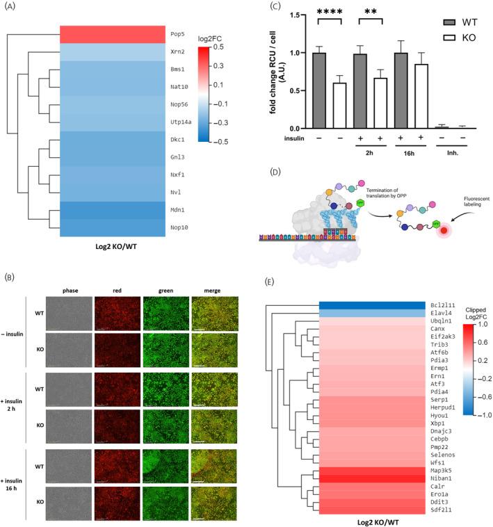
Central insulin resistance has been linked to the development of neurodegenerative diseases and mood disorders. Various proteins belonging to the enzyme family of protein tyrosine phosphatases (PTPs) act as inhibitors of insulin signaling. Protein tyrosine phosphatase receptor type J (PTPRJ) has been identified as a negative regulator in insulin signaling in the periphery. However, the impact of PTPRJ on insulin signaling and its functional role in neuronal cells is largely unknown. Therefore, we generated a Ptprj knockout (KO) cell model in the murine neuroblast cell line Neuro2a by CRISPR-Cas9 gene editing. Ptprj KO cells displayed enhanced insulin signaling, as shown by increased phosphorylation of the insulin receptor (INSR), IRS-1, AKT, and ERK1/2. Further, proximity ligation assays (PLA) revealed both direct interaction of PTPRJ with the INSR and recruitment of this phosphatase to the receptor upon insulin stimulation. By RNA sequencing gene expression analysis, we identified multiple gene clusters responsible for glucose uptake and metabolism, and genes involved in the synthesis of various lipids being mainly upregulated under PTPRJ deficiency. Furthermore, multiple Ca transporters were differentially expressed along with decreased protein biosynthesis. This was accompanied by an increase in endoplasmic reticulum (ER) stress markers. On a functional level, PTPRJ deficiency compromised cell differentiation and neurite outgrowth, suggesting a role in nervous system development. Taken together, PTPRJ emerges as a negative regulator of central insulin signaling, impacting neuronal metabolism and neurite outgrowth.

摘要

中枢胰岛素抵抗与神经退行性疾病和情绪障碍的发生有关。属于蛋白酪氨酸磷酸酶(PTPs)酶家族的各种蛋白质作为胰岛素信号传导的抑制剂。蛋白酪氨酸磷酸酶J型受体(PTPRJ)已被确定为外周胰岛素信号传导的负调节因子。然而,PTPRJ对胰岛素信号传导的影响及其在神经元细胞中的功能作用在很大程度上尚不清楚。因此,我们通过CRISPR-Cas9基因编辑在小鼠神经母细胞瘤细胞系Neuro2a中构建了Ptprj基因敲除(KO)细胞模型。Ptprj基因敲除细胞显示出增强的胰岛素信号传导,胰岛素受体(INSR)、胰岛素受体底物-1(IRS-1)、蛋白激酶B(AKT)和细胞外信号调节激酶1/2(ERK1/2)的磷酸化增加即表明了这一点。此外,邻近连接分析(PLA)揭示了PTPRJ与INSR的直接相互作用以及胰岛素刺激后该磷酸酶向受体的募集。通过RNA测序基因表达分析,我们确定了多个负责葡萄糖摄取和代谢的基因簇,以及参与各种脂质合成的基因,这些基因在PTPRJ缺乏时主要上调。此外,多种钙转运蛋白差异表达,同时蛋白质生物合成减少。这伴随着内质网(ER)应激标志物的增加。在功能水平上,PTPRJ缺乏损害了细胞分化和神经突生长,表明其在神经系统发育中起作用。综上所述,PTPRJ作为中枢胰岛素信号传导的负调节因子出现,影响神经元代谢和神经突生长。

https://cdn.ncbi.nlm.nih.gov/pmc/blobs/613a/11646663/96ada6c9d2e1/JNE-36-e13446-g004.jpg

文献AI研究员

20分钟写一篇综述,助力文献阅读效率提升50倍。

立即体验

用中文搜PubMed

大模型驱动的PubMed中文搜索引擎

马上搜索

文档翻译

学术文献翻译模型,支持多种主流文档格式。

立即体验