Suppr超能文献

与肌发生相关的第一个胚胎级联 G-四链体结构域。

The first embryonic landscape of G-quadruplexes related to myogenesis.

机构信息

State Key Laboratory of Livestock and Poultry Breeding, & Lingnan Guangdong Laboratory of Agriculture, & Guangdong Provincial Key Lab of Agro-Animal Genomics and Molecular Breeding & Key Lab of Chicken Genetics, Breeding and Reproduction, Ministry of Agriculture and Rural Affair, South China Agricultural University, Guangzhou, 510642, China.

Henry Fok School of Biology and Agriculture, Shaoguan University, Shaoguan, 512005, China.

出版信息

BMC Biol. 2024 Sep 11;22(1):194. doi: 10.1186/s12915-024-01993-z.

Abstract

BACKGROUND

DNA G-quadruplexes (G4s) represent a distinctive class of non-canonical DNA secondary structures. Despite their recognition as potential therapeutic targets in some cancers, the developmental role of G4 structures remains enigmatic. Mammalian embryonic myogenesis studies are hindered by limitations, prompting the use of chicken embryo-derived myoblasts as a model to explore G4 dynamics. This study aims to reveal the embryonic G4s landscape and elucidate the underlying mechanisms for candidate G4s that influence embryonic myogenesis.

RESULTS

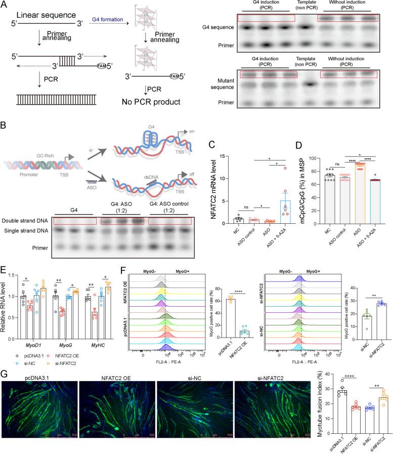
This investigation unveils a significant reduction in G4s abundance during myogenesis. G4s stabilizer pyridostatin impedes embryonic myogenesis, emphasizing the regulatory role of G4s in this process. G4 Cut&Tag sequencing and RNA-seq analyses identify potential G4s and DEGs influencing embryonic myogenesis. Integration of G4 and DEG candidates identifies 32 G4s located in promoter regions capable of modulating gene transcription. WGBS elucidates DNA methylation dynamics during embryonic myogenesis. Coordinating transcriptome data with DNA G4s and DNA methylation profiles constructs a G4-DMR-DEG network, revealing nine interaction pairs. Notably, the NFATC2 promoter region sequence is confirmed to form a G4 structure, reducing promoter mCpG content and upregulating NFATC2 transcriptional activity.

CONCLUSIONS

This comprehensive study unravels the first embryonic genomic G4s landscape, highlighting the regulatory role of NFATC2 G4 in orchestrating transcriptional activity through promoter DNA methylation during myogenesis.

摘要

背景

DNA 四链体(G4s)代表了一类独特的非经典 DNA 二级结构。尽管它们在某些癌症中被认为是潜在的治疗靶点,但 G4 结构的发育作用仍然是个谜。哺乳动物胚胎肌发生研究受到限制,促使人们使用鸡胚衍生的成肌细胞作为模型来探索 G4 动力学。本研究旨在揭示胚胎 G4s 图谱,并阐明影响胚胎肌发生的候选 G4s 的潜在机制。

结果

本研究揭示了肌发生过程中 G4s 丰度的显著降低。G4s 稳定剂吡啶并[3,4-d]嘧啶-2,4-二酮(pyridostatin)抑制胚胎肌发生,强调了 G4s 在这一过程中的调节作用。G4 Cut&Tag 测序和 RNA-seq 分析鉴定出影响胚胎肌发生的潜在 G4s 和差异表达基因(DEGs)。G4 和 DEG 候选物的整合确定了 32 个位于启动子区域的 G4s,能够调节基因转录。WGBS 阐明了胚胎肌发生过程中的 DNA 甲基化动态。将转录组数据与 DNA G4s 和 DNA 甲基化图谱相协调,构建了一个 G4-DMR-DEG 网络,揭示了九个相互作用对。值得注意的是,NFATC2 启动子区域序列被证实形成 G4 结构,降低启动子 mCpG 含量并上调 NFATC2 转录活性。

结论

本研究全面揭示了第一个胚胎基因组 G4s 图谱,突出了 NFATC2 G4 在肌发生过程中通过启动子 DNA 甲基化调节转录活性的调控作用。

https://cdn.ncbi.nlm.nih.gov/pmc/blobs/92e7/11389323/386890a60c3e/12915_2024_1993_Fig1_HTML.jpg

文献AI研究员

20分钟写一篇综述,助力文献阅读效率提升50倍。

立即体验

用中文搜PubMed

大模型驱动的PubMed中文搜索引擎

马上搜索

文档翻译

学术文献翻译模型,支持多种主流文档格式。

立即体验