Suppr超能文献

对BCL6的药物抑制可改善慢性髓性白血病对伊马替尼的耐药性。

Pharmaceutical inhibition of BCL6 ameliorates resistance to imatinib in chronic myeloid leukemia.

作者信息

Xiao Yingying, Deng Fang, Luo Yun, Wang Teng

机构信息

Department of Hematology, The Second Affiliated Hospital of Chongqing Medical University, Chongqing, China.

Department of Gynecology and Obstetrics, The Second Affiliated Hospital of Chongqing Medical University, Chongqing, China.

出版信息

Heliyon. 2024 Aug 22;10(16):e36640. doi: 10.1016/j.heliyon.2024.e36640. eCollection 2024 Aug 30.

Abstract

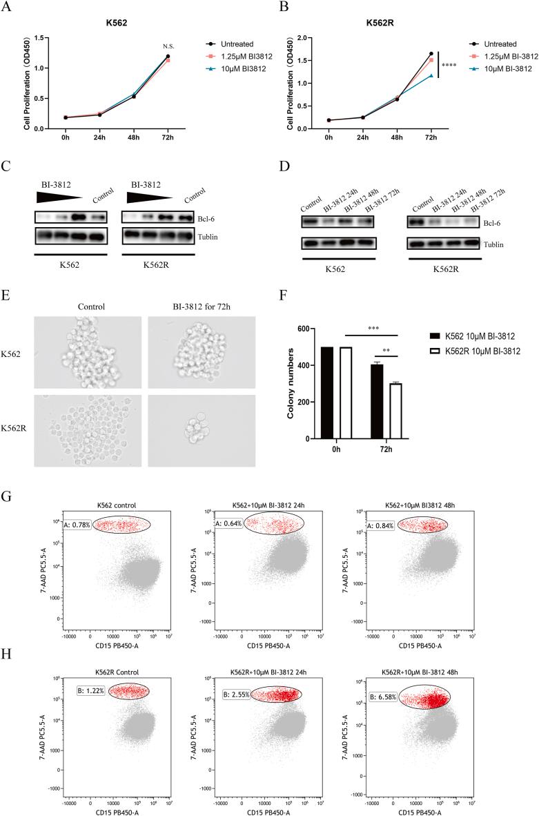
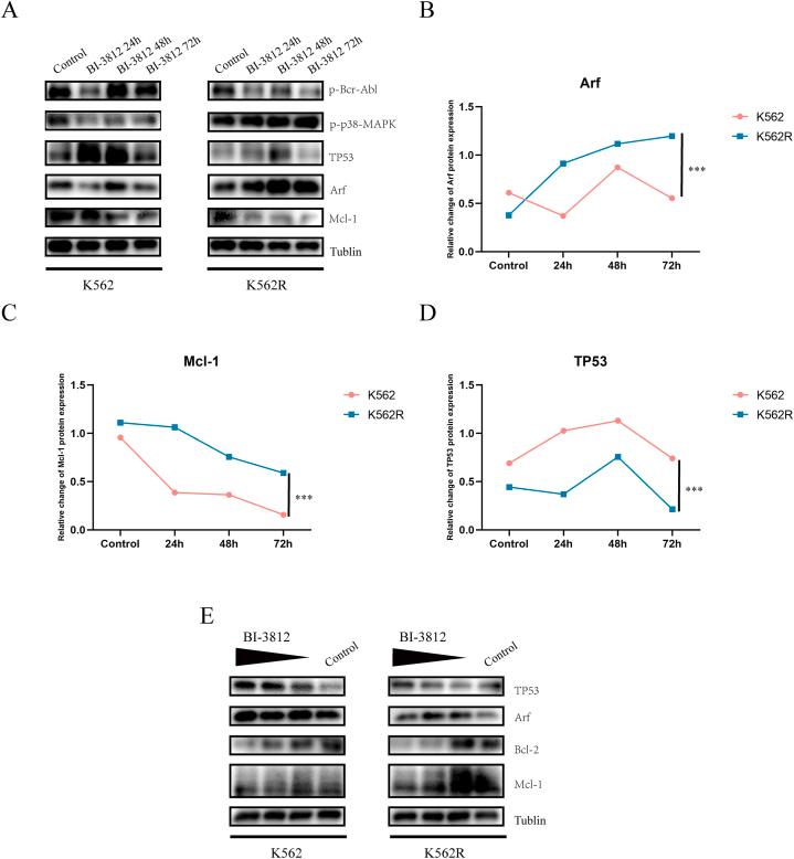
The tyrosine kinase inhibitors (TKIs) have improved overall survival of CML (chronic myeloid leukemia) patients and allow them to experience normal life expectancy. However, relapse and drug resistance remain the main challenges in the clinical treatment of CML. The B-cell lymphoma 6 (BCL6) is essential to regulation of multiple function such as immune response and lymphomagenesis in lymph node germinal cells. Recent studies have shown that BCL6 is required for the maintenance of leukemia stem cells in CML, but the expression of Bcl-6 in response to Imatinib and the underlying mechanism are still unclear. Here, we found that BCL6 is expressed at high levels in primary CML bone marrow samples and CML TKI-resistance cell lines. CML cells with higher levels of BCL6 were generally sensitive to treatment with BCL6 inhibitors, BI-3812. Treatment of CML cells with BCL6 inhibitor and TKIs suggested enhanced anti-leukemia activity. In summary, our findings suggest BCL6 as a therapeutic target for the treatment of CML.

摘要

酪氨酸激酶抑制剂(TKIs)提高了慢性粒细胞白血病(CML)患者的总生存率,并使他们能够拥有正常的预期寿命。然而,复发和耐药性仍然是CML临床治疗中的主要挑战。B细胞淋巴瘤6(BCL6)对于调节多种功能至关重要,如免疫反应和淋巴结生发中心细胞中的淋巴瘤发生。最近的研究表明,BCL6是维持CML白血病干细胞所必需的,但Bcl-6对伊马替尼的反应及其潜在机制仍不清楚。在此,我们发现BCL6在原发性CML骨髓样本和CML TKI耐药细胞系中高表达。BCL6水平较高的CML细胞通常对BCL6抑制剂BI-3812治疗敏感。用BCL6抑制剂和TKIs治疗CML细胞显示出增强的抗白血病活性。总之,我们的研究结果表明BCL6可作为治疗CML的治疗靶点。

https://cdn.ncbi.nlm.nih.gov/pmc/blobs/1205/11386027/cca0f4616170/gr1.jpg

文献AI研究员

20分钟写一篇综述,助力文献阅读效率提升50倍。

立即体验

用中文搜PubMed

大模型驱动的PubMed中文搜索引擎

马上搜索

文档翻译

学术文献翻译模型,支持多种主流文档格式。

立即体验