Suppr超能文献

解析自噬相关基因TUBA1B和HSP90AA1聚集对结直肠癌进展的影响:肿瘤微环境的单细胞测序研究

Deciphering the impact of aggregated autophagy-related genes TUBA1B and HSP90AA1 on colorectal cancer evolution: a single-cell sequencing study of the tumor microenvironment.

作者信息

Xu Qianping, Liu Chao, Wang Hailin, Li Shujuan, Yan Hanshen, Liu Ziyang, Chen Kexin, Xu Yaoqin, Yang Runqin, Zhou Jingfang, Yang Xiaolin, Liu Jie, Wang Lexin

机构信息

Department of Gastrointestinal and Hernial Surgery, Meishan Hospital of West China Hospital of Sichuan University, Meishan City People's Hospital, Meishan, 620010, China.

General Hospital of Ningxia Medical University, Yinchuan, 750000, Ningxia, China.

出版信息

Discov Oncol. 2024 Sep 11;15(1):431. doi: 10.1007/s12672-024-01322-4.

Abstract

BACKGROUND

Colorectal cancer (CRC) is the third most prevalent cancer worldwide, with the tumor microenvironment (TME) playing a crucial role in its progression. Aggregated autophagy (AA) has been recognized as a factor that exacerbates CRC progression. This study aims to study the relationship between aggregated autophagy and CRC using single-cell sequencing techniques. Our goal is to explain the heterogeneity of the TME and to explore the potential for targeted personalized therapies.

OBJECTIVE

To study the role of AA in CRC, we employed single-cell sequencing to discern distinct subpopulations within the TME. These subpopulations were characterized by their autophagy levels and further analyzed to identify specific biological processes and marker genes.

RESULTS

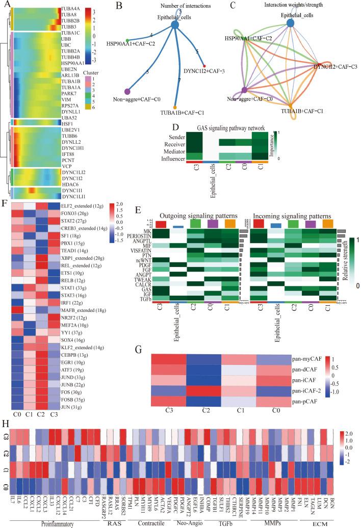
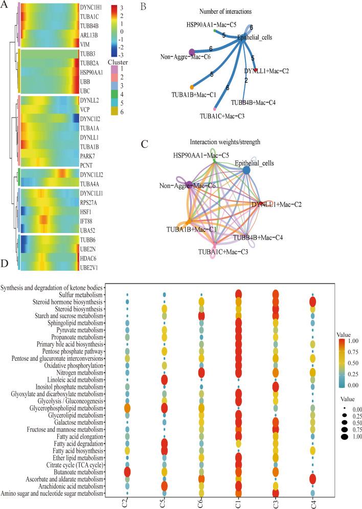
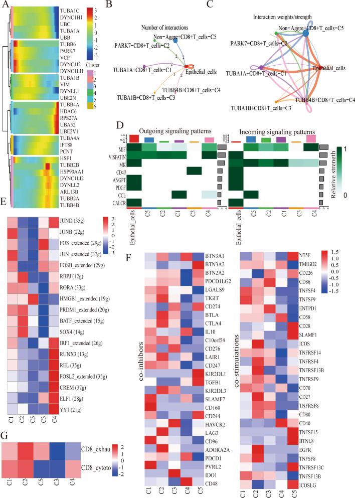
Our study revealed significant correlations between immune factors and both clinical and biological characteristics of the tumor microenvironment (TME), particularly in cells expressing TUBA1B and HSP90AA1. These immune factors were associated with T cell depletion, a reduction in protective factors, diminished efficacy of immune checkpoint blockade (ICB), and enhanced migration of cancer-associated fibroblasts (CAFs), resulting in pronounced inflammation. In vitro experiments showd that silencing TUBA1B and HSP90AA1 using siRNA (Si-TUBA1B and Si-HSP90AA1) significantly reduced the expression of IL-6, IL-7, CXCL1, and CXCL2 and inhibition of tumor cell growth in Caco-2 and Colo-205 cell lines. This reduction led to a substantial alleviation of chronic inflammation and highlighted the heterogeneous nature of the TME.

CONCLUSION

This study marks an initial foray into understanding how AA-associated processes may potentiate the TME and weaken immune function. Our findings provide insights into the complex dynamics of the TME and highlight potential targets for therapeutic intervention, suggesting a key role for AA in the advancement of colorectal cancer.

摘要

背景

结直肠癌(CRC)是全球第三大常见癌症,肿瘤微环境(TME)在其进展中起关键作用。聚集自噬(AA)已被认为是加剧CRC进展的一个因素。本研究旨在使用单细胞测序技术研究聚集自噬与CRC之间的关系。我们的目标是解释TME的异质性,并探索靶向个性化治疗的潜力。

目的

为了研究AA在CRC中的作用,我们采用单细胞测序来识别TME中的不同亚群。这些亚群以其自噬水平为特征,并进一步分析以确定特定的生物学过程和标记基因。

结果

我们的研究揭示了免疫因子与肿瘤微环境(TME)的临床和生物学特征之间存在显著相关性,特别是在表达TUBA1B和HSP90AA1的细胞中。这些免疫因子与T细胞耗竭、保护因子减少、免疫检查点阻断(ICB)疗效降低以及癌症相关成纤维细胞(CAF)迁移增强有关,导致明显的炎症。体外实验表明,使用小干扰RNA(Si-TUBA1B和Si-HSP90AA1)沉默TUBA1B和HSP90AA1可显著降低Caco-2和Colo-205细胞系中IL-6、IL-7、CXCL1和CXCL2的表达,并抑制肿瘤细胞生长。这种降低导致慢性炎症的显著减轻,并突出了TME的异质性。

结论

本研究标志着对理解与AA相关的过程如何增强TME和削弱免疫功能的初步探索。我们的发现为TME的复杂动态提供了见解,并突出了治疗干预的潜在靶点,表明AA在结直肠癌进展中起关键作用。

https://cdn.ncbi.nlm.nih.gov/pmc/blobs/6f04/11390999/1fcea6e4f5e7/12672_2024_1322_Fig1_HTML.jpg

文献AI研究员

20分钟写一篇综述,助力文献阅读效率提升50倍。

立即体验

用中文搜PubMed

大模型驱动的PubMed中文搜索引擎

马上搜索

文档翻译

学术文献翻译模型,支持多种主流文档格式。

立即体验