Suppr超能文献

用于增强肿瘤化疗的双药递送仿生纳米平台对衰老相关分泌表型的调控

Senescence-associated secretory phenotype regulation by dual drug delivery biomimetic nanoplatform for enhanced tumor chemotherapy.

作者信息

Wang Anni, Li Shiyi, Zhang Ru, Chen Xing, Zhu Ying, Xia Jiaxuan, Wang Jianxin

机构信息

Department of Pharmaceutics, School of Pharmacy, Fudan University and Key Laboratory of Smart Drug Delivery, Ministry of Education, Shanghai 201203, China.

Department of Integrative Oncology, Fudan University Shanghai Cancer Center, Shanghai 200032, China.

出版信息

Mol Ther Oncol. 2024 Aug 8;32(3):200856. doi: 10.1016/j.omton.2024.200856. eCollection 2024 Sep 19.

Abstract

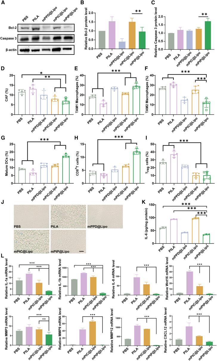
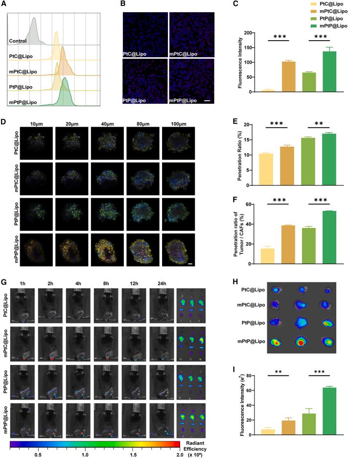
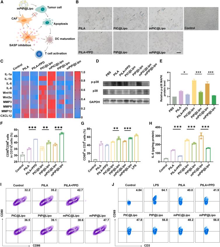
Many chemotherapies, which are still the main clinical treatment for primary tumors, will induce persistent DNA damage in non-tumor stromal cells, especially cancer-associated fibroblasts (CAFs), and activate them to secrete senescence-associated secretory phenotype (SASP). The transition could further result in the formation of tumor immunosuppressive microenvironment and cause drug resistance of neighboring tumor cells. To solve this dilemma, a multi-functional biomimetic drug delivery system (named mPtP@Lipo) was rationally developed by combining CAFs reshaper ginsenoside 20(S)-protopanaxadiol (PPD) and cisplatin prodrug (PtLA) to inhibit tumor progression and the formation of SASP. To achieve effective delivery of these molecules deep into the desmoplastic tumor, fibroblast membrane was fused with liposomes as a targeting carrier. and results showed that mPtP@Lipo could penetrate deep into the tumor, reverse CAFs phenotype and inhibit SASP formation, which then blocked the immunosuppressive progress and thus reinforced anti-tumor immune response. The combination of chemotherapeutics and CAFs regulator could achieve both tumor inhibition and tumor immune microenvironment remodeling. In conclusion, mPtP@Lipo provides a promising strategy for the comprehensive stromal-desmoplastic tumor treatment.

摘要

许多仍然是原发性肿瘤主要临床治疗手段的化疗方法,会在非肿瘤基质细胞,尤其是癌症相关成纤维细胞(CAFs)中诱导持续性DNA损伤,并激活它们分泌衰老相关分泌表型(SASP)。这种转变可能会进一步导致肿瘤免疫抑制微环境的形成,并导致邻近肿瘤细胞产生耐药性。为了解决这一困境,通过将CAFs重塑剂人参皂苷20(S)-原人参二醇(PPD)和顺铂前药(PtLA)结合,合理开发了一种多功能仿生药物递送系统(名为mPtP@Lipo),以抑制肿瘤进展和SASP的形成。为了实现这些分子有效递送至致密化肿瘤内部,将成纤维细胞膜与脂质体融合作为靶向载体。结果表明,mPtP@Lipo可以深入肿瘤内部,逆转CAFs表型并抑制SASP形成,进而阻断免疫抑制进程,从而增强抗肿瘤免疫反应。化疗药物与CAFs调节剂的联合应用可以实现肿瘤抑制和肿瘤免疫微环境重塑。总之,mPtP@Lipo为全面治疗基质致密化肿瘤提供了一种有前景的策略。

https://cdn.ncbi.nlm.nih.gov/pmc/blobs/06d8/11387675/b9b5611357c8/fx1.jpg

文献AI研究员

20分钟写一篇综述,助力文献阅读效率提升50倍。

立即体验

用中文搜PubMed

大模型驱动的PubMed中文搜索引擎

马上搜索

文档翻译

学术文献翻译模型,支持多种主流文档格式。

立即体验