Suppr超能文献

乳酸通过 MGAT1 对线粒体 N-糖基化的影响来支持 Treg 功能和免疫平衡。

Lactate supports Treg function and immune balance via MGAT1 effects on N-glycosylation in the mitochondria.

机构信息

Jiangsu Key Laboratory of Organ transplantation and transplant immunology; Research Unit of Liver Transplantation and Transplant Immunology, Chinese Academy of Medical Sciences; Hepatobiliary Center, the Affiliated Hospital of Xuzhou Medical University, Xuzhou, China.

Collaborative Innovation Center for Cancer Personalized Medicine, Nanjing Medical University, Nanjing, China.

出版信息

J Clin Invest. 2024 Sep 12;134(20):e175897. doi: 10.1172/JCI175897.

Abstract

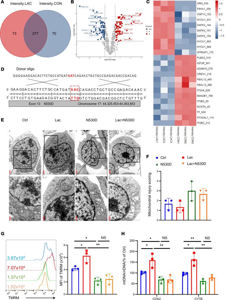
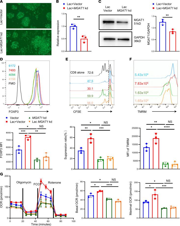
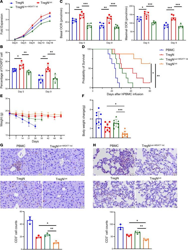
Current research reports that lactate affects Treg metabolism, although the precise mechanism has only been partially elucidated. In this study, we presented evidence demonstrating that elevated lactate levels enhanced cell proliferation, suppressive capabilities, and oxidative phosphorylation (OXPHOS) in human Tregs. The expression levels of Monocarboxylate Transporters 1/2/4 (MCT1/2/4) regulate intracellular lactate concentration, thereby influencing the varying responses observed in naive Tregs and memory Tregs. Through mitochondrial isolation, sequencing, and analysis of human Tregs, we determined that α-1,3-Mannosyl-Glycoprotein 2-β-N-Acetylglucosaminyltransferase (MGAT1) served as the pivotal driver initiating downstream N-glycosylation events involving progranulin (GRN) and hypoxia-upregulated 1 (HYOU1), consequently enhancing Treg OXPHOS. The mechanism by which MGAT1 was upregulated in mitochondria depended on elevated intracellular lactate that promoted the activation of XBP1s. This, in turn, supported MGAT1 transcription as well as the interaction of lactate with the translocase of the mitochondrial outer membrane 70 (TOM70) import receptor, facilitating MGAT1 translocation into mitochondria. Pretreatment of Tregs with lactate reduced mortality in a xenogeneic graft-versus-host disease (GvHD) model. Together, these findings underscored the active regulatory role of lactate in human Treg metabolism through the upregulation of MGAT1 transcription and its facilitated translocation into the mitochondria.

摘要

目前的研究报告表明,乳酸会影响 Treg 代谢,尽管其确切机制仅部分阐明。在这项研究中,我们提供了证据,证明升高的乳酸水平增强了人 Treg 的细胞增殖、抑制能力和氧化磷酸化(OXPHOS)。单羧酸转运蛋白 1/2/4(MCT1/2/4)的表达水平调节细胞内乳酸浓度,从而影响幼稚 Treg 和记忆 Treg 中观察到的不同反应。通过对人 Treg 的线粒体分离、测序和分析,我们确定 α-1,3-甘露糖基-糖蛋白 2-β-N-乙酰氨基葡萄糖基转移酶(MGAT1)作为启动下游涉及颗粒蛋白前体(GRN)和缺氧诱导因子 1(HYOU1)的 N-糖基化事件的关键驱动因素,从而增强 Treg 的 OXPHOS。线粒体中 MGAT1 上调的机制依赖于升高的细胞内乳酸,促进 XBP1s 的激活。这反过来又支持了 MGAT1 的转录以及乳酸与线粒体外膜转位酶 70(TOM70)导入受体的相互作用,促进 MGAT1 向线粒体的易位。用乳酸预处理 Treg 可降低异种移植物抗宿主病(GvHD)模型中的死亡率。总之,这些发现强调了乳酸通过上调 MGAT1 转录及其向线粒体的易位在人 Treg 代谢中的主动调节作用。

https://cdn.ncbi.nlm.nih.gov/pmc/blobs/3595/11473165/5bc239aa8e73/jci-134-175897-g158.jpg

文献AI研究员

20分钟写一篇综述,助力文献阅读效率提升50倍。

立即体验

用中文搜PubMed

大模型驱动的PubMed中文搜索引擎

马上搜索

文档翻译

学术文献翻译模型,支持多种主流文档格式。

立即体验