Suppr超能文献

BCL11b 对皮肤脂肪组织的发育调控。

Developmental regulation of dermal adipose tissue by BCL11b.

机构信息

Department of Medicine, Division of Endocrinology, University of Pennsylvania, Philadelphia, Pennsylvania 19104, USA.

Institute for Diabetes Obesity and Metabolism, Perelman School of Medicine, University of Pennsylvania, Philadelphia, Pennsylvania 19104, USA.

出版信息

Genes Dev. 2024 Sep 19;38(15-16):772-783. doi: 10.1101/gad.351907.124.

Abstract

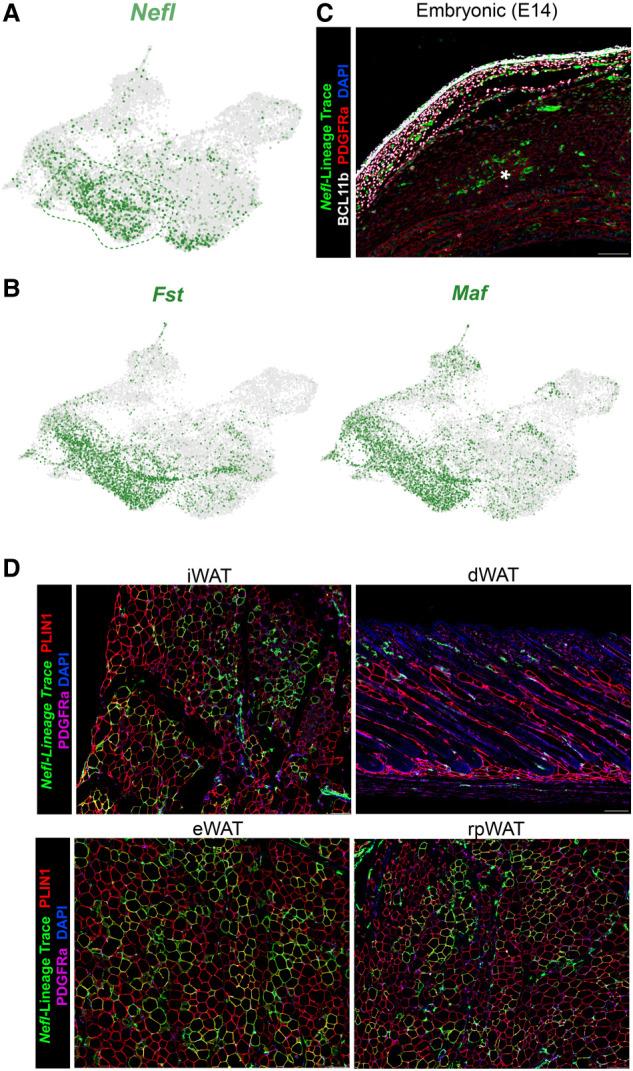
The distinct anatomic environment in which adipose tissues arise during organogenesis is a principle determinant of their adult expansion capacity. Metabolic disease results from a deficiency in hyperplastic adipose expansion within the dermal/subcutaneous depot; thus, understanding the embryonic origins of dermal adipose is imperative. Using single-cell transcriptomics throughout murine embryogenesis, we characterized cell populations, including cells, that regulate the development of dermal white adipose tissue (dWAT). We discovered that BCL11b expression modulates the Wnt signaling microenvironment to enable adipogenic differentiation in the dermal compartment. Subcutaneous and visceral adipose arises from a distinct population of cells during embryonic organogenesis, whereas fibroadipogenic progenitors support obesity-stimulated hypertrophic expansion in the adult. Together, these results highlight the unique regulatory pathways used by anatomically distinct adipose depots, with important implications for human metabolic disease.

摘要

在器官发生过程中,脂肪组织所处的独特解剖环境是其成年后扩张能力的主要决定因素。代谢疾病是由于真皮/皮下脂肪库中脂肪过度增生扩张不足引起的;因此,了解真皮脂肪的胚胎起源至关重要。我们在整个小鼠胚胎发生过程中使用单细胞转录组学,对包括 细胞在内的调节真皮白色脂肪组织(dWAT)发育的细胞群体进行了表征。我们发现 BCL11b 的表达调节 Wnt 信号微环境,从而使真皮部位能够进行脂肪生成分化。在胚胎器官发生过程中,皮下和内脏脂肪来自于不同的 细胞群体,而 纤维脂肪祖细胞则支持成年肥胖刺激的肥大扩张。总之,这些结果突出了解剖上不同的脂肪库所使用的独特调节途径,这对人类代谢疾病具有重要意义。

https://cdn.ncbi.nlm.nih.gov/pmc/blobs/9f2b/11444185/12ceed1c11e1/772f01.jpg

文献AI研究员

20分钟写一篇综述,助力文献阅读效率提升50倍。

立即体验

用中文搜PubMed

大模型驱动的PubMed中文搜索引擎

马上搜索

文档翻译

学术文献翻译模型,支持多种主流文档格式。

立即体验