Suppr超能文献

Wee1抑制剂PD0166285通过信号转导和转录激活因子1(STAT1)使TP53突变型肺鳞状细胞癌对顺铂敏感。

Wee1 inhibitor PD0166285 sensitized TP53 mutant lung squamous cell carcinoma to cisplatin via STAT1.

作者信息

Li Qi, Yang Wenjie, Zhang Qingyi, Zhang Daoming, Deng Jun, Chen Binxin, Li Ping, Zhang Huanqi, Jiang Yiming, Li Yangling, Zhang Bo, Lin Nengming

机构信息

Department of Pharmacology, School of Basic Medical Sciences, Zhejiang University, Hangzhou, 310058, China.

Key Laboratory of Clinical Cancer Pharmacology and Toxicology Research of Zhejiang Province, Hangzhou First People's Hospital, Hangzhou, 310006, China.

出版信息

Cancer Cell Int. 2024 Sep 13;24(1):315. doi: 10.1186/s12935-024-03489-w.

Abstract

BACKGROUND

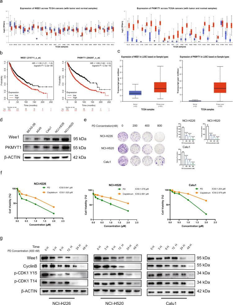
Lung squamous cell carcinoma (LUSCs) is associated with high mortality (20-30%) and lacks of effective treatments. Almost all LUSC exhibit somatic mutations in TP53. Wee1, a tyrosine kinase, regulates the cell cycle at the G2/M checkpoint. In TP53-deficient cells, the dependence on G2/M checkpoints increases. PD0166285 is the first reported drug with inhibitory activity against both Wee1 and PKMYT1.

METHODS

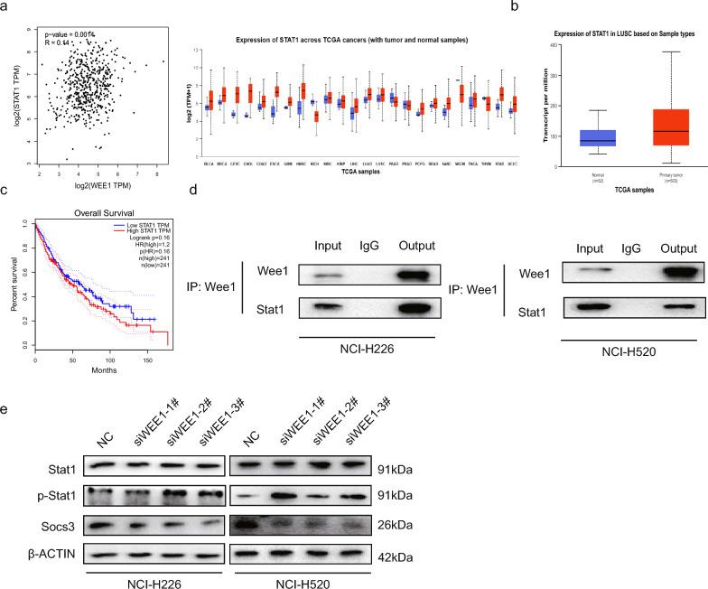
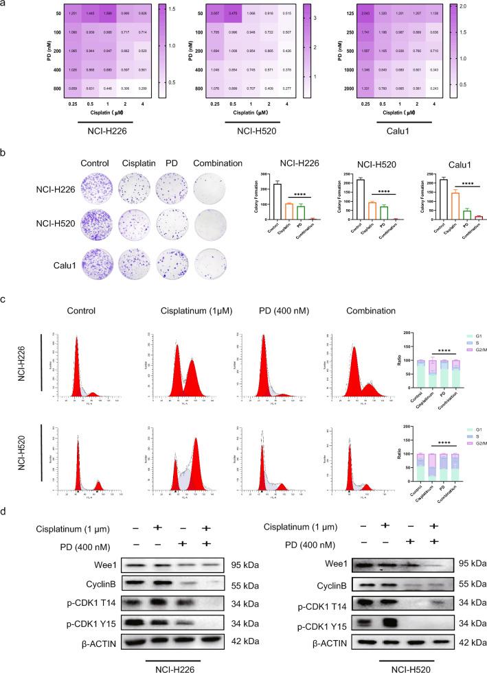
Protein expression was determined by Western blot analysis. Cell proliferation was assessed using cell colony formation and CCK-8 assays. Cell cycle was performed by PI staining with flow cytometry. Apoptosis was evaluated using Annexin V-Phycoerythrin double staining and flow cytometry. DNA damage was detected through comet assay and immunofluorescence assay. In vivo, apoptosis and anti-tumor effects were assessed using the TUNEL assay, a nude mouse model, and immunohistochemistry (IHC). Co-immunoprecipitation assay was used to detect protein-protein interactions. We analyzed Wee1, PKMYT1, and Stat1 expression in pan-cancer studies using the Ualcan public database and assessed their prognostic implications with Kaplan-Meier curves.

RESULT

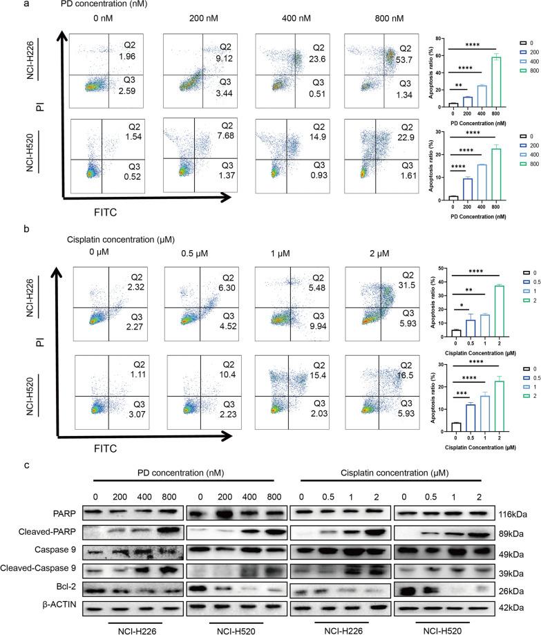
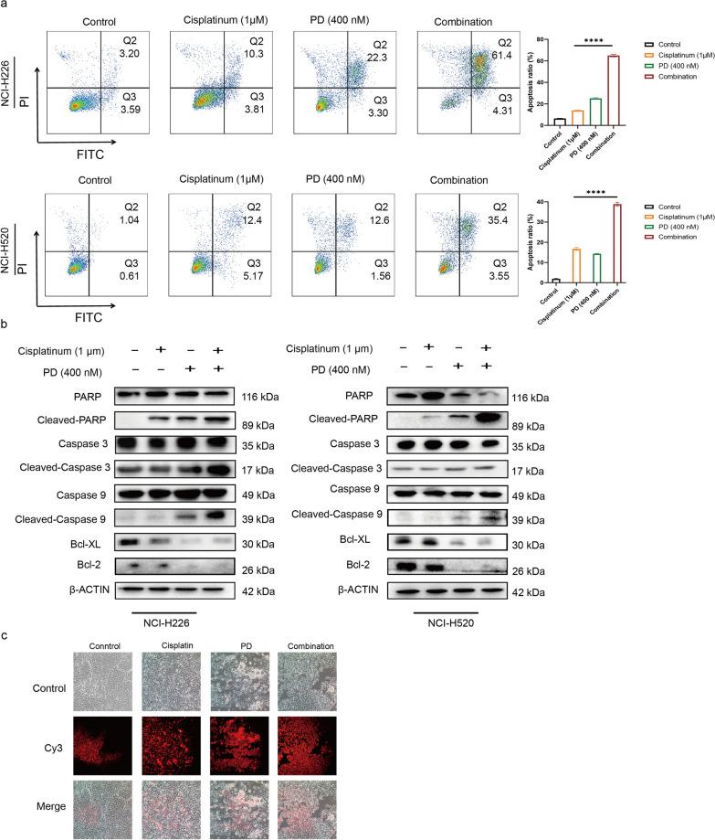
PD0166285, a Wee1 inhibitor, effectively inhibits Wee1 activity, promoting cell entry into a mitotic crisis. Moreover, PD0166285 sensitizes cells to cisplatin, enhancing clinical outcomes. Our study demonstrated that PD016628 regulates the cell cycle through Rad51 and results in cell cycle arrest at the G2/M phase. We observed increased apoptosis in tumor cells treated with PD0166285, particularly when combined with cisplatin, indicating an enhanced apoptotic response. The upregulation of γ-H2AX serves as an indicator of mitotic catastrophe. Co-immunoprecipitation and data analysis revealed that apoptosis in LUSC is mediated through the Stat1 pathway, accompanied by decreased levels of Socs3. Furthermore, IHC staining confirmed significant differences in the expression of Phospho-CDK1 and γ-H2AX in LUSCs, suggesting involvement in DNA damage.

CONCLUSIONS

In summary, our study suggests that PD0166285, an inhibitor of Wee1, sensitizes LUSC cells to cisplatin and modulates DNA damage and apoptosis pathways through Rad51 and Stat1, respectively. These findings highlight the combination of PD0166285 and cisplatin as a promising therapeutic approach for treating LUSC.

摘要

背景

肺鳞状细胞癌(LUSCs)死亡率高(20 - 30%)且缺乏有效治疗方法。几乎所有LUSC都存在TP53体细胞突变。Wee1是一种酪氨酸激酶,在G2/M检查点调节细胞周期。在TP53缺陷细胞中,对G2/M检查点的依赖性增加。PD0166285是首个被报道的对Wee1和PKMYT1均具有抑制活性的药物。

方法

通过蛋白质印迹分析确定蛋白质表达。使用细胞集落形成和CCK - 8试验评估细胞增殖。通过PI染色结合流式细胞术分析细胞周期。使用膜联蛋白V - 藻红蛋白双染色和流式细胞术评估细胞凋亡。通过彗星试验和免疫荧光试验检测DNA损伤。在体内,使用TUNEL试验、裸鼠模型和免疫组织化学(IHC)评估细胞凋亡和抗肿瘤作用。采用免疫共沉淀试验检测蛋白质 - 蛋白质相互作用。我们使用Ualcan公共数据库在泛癌研究中分析了Wee1、PKMYT1和Stat1的表达,并通过Kaplan - Meier曲线评估它们的预后意义。

结果

Wee1抑制剂PD0166285有效抑制Wee1活性,促使细胞进入有丝分裂危机。此外,PD0166285使细胞对顺铂敏感,改善临床疗效。我们的研究表明,PD016628通过Rad51调节细胞周期,导致细胞周期停滞在G2/M期。我们观察到用PD0166285处理的肿瘤细胞凋亡增加,特别是与顺铂联合使用时,表明凋亡反应增强。γ - H2AX的上调作为有丝分裂灾难的指标。免疫共沉淀和数据分析表明,LUSC中的细胞凋亡是通过Stat1途径介导的,同时伴有Socs3水平降低。此外,IHC染色证实LUSC中磷酸化CDK1和γ - H2AX的表达存在显著差异,提示其与DNA损伤有关。

结论

总之,我们的研究表明,Wee1抑制剂PD0166285使LUSC细胞对顺铂敏感,并分别通过Rad51和Stat1调节DNA损伤和细胞凋亡途径。这些发现突出了PD0166285与顺铂联合使用作为治疗LUSC的一种有前景的治疗方法。

https://cdn.ncbi.nlm.nih.gov/pmc/blobs/bd42/11396119/3936bdccef3a/12935_2024_3489_Fig1_HTML.jpg

文献AI研究员

20分钟写一篇综述,助力文献阅读效率提升50倍。

立即体验

用中文搜PubMed

大模型驱动的PubMed中文搜索引擎

马上搜索

文档翻译

学术文献翻译模型,支持多种主流文档格式。

立即体验