Suppr超能文献

虫草素通过调节内源性代谢和肠道微生物失调改善高脂肪饮食诱导的肥胖。

Cordycepin Ameliorates High Fat Diet-Induced Obesity by Modulating Endogenous Metabolism and Gut Microbiota Dysbiosis.

机构信息

Hunan Provincial Engineering Research Center of Applied Microbial Resources Development for Livestock and Poultry, College of Bioscience and Biotechnology, Hunan Agricultural University, Changsha 410128, China.

Department of Pathology, The First People's Hospital of Foshan, Foshan 528000, China.

出版信息

Nutrients. 2024 Aug 27;16(17):2859. doi: 10.3390/nu16172859.

Abstract

BACKGROUND

Numerous metabolic illnesses have obesity as a risk factor. The composition of the gut microbiota and endogenous metabolism are important factors in the onset and progression of obesity. Recent research indicates that cordycepin (CRD), derived from fungi, exhibits anti-inflammatory and antioxidant properties, showing potential in combating obesity. However, further investigation is required to delineate its precise impacts on endogenous metabolism and gut microbiota.

METHODS

In this work, male C57BL/6J mice were used as models of obesity caused by a high-fat diet (HFD) and given CRD. Mice's colon, liver, and adipose tissues were stained with H&E. Serum metabolome analysis and 16S rRNA sequencing elucidated the effects of CRD on HFD-induced obese mice and identified potential mediators for its anti-obesity effects.

RESULTS

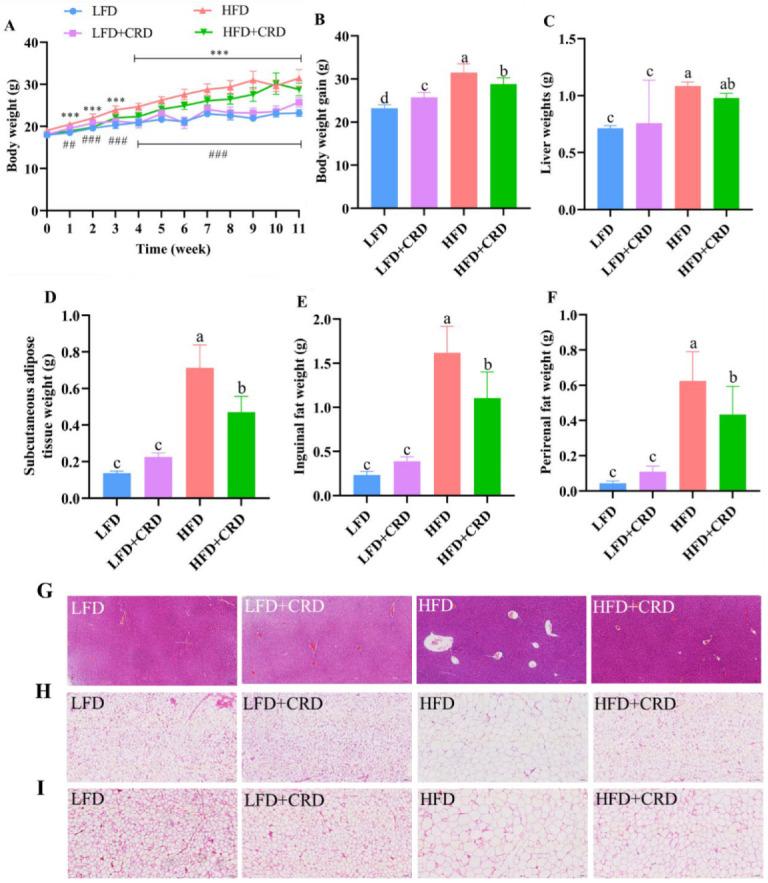
CRD intervention alleviated HFD-induced intestinal inflammation, improved blood glucose levels, and reduced fat accumulation. Furthermore, CRD supplementation demonstrated the ability to modulate endogenous metabolic disorders by regulating the levels of key metabolites, including DL-2-aminooctanoic acid, inositol, and 6-deoxyfagomine. CRD influenced the abundance of important microbiota such as , , NK3B31_group, , unclassified__vadinBB60_group, and unclassified, ultimately leading to the modulation of endogenous metabolism and the amelioration of gut microbiota disorders.

CONCLUSIONS

According to our research, CRD therapies show promise in regulating fat accumulation and stabilizing blood glucose levels. Furthermore, through the modulation of gut microbiota composition and key metabolites, CRD interventions have the dual capacity to prevent and ameliorate obesity.

摘要

背景

许多代谢疾病都将肥胖视为风险因素。肠道微生物群的组成和内源性代谢是肥胖发生和发展的重要因素。最近的研究表明,来源于真菌的蛹虫草素(CRD)具有抗炎和抗氧化特性,在对抗肥胖方面具有潜力。然而,需要进一步研究来阐明其对内源性代谢和肠道微生物群的确切影响。

方法

本研究以高脂肪饮食(HFD)诱导肥胖的雄性 C57BL/6J 小鼠为模型,给予 CRD。对小鼠的结肠、肝脏和脂肪组织进行 H&E 染色。血清代谢组学分析和 16S rRNA 测序阐明了 CRD 对 HFD 诱导肥胖小鼠的影响,并确定了其抗肥胖作用的潜在介导物。

结果

CRD 干预缓解了 HFD 诱导的肠道炎症,改善了血糖水平,并减少了脂肪堆积。此外,CRD 补充通过调节关键代谢物的水平,如 DL-2-氨基辛酸、肌醇和 6-去氧法戈糖,显示出调节内源性代谢紊乱的能力。CRD 影响了重要微生物群的丰度,如、、NK3B31_group、、未分类__vadinBB60_group 和未分类,最终导致内源性代谢的调节和肠道微生物群紊乱的改善。

结论

根据我们的研究,CRD 疗法在调节脂肪积累和稳定血糖水平方面显示出潜力。此外,通过调节肠道微生物群组成和关键代谢物,CRD 干预具有预防和改善肥胖的双重能力。

https://cdn.ncbi.nlm.nih.gov/pmc/blobs/a32a/11396883/21d2f54f5f77/nutrients-16-02859-g001.jpg

文献AI研究员

20分钟写一篇综述,助力文献阅读效率提升50倍。

立即体验

用中文搜PubMed

大模型驱动的PubMed中文搜索引擎

马上搜索

文档翻译

学术文献翻译模型,支持多种主流文档格式。

立即体验