Suppr超能文献

利用模板化聚集物来降解致病的 tau 聚集体并改善运动功能。

Co-opting templated aggregation to degrade pathogenic tau assemblies and improve motor function.

机构信息

UK Dementia Research Institute at the University of Cambridge, Department of Clinical Neurosciences, Hills Road, Cambridge CB2 0AH, UK; MRC Laboratory of Molecular Biology, Francis Crick Avenue, Cambridge CB2 0QH, UK.

MRC Laboratory of Molecular Biology, Francis Crick Avenue, Cambridge CB2 0QH, UK.

出版信息

Cell. 2024 Oct 17;187(21):5967-5980.e17. doi: 10.1016/j.cell.2024.08.024. Epub 2024 Sep 13.

Abstract

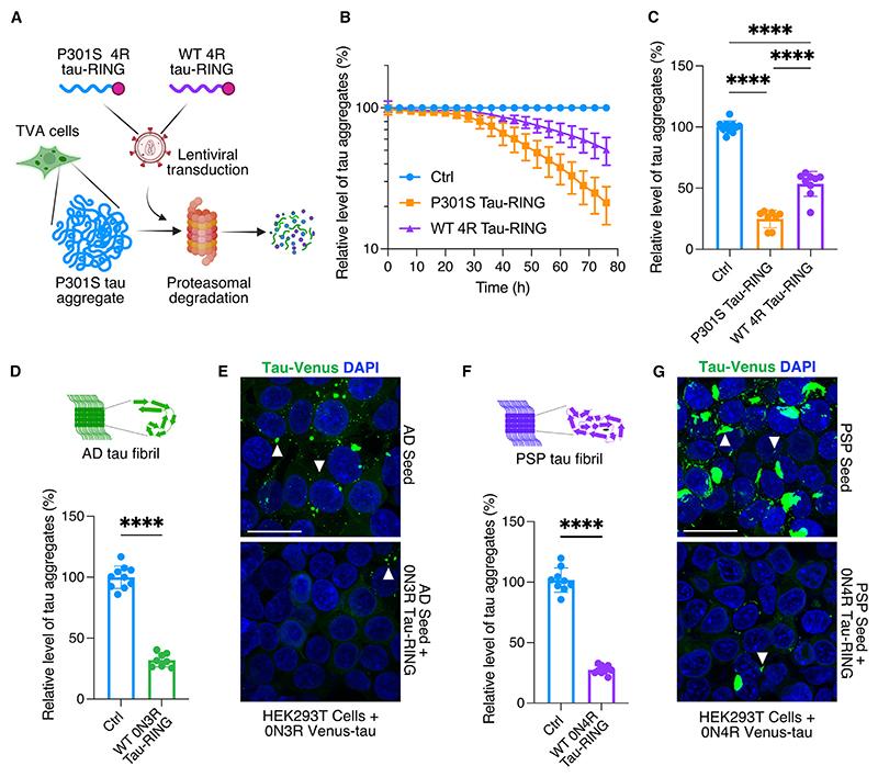
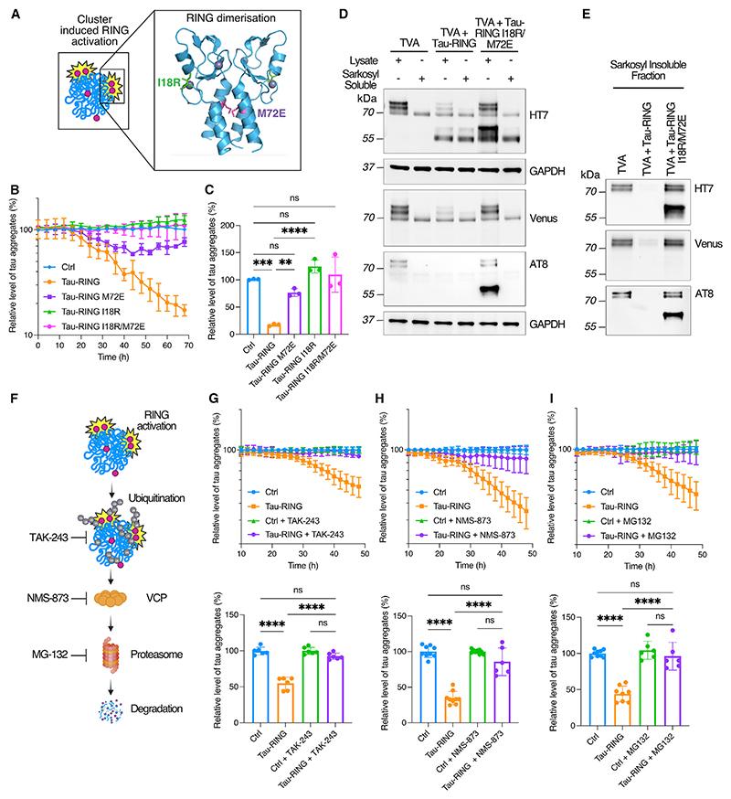
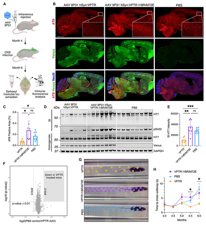
Protein aggregation causes a wide range of neurodegenerative diseases. Targeting and removing aggregates, but not the functional protein, is a considerable therapeutic challenge. Here, we describe a therapeutic strategy called "RING-Bait," which employs an aggregating protein sequence combined with an E3 ubiquitin ligase. RING-Bait is recruited into aggregates, whereupon clustering dimerizes the RING domain and activates its E3 function, resulting in the degradation of the aggregate complex. We exemplify this concept by demonstrating the specific degradation of tau aggregates while sparing soluble tau. Unlike immunotherapy, RING-Bait is effective against both seeded and cell-autonomous aggregation. RING-Bait removed tau aggregates seeded from Alzheimer's disease (AD) and progressive supranuclear palsy (PSP) brain extracts and was also effective in primary neurons. We used a brain-penetrant adeno-associated virus (AAV) to treat P301S tau transgenic mice, reducing tau pathology and improving motor function. A RING-Bait strategy could be applied to other neurodegenerative proteinopathies by replacing the Bait sequence to match the target aggregate.

摘要

蛋白质聚集导致了广泛的神经退行性疾病。靶向和清除聚集物,而不是功能性蛋白质,是一个相当大的治疗挑战。在这里,我们描述了一种称为“RING-Bait”的治疗策略,它使用了一个聚集蛋白序列和一个 E3 泛素连接酶。RING-Bait 被募集到聚集物中,聚集物中的二聚化激活了 RING 结构域的 E3 功能,导致聚集复合物的降解。我们通过证明 tau 聚集物的特异性降解而不影响可溶性 tau 来例证这一概念。与免疫疗法不同,RING-Bait 对种子和细胞自主聚集都有效。RING-Bait 去除了来自阿尔茨海默病 (AD) 和进行性核上性麻痹 (PSP) 脑提取物的 tau 聚集物,并且在原代神经元中也有效。我们使用穿透脑的腺相关病毒 (AAV) 治疗 P301S tau 转基因小鼠,减少 tau 病理并改善运动功能。通过替换诱饵序列以匹配目标聚集物,RING-Bait 策略可以应用于其他神经退行性蛋白病。

https://cdn.ncbi.nlm.nih.gov/pmc/blobs/8a1c/7616835/bd9ddcea1d09/EMS200070-f006.jpg

文献AI研究员

20分钟写一篇综述,助力文献阅读效率提升50倍。

立即体验

用中文搜PubMed

大模型驱动的PubMed中文搜索引擎

马上搜索

文档翻译

学术文献翻译模型,支持多种主流文档格式。

立即体验