Suppr超能文献

用于自抑制自噬和预防免疫逃逸的ROS敏感型PD-L1 siRNA阳离子硒化物纳米凝胶

ROS-sensitive PD-L1 siRNA cationic selenide nanogels for self-inhibition of autophagy and prevention of immune escape.

作者信息

Gao Jie, Zhai Yonghua, Lu Weihong, Jiang Xianghe, Zhou Jingsheng, Wu Lili, Du Longhai, Ou Chunqing, Zhang Xinyi, He Hanliang, Zhu Jian, Zhang Zhengbiao, Li Meiyun, Wu Yan, Pan Xiangqiang

机构信息

Changhai Clinical Research Unit, Shanghai Changhai Hospital, Naval Medical University, Shanghai, 200433, China.

Shanghai Key Laboratory of Nautical Medicine and Translation of Drugs and Medical Devices, Shanghai, 200433, China.

出版信息

Bioact Mater. 2024 Aug 27;41:597-610. doi: 10.1016/j.bioactmat.2024.08.013. eCollection 2024 Nov.

Abstract

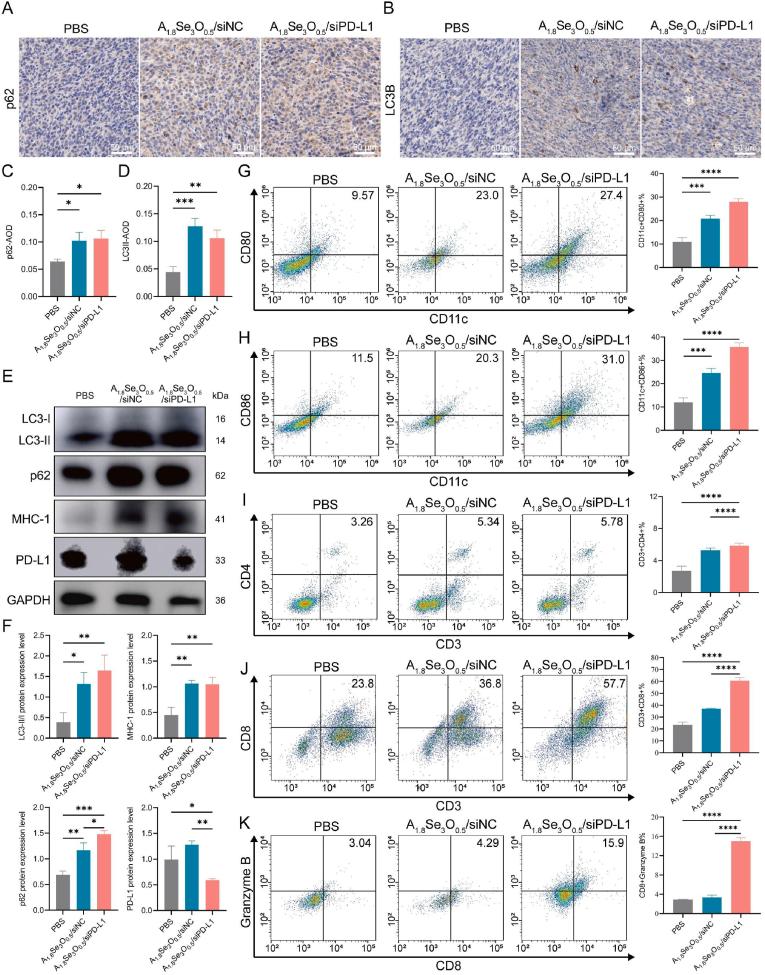
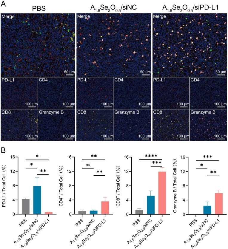
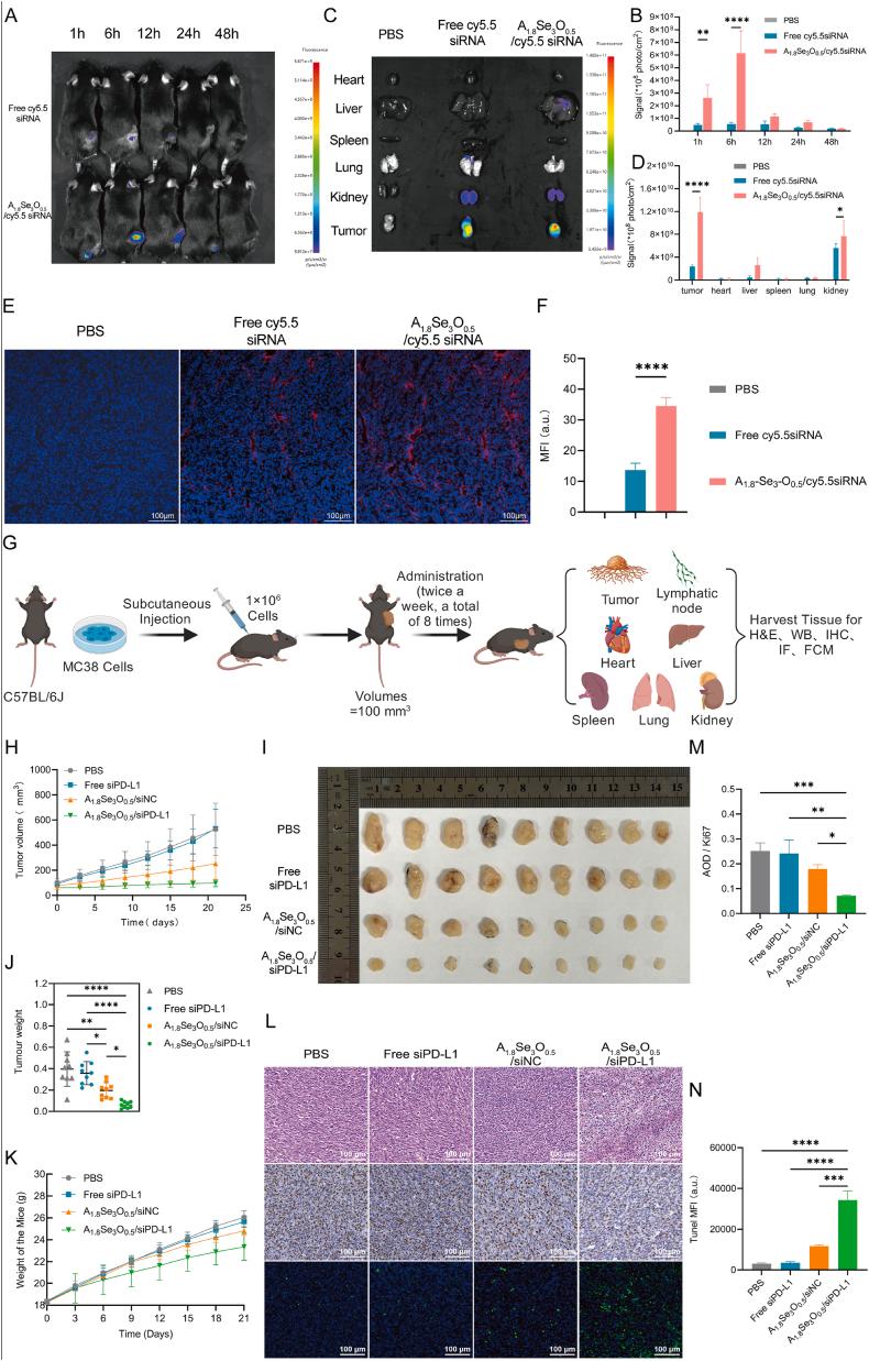
In the field of cancer therapy, inhibiting autophagy has emerged as a promising strategy. However, pharmacological disruption of autophagy can lead to the upregulation of programmed death-ligand 1 (PD-L1), enabling tumor immune evasion. To address this issue, we developed innovative ROS-responsive cationic poly(ethylene imine) (PEI) nanogels using selenol chemistry-mediated multicomponent reaction (MCR) technology. This procedure involved simple mixing of low-molecular-weight PEI (LMW PEI), γ-selenobutylacetone (γ-SBL), and poly(ethylene glycol) methacrylate (PEGMA). Through high-throughput screening, we constructed a library of ASeO nanogels and identified the optimized ASeO/siPD-L1 nanogels, which exhibited a size of approximately 200 nm, excellent colloidal stability, and the most effective PD-L1 silencing efficacy. These nanogels demonstrated enhanced uptake by tumor cells, excellent oxidative degradation ability, and inhibited autophagy by alkalinizing lysosomes. The ASeO/siPD-L1 nanogels significantly downregulated PD-L1 expression and increased the expression of major histocompatibility complex class I (MHC-I), resulting in robust proliferation of specific CD8 T cells and a decrease in MC38 tumor growth. As a result, the ASeO/siPD-L1 nanogels inhibited tumor growth through self-inhibition of autophagy, upregulation of MHC-I, and downregulation of PD-L1. Designed with dynamic diselenide bonds, the ASeO/siPD-L1 nanogels showed synergistic antitumor efficacy through self-inhibition of autophagy and prevention of immune escape.

摘要

在癌症治疗领域,抑制自噬已成为一种有前景的策略。然而,自噬的药理学破坏可导致程序性死亡配体1(PD-L1)上调,从而使肿瘤实现免疫逃逸。为解决这一问题,我们利用硒醇化学介导的多组分反应(MCR)技术开发了创新的活性氧(ROS)响应性阳离子聚(乙烯亚胺)(PEI)纳米凝胶。该过程涉及低分子量PEI(LMW PEI)、γ-硒代丁基丙酮(γ-SBL)和聚(乙二醇)甲基丙烯酸酯(PEGMA)的简单混合。通过高通量筛选,我们构建了一个ASEO纳米凝胶文库,并鉴定出优化后的ASEO/siPD-L1纳米凝胶,其尺寸约为200nm,具有出色的胶体稳定性和最有效的PD-L1沉默效果。这些纳米凝胶显示出被肿瘤细胞增强摄取、出色的氧化降解能力,并通过使溶酶体碱化来抑制自噬。ASEO/siPD-L1纳米凝胶显著下调PD-L1表达并增加主要组织相容性复合体I类(MHC-I)的表达,导致特异性CD8 T细胞强劲增殖并使MC38肿瘤生长减缓。因此,ASEO/siPD-L1纳米凝胶通过自抑制自噬、上调MHC-I和下调PD-L1来抑制肿瘤生长。ASEO/siPD-L1纳米凝胶设计有动态二硒键,通过自抑制自噬和防止免疫逃逸显示出协同抗肿瘤功效。

https://cdn.ncbi.nlm.nih.gov/pmc/blobs/3b94/11393550/fee7fea34cc7/ga1.jpg

文献AI研究员

20分钟写一篇综述,助力文献阅读效率提升50倍。

立即体验

用中文搜PubMed

大模型驱动的PubMed中文搜索引擎

马上搜索

文档翻译

学术文献翻译模型,支持多种主流文档格式。

立即体验