Suppr超能文献

NKG2C 和 NKG2A 共表达定义了具有高度抗病毒功能的自然控制 HIV 的 NK 群体。

NKG2C and NKG2A coexpression defines a highly functional antiviral NK population in spontaneous HIV control.

机构信息

Infectious Diseases Department, Hospital Universitari Vall d'Hebron, Institut de Recerca (VHIR), Universitat Autònoma de Barcelona, Barcelona, Spain.

HIV and Viral Hepatitis Research Laboratory, Instituto de Investigación Sanitaria-Fundación Jiménez Díaz, Universidad Autónoma de Madrid (IIS-FJD, UAM), Madrid, Spain.

出版信息

JCI Insight. 2024 Sep 17;9(20):e182660. doi: 10.1172/jci.insight.182660.

Abstract

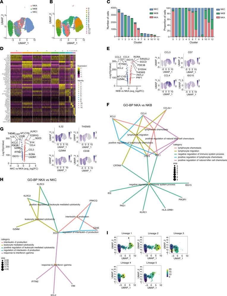
Elite controllers (ECs), a unique group of people with HIV (PWH), exhibit remarkable control of viral replication in the absence of antiretroviral therapy. In this study, we comprehensively characterized the NK cell repertoire in ECs after long-term viral control. Phenotypic profiling of NK cells revealed profound differences compared with other PWH, but marked similarities to uninfected individuals, with a distinctive prevalence of NKG2C+CD57+ memory-like NK cells. Functional analyses indicated that ECs had limited production of functional molecules upon NK stimulation and consequently reduced natural cytotoxicity against non-HIV target cells. Importantly, ECs showed an exceptional ability to kill primary HIV-infected cells by the antibody-dependent cell cytotoxicity adaptive mechanism, which was achieved by a specific memory-like NK population expressing CD16, NKG2A, NKG2C, CD57, and CXCR3. In-depth single-cell RNA-seq unveiled a unique transcriptional signature in these NK cells linked to increased cell metabolism, migration, chemotaxis, effector functions, cytokine secretion, and antiviral response. Our findings underscore a pivotal role of NK cells in the immune control of HIV and identify specific NK cells as emerging targets for immunotherapies.

摘要

精英控制器(ECs)是一组具有 HIV 的独特人群(PWH),在没有抗逆转录病毒治疗的情况下表现出对病毒复制的显著控制。在这项研究中,我们全面描述了长期病毒控制后 ECs 中的 NK 细胞库。与其他 PWH 相比,NK 细胞的表型分析显示出明显的差异,但与未感染个体非常相似,具有独特的 NKG2C+CD57+记忆样 NK 细胞流行率。功能分析表明,ECs 在 NK 刺激后产生功能性分子的能力有限,因此对非 HIV 靶细胞的自然细胞毒性降低。重要的是,ECs 通过抗体依赖性细胞细胞毒性适应性机制表现出杀死原发性 HIV 感染细胞的非凡能力,这是通过表达 CD16、NKG2A、NKG2C、CD57 和 CXCR3 的特定记忆样 NK 群体实现的。深入的单细胞 RNA-seq 揭示了这些 NK 细胞中与增加细胞代谢、迁移、趋化性、效应功能、细胞因子分泌和抗病毒反应相关的独特转录特征。我们的研究结果强调了 NK 细胞在 HIV 免疫控制中的关键作用,并确定了特定的 NK 细胞作为新兴免疫治疗靶点。

https://cdn.ncbi.nlm.nih.gov/pmc/blobs/dd7b/11529982/0469f52ff5ea/jciinsight-9-182660-g245.jpg

文献AI研究员

20分钟写一篇综述,助力文献阅读效率提升50倍。

立即体验

用中文搜PubMed

大模型驱动的PubMed中文搜索引擎

马上搜索

文档翻译

学术文献翻译模型,支持多种主流文档格式。

立即体验