Suppr超能文献

衰老的肺驻留间充质干细胞通过 FGF-4/FOXM1 轴驱动肺纤维化。

Senescent lung-resident mesenchymal stem cells drive pulmonary fibrogenesis through FGF-4/FOXM1 axis.

机构信息

State Key Laboratory of Analytical Chemistry for Life Science, Division of Anatomy and Histo-embryology, Medical School, Nanjing University, Nanjing, Jiangsu, 210093, China.

Jiangsu Key Laboratory of Molecular Medicine, Nanjing University, Nanjing, Jiangsu, 210093, China.

出版信息

Stem Cell Res Ther. 2024 Sep 18;15(1):309. doi: 10.1186/s13287-024-03866-2.

Abstract

BACKGROUND

Idiopathic pulmonary fibrosis (IPF) is an age-related disease featured with abnormal fibrotic response and compromised lung function. Cellular senescence is now considered as an essential driving mechanism for IPF. Given the poor knowledge of the mechanisms underpinning IPF progression, understanding the cellular processes and molecular pathways is critical for developing effective therapies of IPF.

METHODS

Lung fibrosis was induced using bleomycin in C57BL/6 mice. Cellular senescence was measured by immunofluorescence. The effects of FGF-4 on fibroblast activation markers and signaling molecules were assessed with western blot and qPCR.

RESULTS

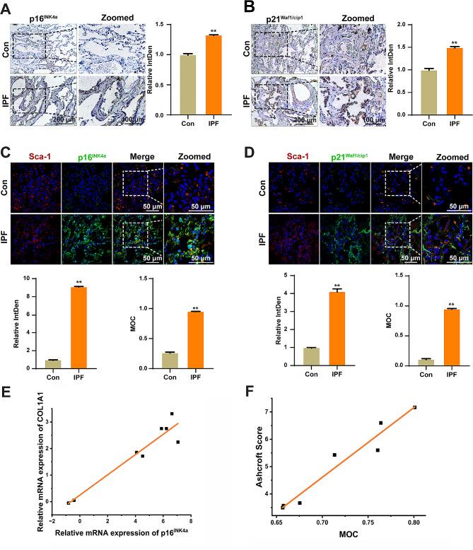
We demonstrated elevated abundance of senescent mesenchymal stem cells (MSCs) in IPF lung tissues, which was tightly correlated with the severity of pulmonary fibrosis in vivo. In addition, senescent MSCs could effectively induce the phenotype of pulmonary fibrosis both in vitro and in vivo. To further confirm how senescent MSCs regulate IPF progression, we demonstrate that FGF-4 is significantly elevated in senescent MSCs, which can induce the activation of pulmonary fibroblasts. In vitro, FGF-4 can activate Wnt signaling in a FOXM1-dependent manner. Inhibition of FOXM1 via thiostrepton effectively impairs FGF-4-induced activation of pulmonary fibroblast and dramatically suppresses the development of pulmonary fibrosis.

CONCLUSION

These findings reveal that FGF-4 plays a crucial role in senescent MSCs-mediated pulmonary fibrogenesis, and suggests that strategies aimed at deletion of senescent MSCs or blocking the FGF-4/FOXM1 axis could be effective in the therapy of IPF.

摘要

背景

特发性肺纤维化(IPF)是一种与年龄相关的疾病,其特征是异常的纤维化反应和受损的肺功能。细胞衰老现在被认为是 IPF 的一个重要驱动机制。鉴于对 IPF 进展机制的了解甚少,了解细胞过程和分子途径对于开发有效的 IPF 治疗方法至关重要。

方法

使用博来霉素在 C57BL/6 小鼠中诱导肺纤维化。通过免疫荧光法测量细胞衰老。使用 Western blot 和 qPCR 评估 FGF-4 对成纤维细胞激活标志物和信号分子的影响。

结果

我们证明了 IPF 肺组织中衰老间充质干细胞(MSCs)的丰度增加,这与体内肺纤维化的严重程度密切相关。此外,衰老的 MSCs 可以有效地在体外和体内诱导肺纤维化的表型。为了进一步证实衰老的 MSCs 如何调节 IPF 的进展,我们证明 FGF-4 在衰老的 MSCs 中显著升高,它可以诱导肺成纤维细胞的激活。在体外,FGF-4 可以以 FOXM1 依赖的方式激活 Wnt 信号通路。通过硫噁嘌呤抑制 FOXM1 可有效破坏 FGF-4 诱导的肺成纤维细胞激活,并显著抑制肺纤维化的发展。

结论

这些发现揭示了 FGF-4 在衰老的 MSCs 介导的肺纤维化中起着至关重要的作用,并表明旨在删除衰老的 MSCs 或阻断 FGF-4/FOXM1 轴的策略可能对 IPF 的治疗有效。

https://cdn.ncbi.nlm.nih.gov/pmc/blobs/3938/11409797/dc9b785d5fde/13287_2024_3866_Fig1_HTML.jpg

文献AI研究员

20分钟写一篇综述,助力文献阅读效率提升50倍。

立即体验

用中文搜PubMed

大模型驱动的PubMed中文搜索引擎

马上搜索

文档翻译

学术文献翻译模型,支持多种主流文档格式。

立即体验