Suppr超能文献

细胞移植介导的肌营养不良蛋白补充在杜氏肌营养不良症小鼠运动功能改善中的功效表现为增强骨骼肌疲劳耐受性。

Cell transplantation-mediated dystrophin supplementation efficacy in Duchenne muscular dystrophy mouse motor function improvement demonstrated by enhanced skeletal muscle fatigue tolerance.

机构信息

Department of Clinical Application, Center for iPS Cell Research and Application, Kyoto University, 53 Kawahara-cho, Shogoin, Sakyo-ku, Kyoto, 606-8507, Japan.

Department of Advanced Physical Therapy, Human Health Sciences, Graduate School of Medicine, Kyoto University, 53 Kawahara-cho, Shogoin, Sakyo-ku, Kyoto, 606-8507, Japan.

出版信息

Stem Cell Res Ther. 2024 Sep 19;15(1):313. doi: 10.1186/s13287-024-03922-x.

Abstract

BACKGROUND

Duchenne muscular dystrophy (DMD) is an incurable neuromuscular disease leading to progressive skeletal muscle weakness and fatigue. Cell transplantation in murine models has shown promise in supplementing the lack of the dystrophin protein in DMD muscles. However, the establishment of novel, long-term, relevant methods is needed to assess its efficiency on the DMD motor function. By applying newly developed methods, this study aimed to evaluate the functional and molecular effects of cell therapy-mediated dystrophin supplementation on DMD muscles.

METHODS

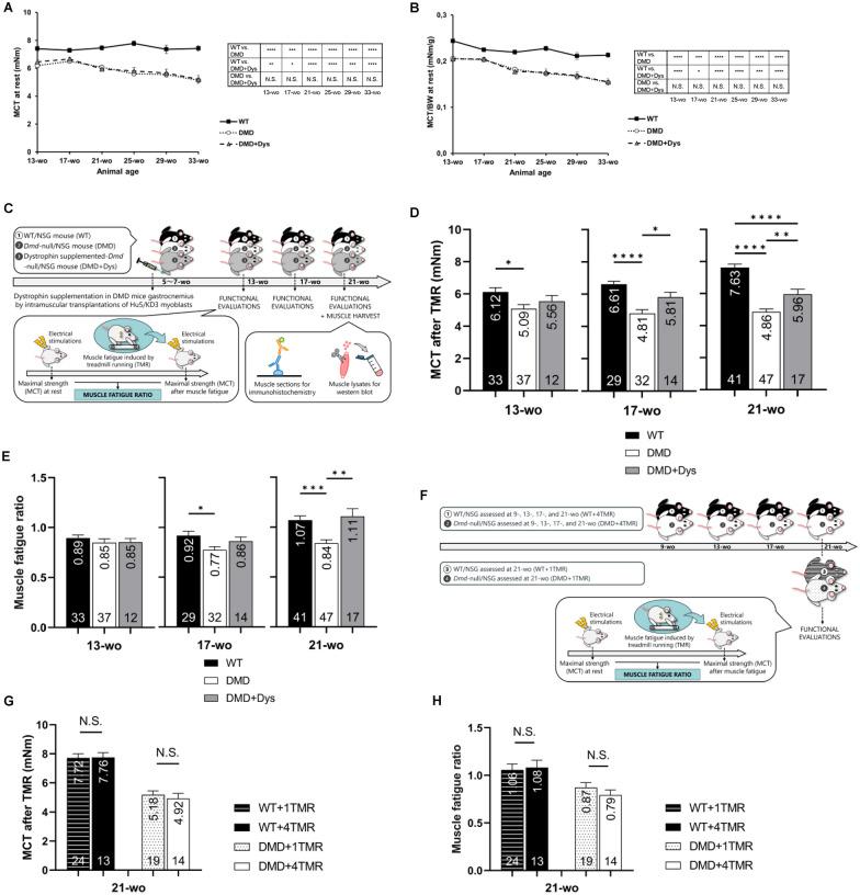
Dystrophin was supplemented in the gastrocnemius of a 5-week-old immunodeficient DMD mouse model (Dmd-null/NSG) by intramuscular xenotransplantation of healthy human immortalized myoblasts (Hu5/KD3). A long-term time-course comparative study was conducted between wild-type, untreated DMD, and dystrophin supplemented-DMD mouse muscle functions and histology. A novel GO-ATeam2 transgenic DMD mouse model was also generated to assess in vivo real-time ATP levels in gastrocnemius muscles during repeated contractions.

RESULTS

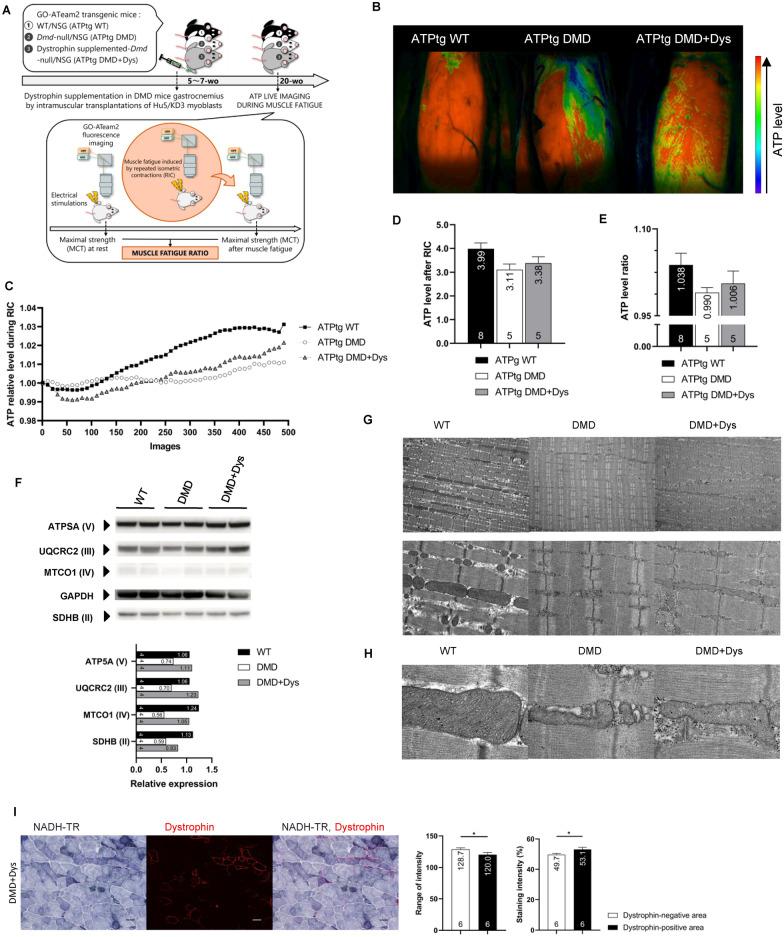
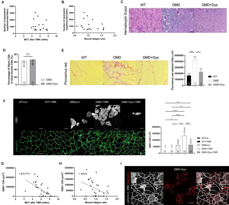
We found that 10.6% dystrophin supplementation in DMD muscles was sufficient to prevent low values of gastrocnemius maximal isometric contraction torque (MCT) at rest, while muscle fatigue tolerance, assessed by MCT decline after treadmill running, was fully ameliorated in 21-week-old transplanted mice. None of the dystrophin-supplemented fibers were positive for muscle damage markers after treadmill running, with 85.4% demonstrating the utilization of oxidative metabolism. Furthermore, ATP levels in response to repeated muscle contractions tended to improve, and mitochondrial activity was significantly enhanced in dystrophin supplemented-fibers.

CONCLUSIONS

Cell therapy-mediated dystrophin supplementation efficiently improved DMD muscle functions, as evaluated using newly developed evaluation methods. The enhanced muscle fatigue tolerance in 21-week-old mice was associated with the preferential regeneration of damage-resistant and oxidative fibers, highlighting increased mitochondrial activity, after cell transplantation. These findings significantly contribute to a more in-depth understanding of DMD pathogenesis.

摘要

背景

杜氏肌营养不良症(DMD)是一种无法治愈的神经肌肉疾病,导致进行性骨骼肌无力和疲劳。在鼠模型中的细胞移植已显示出在补充 DMD 肌肉中缺乏肌营养不良蛋白方面的前景。然而,需要建立新的、长期的、相关的方法来评估其对 DMD 运动功能的效率。通过应用新开发的方法,本研究旨在评估细胞治疗介导的肌营养不良蛋白补充对 DMD 肌肉的功能和分子影响。

方法

通过将健康的人类永生化成肌细胞(Hu5/KD3)肌肉内异种移植到 5 周龄免疫缺陷 DMD 小鼠模型(Dmd-null/NSG)中,在腓肠肌中补充肌营养不良蛋白。对野生型、未治疗的 DMD 和肌营养不良蛋白补充的 DMD 小鼠肌肉功能和组织学进行了长期的时间过程比较研究。还生成了一种新型 GO-ATeam2 转基因 DMD 小鼠模型,以评估在重复收缩过程中腓肠肌中体内实时 ATP 水平。

结果

我们发现,DMD 肌肉中 10.6%的肌营养不良蛋白补充足以防止腓肠肌最大等长收缩扭矩(MCT)在休息时的低值,而经过跑步机跑步后 MCT 下降,21 周大的移植小鼠的肌肉疲劳耐受性完全改善。在跑步机跑步后,没有任何补充肌营养不良蛋白的纤维对肌肉损伤标志物呈阳性,85.4%的纤维表现出氧化代谢的利用。此外,对重复肌肉收缩的 ATP 水平有改善趋势,补充肌营养不良蛋白的纤维中线粒体活性显著增强。

结论

细胞治疗介导的肌营养不良蛋白补充通过使用新开发的评估方法,有效地改善了 DMD 肌肉功能。在 21 周大的小鼠中,增强的肌肉疲劳耐受性与损伤抗性和氧化纤维的优先再生有关,这是由于细胞移植后线粒体活性的增加。这些发现为深入了解 DMD 的发病机制做出了重要贡献。

https://cdn.ncbi.nlm.nih.gov/pmc/blobs/a990/11414159/2a559df170df/13287_2024_3922_Fig1_HTML.jpg

文献AI研究员

20分钟写一篇综述,助力文献阅读效率提升50倍。

立即体验

用中文搜PubMed

大模型驱动的PubMed中文搜索引擎

马上搜索

文档翻译

学术文献翻译模型,支持多种主流文档格式。

立即体验