Suppr超能文献

TUBA1C 调控透明细胞肾细胞癌中的免疫抑制性肿瘤微环境和免疫检查点阻断耐药性。

TUBA1C orchestrates the immunosuppressive tumor microenvironment and resistance to immune checkpoint blockade in clear cell renal cell carcinoma.

机构信息

Department of Urology, The First Affiliated Hospital of Jinzhou Medical University, Jinzhou, Liaoning, China.

The First Clinical Medical College, Jinzhou Medical University, Jinzhou, Liaoning, China.

出版信息

Front Immunol. 2024 Sep 5;15:1457691. doi: 10.3389/fimmu.2024.1457691. eCollection 2024.

Abstract

BACKGROUND

Clear cell renal cell carcinoma (ccRCC) poses substantial treatment challenges, especially in advanced stages where the efficacy of immune checkpoint blockade (ICB) therapy varies significantly. Elevated expression of the oncogene has been correlated with poor prognosis in various cancers, however, its role in ccRCC is unclear, especially concerning ICB resistance.

METHODS

Single-cell analysis was used to examine gene expression variations in malignant cells post-ICB therapy. This included investigating TUBA1C expression across different ICB response groups and its relationship with CD274. A general module of action was identified through pan-cancer and pan-tissue analysis. TUBA1C expression and its association with clinical characteristics and prognosis was further validated. Multiple algorithms were employed to explore immune cell infiltration levels, and the DepMap database was utilized to assess gene dependency and mutation status in kidney cancer cell lines. The knockout of TUBA1C was performed using deep learning model, complemented by immunohistochemical assays, clinical cohort and functional assays validations.

RESULTS

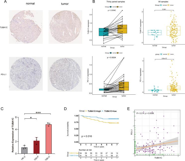
TUBA1C expression is elevated in malignant cells following ICB therapy and is correlated with ICB resistance in ccRCC. High TUBA1C expression activates PI3K/AKT pathway and is associated with increased infiltration of regulatory T cells and myeloid-derived suppressor cells, which contributes to an immunosuppressive microenvironment in ccRCC. Patients with high TUBA1C expression exhibit a greater tumor mutation burden and increased genetic variation, which causes a worse prognosis. Additionally, TUBA1C dependency and its effects were evident in kidney cancer cell lines, where mutations conferred resistance to anti-PD-L1 therapy. knockout analyses indicated that treatment targeting TUBA1C shifted malignant cells to a state responsive to ICB therapy. Immunohistochemistry, RT-qPCR and clinical cohort validation further confirmed that TUBA1C expression was upregulated and contributed to poorer outcome in ccRCC. Finaly, wound healing and CCK-8 assays demonstrated the potent oncogenic function of TUBA1C.

CONCLUSIONS

TUBA1C is a pivotal regulator in ccRCC, affecting both disease progression and the effectiveness of ICB therapy by fostering an immunosuppressive microenvironment mediated by the PI3K/AKT pathway. Additionally, TUBA1C holds promise, both as a prognostic biomarker and a therapeutic target, for enhancing responsiveness to ICB.

摘要

背景

透明细胞肾细胞癌(ccRCC)治疗具有挑战性,特别是在晚期,免疫检查点阻断(ICB)治疗的疗效差异很大。在各种癌症中,癌基因的高表达与预后不良相关,然而,其在 ccRCC 中的作用尚不清楚,尤其是在 ICB 耐药方面。

方法

单细胞分析用于检查 ICB 治疗后恶性细胞的基因表达变化。这包括研究 TUBA1C 在不同 ICB 反应组中的表达及其与 CD274 的关系。通过泛癌和泛组织分析确定了一个通用的作用模块。进一步验证了 TUBA1C 的表达及其与临床特征和预后的关系。采用多种算法评估免疫细胞浸润水平,并利用 DepMap 数据库评估肾癌细胞系中的基因依赖性和突变状态。采用深度学习模型对 TUBA1C 进行敲除,辅以免疫组化检测、临床队列和功能检测验证。

结果

ICB 治疗后恶性细胞中 TUBA1C 的表达上调,与 ccRCC 中的 ICB 耐药相关。高 TUBA1C 表达激活 PI3K/AKT 通路,并与调节性 T 细胞和髓源性抑制细胞浸润增加相关,导致 ccRCC 中免疫抑制微环境。高 TUBA1C 表达的患者肿瘤突变负担更大,遗传变异增加,预后更差。此外,在肾癌细胞系中,TUBA1C 依赖性及其作用明显,突变赋予了抗 PD-L1 治疗的耐药性。TUBA1C 敲除分析表明,针对 TUBA1C 的治疗策略使恶性细胞向对 ICB 治疗敏感的状态转变。免疫组化、RT-qPCR 和临床队列验证进一步证实,TUBA1C 的表达上调与 ccRCC 的不良预后相关。最后,划痕愈合和 CCK-8 测定表明 TUBA1C 具有强大的致癌功能。

结论

TUBA1C 是 ccRCC 的关键调节因子,通过 PI3K/AKT 通路介导的免疫抑制微环境影响疾病进展和 ICB 治疗的效果。此外,TUBA1C 有望成为预后标志物和治疗靶点,增强对 ICB 的反应性。

https://cdn.ncbi.nlm.nih.gov/pmc/blobs/4fff/11410638/03cb4809a645/fimmu-15-1457691-g001.jpg

文献AI研究员

20分钟写一篇综述,助力文献阅读效率提升50倍。

立即体验

用中文搜PubMed

大模型驱动的PubMed中文搜索引擎

马上搜索

文档翻译

学术文献翻译模型,支持多种主流文档格式。

立即体验