Suppr超能文献

醋酸盐通过 ACSS2 介导的乙酰辅酶 A 生成驱动卵巢癌细胞静止。

Acetate drives ovarian cancer quiescence via ACSS2-mediated acetyl-CoA production.

机构信息

Pharmacology and Chemical Biology, University of Pittsburgh School of Medicine, Pittsburgh, PA, USA; UPMC Hillman Cancer Center, University of Pittsburgh School of Medicine, Pittsburgh, PA, USA; Magee-Womens Research Institute, Pittsburgh, PA, USA.

Center for Metabolic Disease Research, Department of Cardiovascular Sciences, Temple University, Philadelphia, PA, USA.

出版信息

Mol Metab. 2024 Nov;89:102031. doi: 10.1016/j.molmet.2024.102031. Epub 2024 Sep 19.

Abstract

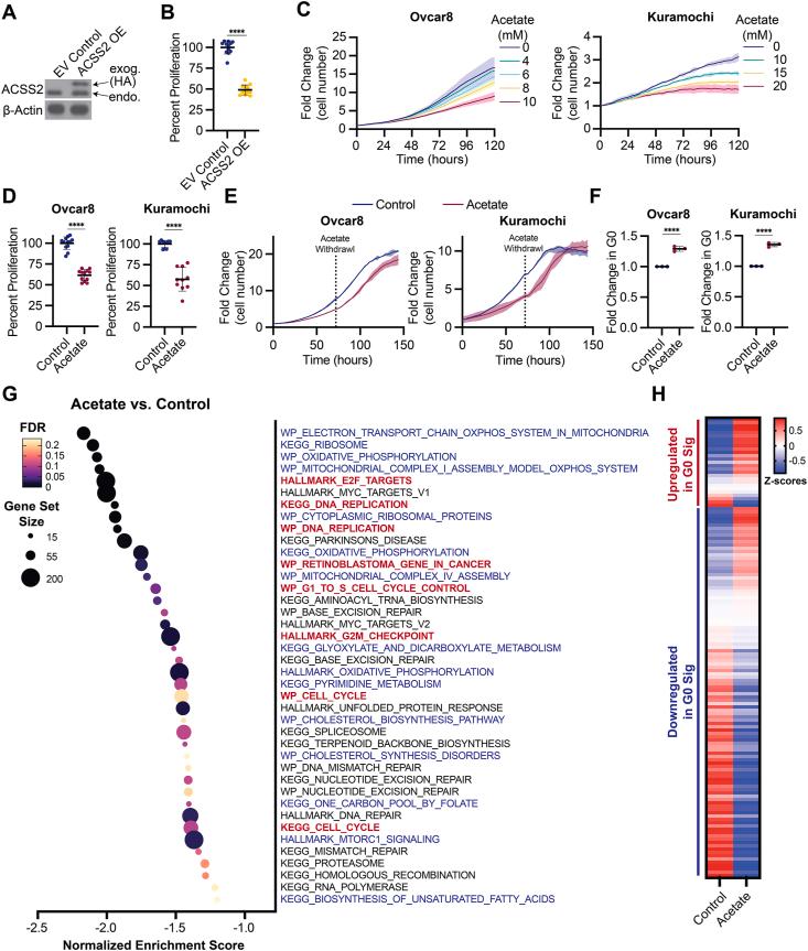
Quiescence is a reversible cell cycle exit traditionally thought to be associated with a metabolically inactive state. Recent work in muscle cells indicates that metabolic reprogramming is associated with quiescence. Whether metabolic changes occur in cancer to drive quiescence is unclear. Using a multi-omics approach, we found that the metabolic enzyme ACSS2, which converts acetate into acetyl-CoA, is both highly upregulated in quiescent ovarian cancer cells and required for their survival. Indeed, quiescent ovarian cancer cells have increased levels of acetate-derived acetyl-CoA, confirming increased ACSS2 activity in these cells. Furthermore, either inducing ACSS2 expression or supplementing cells with acetate was sufficient to induce a reversible quiescent cell cycle exit. RNA-Seq of acetate treated cells confirmed negative enrichment in multiple cell cycle pathways as well as enrichment of genes in a published G0 gene signature. Finally, analysis of patient data showed that ACSS2 expression is upregulated in tumor cells from ascites, which are thought to be more quiescent, compared to matched primary tumors. Additionally, high ACSS2 expression is associated with platinum resistance and worse outcomes. Together, this study points to a previously unrecognized ACSS2-mediated metabolic reprogramming that drives quiescence in ovarian cancer. As chemotherapies to treat ovarian cancer, such as platinum, have increased efficacy in highly proliferative cells, our data give rise to the intriguing question that metabolically-driven quiescence may affect therapeutic response.

摘要

静止是传统上认为与代谢不活跃状态相关的细胞周期退出的可逆状态。最近在肌肉细胞中的研究表明,代谢重编程与静止有关。代谢变化是否会发生在癌症中以驱动静止尚不清楚。我们使用多组学方法发现,将乙酸转化为乙酰辅酶 A 的代谢酶 ACSS2 在静止的卵巢癌细胞中高度上调,并且是其存活所必需的。事实上,静止的卵巢癌细胞中乙酸衍生的乙酰辅酶 A 水平增加,证实了这些细胞中 ACSS2 活性的增加。此外,诱导 ACSS2 表达或用乙酸补充细胞足以诱导可逆的静止细胞周期退出。用乙酸处理的细胞的 RNA-Seq 证实了多个细胞周期途径的负富集,以及已发表的 G0 基因特征中的基因富集。最后,对患者数据的分析表明,与来自腹水的匹配原发性肿瘤相比,认为更静止的肿瘤细胞中 ACSS2 的表达上调。此外,高 ACSS2 表达与铂耐药和预后不良相关。总之,这项研究指出了以前未被认识到的由 ACSS2 介导的代谢重编程,它驱动了卵巢癌的静止。由于治疗卵巢癌的化疗药物(如铂类药物)在高度增殖的细胞中更有效,我们的数据提出了一个有趣的问题,即代谢驱动的静止可能会影响治疗反应。

https://cdn.ncbi.nlm.nih.gov/pmc/blobs/eae9/11462069/b52e9b55125c/gr1.jpg

文献AI研究员

20分钟写一篇综述,助力文献阅读效率提升50倍。

立即体验

用中文搜PubMed

大模型驱动的PubMed中文搜索引擎

马上搜索

文档翻译

学术文献翻译模型,支持多种主流文档格式。

立即体验