Suppr超能文献

携带 decorin 和 CD40 配体的溶瘤腺病毒通过免疫激活抑制小鼠结直肠肿瘤模型中的肿瘤生长和肝转移。

Oncolytic adenovirus encoding decorin and CD40 ligand inhibits tumor growth and liver metastasis via immune activation in murine colorectal tumor model.

机构信息

Department of Experimental Medical Science, Ningbo No.2 Hospital, Ningbo, 315010, China.

Department of Pharmacy, Sir Run Run Shaw Hospital, School of Medicine, Zhejiang University, Hangzhou, 310016, China.

出版信息

Mol Biomed. 2024 Sep 22;5(1):39. doi: 10.1186/s43556-024-00202-1.

Abstract

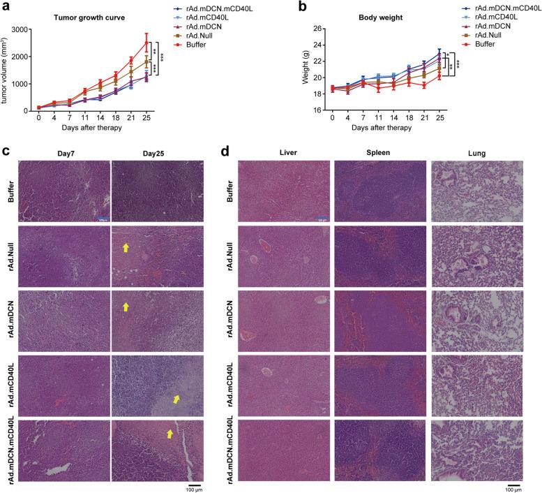
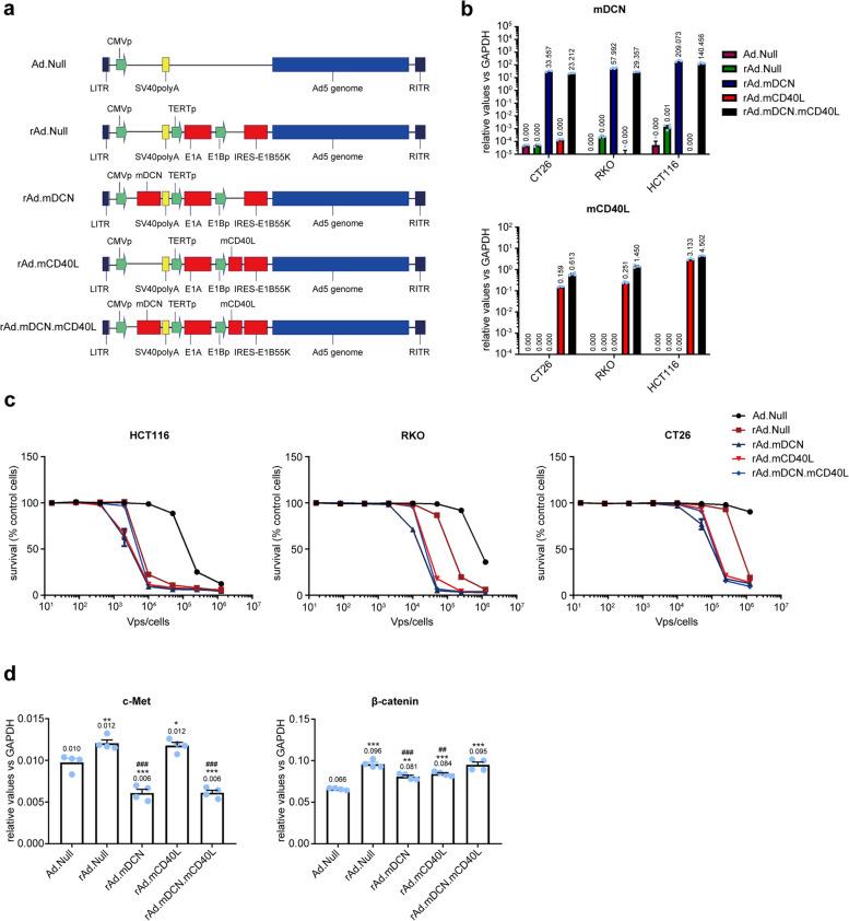
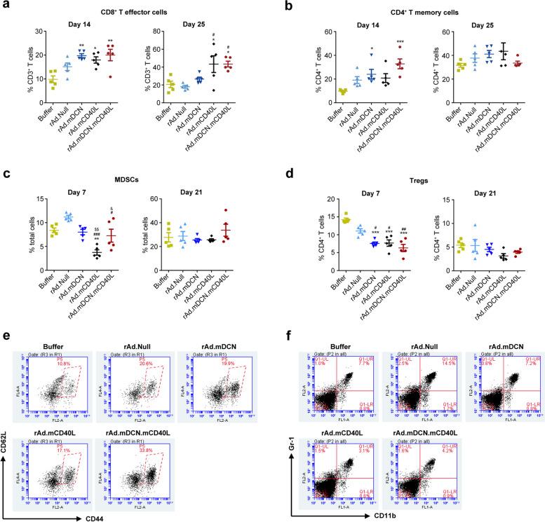
Colorectal cancer (CRC) is the second common cause of cancer mortality worldwide, and it still lacks effective approaches for relapsed and metastatic CRC. Recently, oncolytic virus has been emerged as a promising immune therapeutic strategy. In this study, we develop a novel oncolytic adenovirus, rAd.mDCN.mCD40L, which drive oncolytic activity by telomerase reverse transcriptase promoter (TERTp). rAd.mDCN.mCD40L expressed both mouse genes of decorin (mDCN) and CD40 ligand (mCD40L), and produced effective cytotoxicity in both human and mouse CRC cells. Moreover, oncolytic adenovirus mediated mDCN over-expression inhibited Met expression in vitro. In CT26 subcutaneous tumor model, intratumorally delivery of oncolytic adenoviruses could inhibit tumor growth and liver metastasis, while mDCN and/or mCD40L armed oncolytic adenoviruses produced much more impressive responses. No obvious toxicity was detected in lung, liver and spleen. Moreover, mDCN and/or mCD40L armed oncolytic adenoviruses altered the immune state to activate anti-tumor responses, including increasing CD8 T effector cells and CD4 memory T cells, reducing MDSCs and Tregs in peripheral blood. Furthermore, mDCN and/or mCD40L armed oncolytic adenoviruses mediated mDCN and/or mCD40L expression in tumors, and up-regulated Th1 cytokines and reduced Th2 cytokines in tumors, which will be benefit for remodeling tumor microenvironment. Importantly, rAd.mDCN.mCD40L and rAd.mCD40L prevented tumor liver metastasis much more effectively than rAd.Null and rAd.mDCN. Therefore, rAd.mDCN.mCD40L and rAd.mCD40L are promising approaches for CRC therapy.

摘要

结直肠癌(CRC)是全球第二大常见癌症死因,对于复发性和转移性 CRC,目前仍然缺乏有效的治疗方法。最近,溶瘤病毒已成为一种很有前途的免疫治疗策略。在本研究中,我们开发了一种新型溶瘤腺病毒 rAd.mDCN.mCD40L,该病毒通过端粒酶逆转录酶启动子(TERTp)驱动溶瘤活性。rAd.mDCN.mCD40L 表达了两种鼠基因,即 decorin(mDCN)和 CD40 配体(mCD40L),并在人源和鼠源 CRC 细胞中均产生有效的细胞毒性。此外,溶瘤腺病毒介导的 mDCN 过表达可在体外抑制 Met 表达。在 CT26 皮下肿瘤模型中,瘤内递送溶瘤腺病毒可抑制肿瘤生长和肝转移,而武装有 mDCN 和/或 mCD40L 的溶瘤腺病毒则产生了更为显著的反应。在肺、肝和脾中未检测到明显的毒性。此外,武装有 mDCN 和/或 mCD40L 的溶瘤腺病毒改变了免疫状态以激活抗肿瘤反应,包括增加外周血中的 CD8 T 效应细胞和 CD4 记忆 T 细胞,减少 MDSCs 和 Tregs。此外,武装有 mDCN 和/或 mCD40L 的溶瘤腺病毒在肿瘤中介导 mDCN 和/或 mCD40L 的表达,并上调肿瘤中的 Th1 细胞因子,降低 Th2 细胞因子,这将有利于重塑肿瘤微环境。重要的是,rAd.mDCN.mCD40L 和 rAd.mCD40L 比 rAd.Null 和 rAd.mDCN 更有效地预防肿瘤肝转移。因此,rAd.mDCN.mCD40L 和 rAd.mCD40L 是 CRC 治疗的有前途的方法。

https://cdn.ncbi.nlm.nih.gov/pmc/blobs/a027/11416448/c428243b473f/43556_2024_202_Fig1_HTML.jpg

文献AI研究员

20分钟写一篇综述,助力文献阅读效率提升50倍。

立即体验

用中文搜PubMed

大模型驱动的PubMed中文搜索引擎

马上搜索

文档翻译

学术文献翻译模型,支持多种主流文档格式。

立即体验