Suppr超能文献

高通量测序中和测定法揭示了重复接种疫苗如何影响对近期人类 H1N1 流感株的滴度。

High-throughput sequencing-based neutralization assay reveals how repeated vaccinations impact titers to recent human H1N1 influenza strains.

机构信息

Howard Hughes Medical Institute, Seattle, Washington, USA.

Division of Basic Sciences, Computational Biology Program, and Vaccine and Infectious Disease Division, Fred Hutchinson Cancer Center, Seattle, Washington, USA.

出版信息

J Virol. 2024 Oct 22;98(10):e0068924. doi: 10.1128/jvi.00689-24. Epub 2024 Sep 24.

Abstract

UNLABELLED

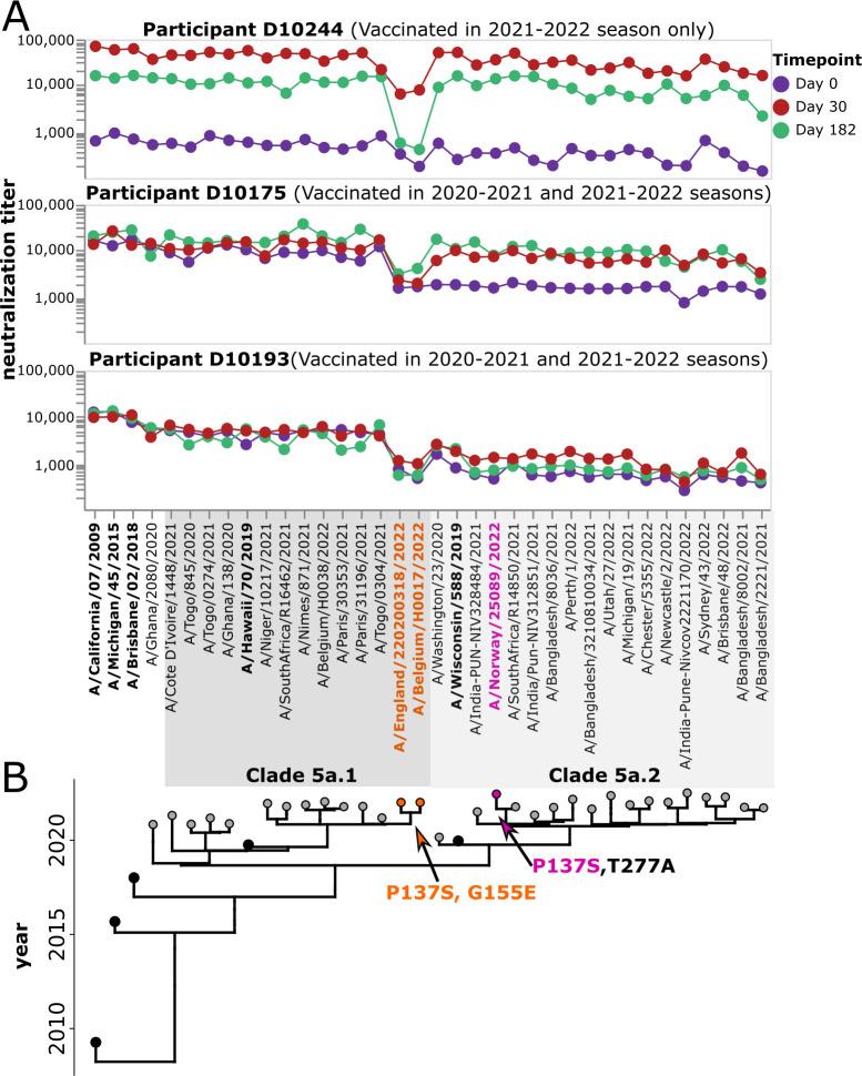
The high genetic diversity of influenza viruses means that traditional serological assays have too low throughput to measure serum antibody neutralization titers against all relevant strains. To overcome this challenge, we developed a sequencing-based neutralization assay that simultaneously measures titers against many viral strains using small serum volumes using a workflow similar to traditional neutralization assays. The key innovation is to incorporate unique nucleotide barcodes into the hemagglutinin (HA) genomic segment, and then pool viruses with numerous different barcoded HA variants and quantify the infectivity of all of them simultaneously using next-generation sequencing. With this approach, a single researcher performed the equivalent of 2,880 traditional neutralization assays (80 serum samples against 36 viral strains) in approximately 1 month. We applied the sequencing-based assay to quantify the impact of influenza vaccination on neutralization titers against recent human H1N1 strains for individuals who had or had not also received a vaccine in the previous year. We found that the viral strain specificities of the neutralizing antibodies elicited by vaccination vary among individuals and that vaccination induced a smaller increase in titers for individuals who had also received a vaccine the previous year-although the titers 6 months after vaccination were similar in individuals with and without the previous-year vaccination. We also identified a subset of individuals with low titers to a subclade of recent H1N1 even after vaccination. We provide an experimental protocol (dx.doi.org/10.17504/protocols.io.kqdg3xdmpg25/v1) and computational pipeline (https://github.com/jbloomlab/seqneut-pipeline) for the sequencing-based neutralization assays to facilitate the use of this method by others.

IMPORTANCE

We describe a new approach that can rapidly measure how the antibodies in human serum inhibit infection by many different influenza strains. This new approach is useful for understanding how viral evolution affects antibody immunity. We apply the approach to study the effect of repeated influenza vaccination.

摘要

未加标签

流感病毒具有高度遗传多样性,这意味着传统的血清学检测方法通量太低,无法测量针对所有相关菌株的血清抗体中和效价。为了克服这一挑战,我们开发了一种基于测序的中和检测方法,该方法使用类似于传统中和检测的工作流程,仅使用小体积的血清即可同时测量针对许多病毒株的效价。关键的创新在于将独特的核苷酸条形码整合到血凝素(HA)基因组片段中,然后将具有许多不同条形码 HA 变体的病毒混合在一起,并使用下一代测序同时定量它们的感染性。通过这种方法,单个研究人员在大约 1 个月内完成了相当于 2880 次传统中和检测(80 个血清样本针对 36 种病毒株)的工作量。我们应用基于测序的检测方法来量化流感疫苗接种对最近人类 H1N1 株的中和效价的影响,这些个体之前是否接种过疫苗。我们发现,接种疫苗引起的中和抗体的病毒株特异性在个体之间有所不同,并且对于前一年也接种过疫苗的个体,疫苗接种引起的效价增加较小-尽管在接种前一年没有接种疫苗的个体中,接种后 6 个月的效价相似。我们还确定了一小部分个体即使在接种疫苗后对最近的 H1N1 的一个亚群也具有低滴度。我们提供了一个实验方案(dx.doi.org/10.17504/protocols.io.kqdg3xdmpg25/v1)和计算流程(https://github.com/jbloomlab/seqneut-pipeline),以促进其他人使用这种方法。

重要意义

我们描述了一种新方法,可以快速测量人血清中的抗体如何抑制许多不同流感株的感染。这种新方法对于了解病毒进化如何影响抗体免疫很有用。我们应用该方法研究了重复流感疫苗接种的效果。

https://cdn.ncbi.nlm.nih.gov/pmc/blobs/2280/11494878/60fd40e52e8e/jvi.00689-24.f001.jpg

文献AI研究员

20分钟写一篇综述,助力文献阅读效率提升50倍。

立即体验

用中文搜PubMed

大模型驱动的PubMed中文搜索引擎

马上搜索

文档翻译

学术文献翻译模型,支持多种主流文档格式。

立即体验