Suppr超能文献

番茄红素对热应激肉鸡生长性能、肉质、盲肠宏基因组和肝脏非靶向代谢组的影响。

Effects of lycopene on the growth performance, meat quality, cecal metagenome, and hepatic untargeted metabolome in heat stressed broilers.

作者信息

Yang Huijuan, Liu Yingsen, Cao Guangtian, Liu Jinsong, Xiao Shiping, Xiao Peng, Tao Ye, Gao Hong

机构信息

Faculty of Animal Science and Technology, Yunnan Agricultural University, Kunming, Yunan, 650201, China; Zhejiang Huijia Biotechnology Co. Ltd., Anji, Zhejiang, 313307, China; College of Standardisation, China Jiliang Universtiy, Hangzhou, Zhejiang, 310058, China.

College of Animal Science and Technology, Nanjing Agricultural University, Nanjing, 210095, China.

出版信息

Poult Sci. 2024 Dec;103(12):104299. doi: 10.1016/j.psj.2024.104299. Epub 2024 Sep 6.

Abstract

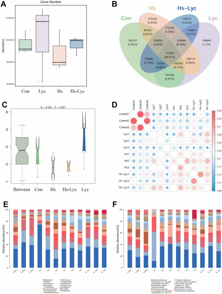
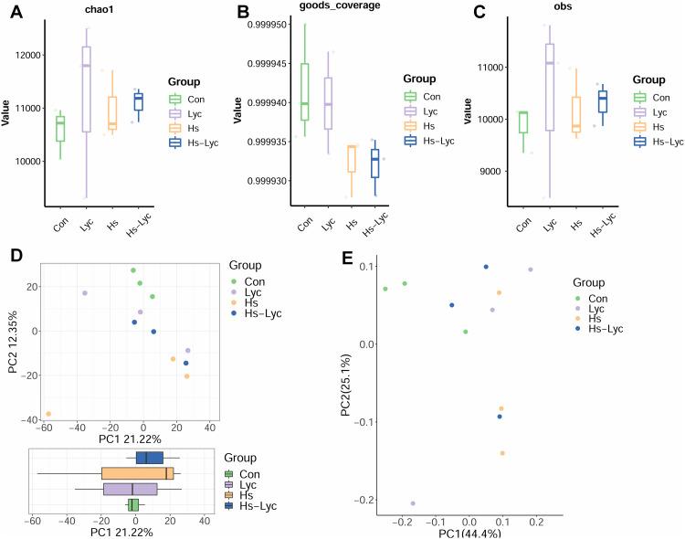
The occurrence of heat stress in poultry houses is inevitable and leads to oxidative stress in the birds. Lycopene, a natural hydrocarbon carotenoid, possesses potent antioxidant properties. This study aimed to investigate the impact of lycopene on growth performance, meat quality, cecal microflora, and liver metabolome in broilers subjected to heat stress. A total of 480 yellow feather broilers were randomly allocated into 4 treatment groups: birds fed standard diet (Con), birds fed standard diet and supplemented with lycopene (Lyc), birds fed standard diet and subjected to heat stress (Hs), and birds fed with lycopene and subjected to heat stress (Hs-Lyc). As compared with the normal temperature groups, Hs decreased the average daily gain (ADG) of birds during d 1 to 28, lowered the pH value either in breast meat or thigh meat, increased the L* value of breast meat, and decreased the a* value of thigh meat. In comparison with non-Lyc feeding birds, Lyc supplement elevated the ADG during d 1 to 56, increased the pH of breast meat, decrease the L* and b* values of thigh meat, simultaneously increase the a* value of thigh meat. The L* of breast meat and pH of thigh meat exhibited significant differences under Hs-Lyc treatment. Lyc-treated birds exhibited higher elasticity, gumminess, and resilience in breast meat than those in non-Lyc feeding birds. The cecal metagenome analysis indicated that Hs-Lyc treatment increased the abundance of Phocaeicola salanitronis and Prevotella sp.CAG:1058, Bacteroides sp.An269, and Bacteroides sp.An19 at the species level compared with other treatments. The hepatic untargeted metabolome analysis showed that administration of Lyc upregulated 20 metabolites and downregulated 60 metabolites compared to the Con birds. Futhermore, the Hs-Lyc treatment upregulated 34 metabolites and downregulated 45 metabolites compared to the Hs birds. The correlation between the metagenome and metabolome showed that Lyc supplementation induced significant alterations in the citrate cycle, metabolism of butanoate, glycolysis/gluconeogenesis, glyoxylate and dicarboxylate, alanine, aspartate, and glutamate compared with standard supplement. In contrast, Hs-Lyc treatment induced alterations in the citrate cycle, metabolism of pyruvate, glyoxylate, and dicarboxylate, glycolysis/gluconeogenesis, arginine, proline, alanine, aspartate, and glutamate compared with the standard supplement of heat-challenged broilers. In summary, dietary Lyc supplementation promoted the growth performance, changed the meat quality, modulated the cecal metagenome and hepatic metabolome in heat-stressed broilers.

摘要

家禽舍中热应激的发生不可避免,并会导致禽类出现氧化应激。番茄红素是一种天然的烃类类胡萝卜素,具有强大的抗氧化特性。本研究旨在探讨番茄红素对热应激肉鸡生长性能、肉质、盲肠微生物群和肝脏代谢组的影响。总共480只黄羽肉鸡被随机分为4个处理组:饲喂标准日粮的鸡(对照组)、饲喂标准日粮并补充番茄红素的鸡(番茄红素组)、饲喂标准日粮并遭受热应激的鸡(热应激组)以及饲喂番茄红素并遭受热应激的鸡(热应激-番茄红素组)。与常温组相比,热应激降低了第1至28天鸡的平均日增重(ADG),降低了胸肉或腿肉的pH值,增加了胸肉的L值,并降低了腿肉的a值。与未添加番茄红素的鸡相比,补充番茄红素提高了第1至56天的ADG,增加了胸肉的pH值,降低了腿肉的L和b值,同时增加了腿肉的a值。热应激-番茄红素处理下,胸肉的L值和腿肉的pH值存在显著差异。与未添加番茄红素的鸡相比,番茄红素处理的鸡胸肉表现出更高的弹性、黏性和回复性。盲肠宏基因组分析表明,与其他处理相比,热应激-番茄红素处理在物种水平上增加了萨拉尼托菲卡埃icola菌、普雷沃氏菌属CAG:1058、拟杆菌属An269和拟杆菌属An19的丰度。肝脏非靶向代谢组分析表明,与对照组鸡相比,番茄红素的施用上调了20种代谢物,下调了60种代谢物。此外,与热应激组鸡相比,热应激-番茄红素处理上调了34种代谢物,下调了45种代谢物。宏基因组与代谢组之间的相关性表明,与标准补充剂相比,补充番茄红素诱导了柠檬酸循环、丁酸代谢、糖酵解/糖异生、乙醛酸和二羧酸、丙氨酸、天冬氨酸和谷氨酸代谢的显著变化。相比之下,与热应激肉鸡的标准补充剂相比,热应激-番茄红素处理诱导了柠檬酸循环、丙酮酸、乙醛酸和二羧酸代谢、糖酵解/糖异生、精氨酸、脯氨酸、丙氨酸、天冬氨酸和谷氨酸代谢的变化。总之,日粮中补充番茄红素可促进热应激肉鸡的生长性能,改变肉质,调节盲肠宏基因组和肝脏代谢组。

https://cdn.ncbi.nlm.nih.gov/pmc/blobs/1b29/11462354/e65983055f81/gr1.jpg

文献AI研究员

20分钟写一篇综述,助力文献阅读效率提升50倍。

立即体验

用中文搜PubMed

大模型驱动的PubMed中文搜索引擎

马上搜索

文档翻译

学术文献翻译模型,支持多种主流文档格式。

立即体验