Suppr超能文献

褪黑素通过 AMPK/mTOR 通路对新生大鼠缺氧缺血性脑损伤发挥神经保护作用。

Neuroprotective Effect of Melatonin in a Neonatal Hypoxia-Ischemia Rat Model Is Regulated by the AMPK/mTOR Pathway.

机构信息

Department of Neonatology and Pediatric Intensive Care Children's Hospital University of Bonn Germany.

Deutsches Zentrum für Neurodegenerative Erkrankungen (DZNE) Bonn Germany.

出版信息

J Am Heart Assoc. 2024 Oct;13(19):e036054. doi: 10.1161/JAHA.124.036054. Epub 2024 Sep 25.

Abstract

BACKGROUND

Melatonin has been shown to be neuroprotective in different animal models of neonatal hypoxic-ischemic brain injury. However, its exact molecular mechanism of action remains unknown. Our aim was to prove melatonin's short- and long-term neuroprotection and investigate its role on the AMPK (AMP-activated protein kinase)/mTOR (mammalian target of rapamycin) pathway following neonatal hypoxic-ischemic brain injury.

METHODS AND RESULTS

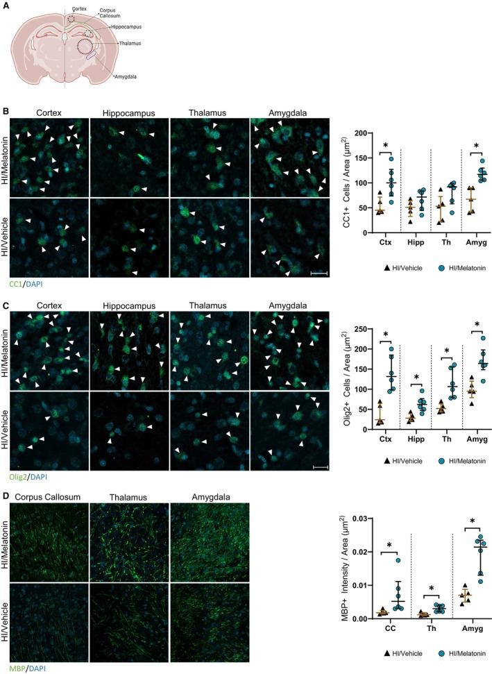
Seven-day-old Wistar rat pups were exposed to hypoxia-ischemia, followed by melatonin or vehicle treatment. Detailed analysis of the AMPK/mTOR/autophagy pathway, short- and long-term neuroprotection, myelination, and oligodendrogenesis was performed at different time points. At 7 days after hypoxia-ischemia, melatonin-treated animals showed a significant decrease in tissue loss, increased oligodendrogenesis, and myelination. Long-term neurobehavioral results showed significant motor improvement following melatonin treatment. Molecular pathway analysis showed a decrease in the AMPK expression, with a significant increase at mTOR's downstream substrates, and a significant decrease at the autophagy marker levels in the melatonin group compared with the vehicle group.

CONCLUSIONS

Melatonin treatment reduced brain area loss and promoted oligodendrogenesis with a clear improvement of motor function. We found that melatonin associated neuroprotection is regulated via the AMPK/mTOR/autophagy pathway. Considering the beneficial effects of melatonin and the results of our study, melatonin seems to be an optimal candidate for the treatment of newborns with hypoxic-ischemic brain injury in high- as well as in low- and middle-income countries.

摘要

背景

褪黑素已被证明在不同的新生缺氧缺血性脑损伤动物模型中具有神经保护作用。然而,其确切的作用机制尚不清楚。我们的目的是证明褪黑素的短期和长期神经保护作用,并研究其在新生缺氧缺血性脑损伤后对 AMPK(AMP 激活蛋白激酶)/mTOR(哺乳动物雷帕霉素靶蛋白)通路的作用。

方法和结果

7 日龄 Wistar 大鼠幼仔暴露于缺氧缺血环境中,然后给予褪黑素或载体处理。在不同时间点对 AMPK/mTOR/自噬通路、短期和长期神经保护、髓鞘形成和少突胶质细胞发生进行详细分析。缺氧缺血后 7 天,褪黑素治疗组动物的组织损失明显减少,少突胶质细胞发生和髓鞘形成增加。长期神经行为学结果显示,褪黑素治疗后运动功能明显改善。分子通路分析显示,褪黑素组 AMPK 表达减少,mTOR 下游底物表达显著增加,自噬标志物水平显著降低,与载体组相比。

结论

褪黑素治疗可减少脑区损失,促进少突胶质细胞发生,并明显改善运动功能。我们发现,褪黑素相关的神经保护作用是通过 AMPK/mTOR/自噬通路调节的。鉴于褪黑素的有益作用和我们的研究结果,褪黑素似乎是高收入和中低收入国家新生儿缺氧缺血性脑损伤治疗的理想候选药物。

https://cdn.ncbi.nlm.nih.gov/pmc/blobs/5897/11681444/eae10355375b/JAH3-13-e036054-g008.jpg

文献AI研究员

20分钟写一篇综述,助力文献阅读效率提升50倍。

立即体验

用中文搜PubMed

大模型驱动的PubMed中文搜索引擎

马上搜索

文档翻译

学术文献翻译模型,支持多种主流文档格式。

立即体验