Suppr超能文献

靶向磷脂酰甘油脂质:一种两亲性树状大分子作为有前途的抗菌候选物。

Targeting the phosphatidylglycerol lipid: An amphiphilic dendrimer as a promising antibacterial candidate.

机构信息

Faculty of Health Sciences, University of Macau, Taipa, Macau, China.

Aix-Marseille Universite, CNRS, Centre Interdisciplinaire de Nanoscience de Marseille, UMR 7325, "Equipe Labellisee Ligue Contre le Cancer," 13288 Marseille, France.

出版信息

Sci Adv. 2024 Sep 27;10(39):eadn8117. doi: 10.1126/sciadv.adn8117. Epub 2024 Sep 25.

Abstract

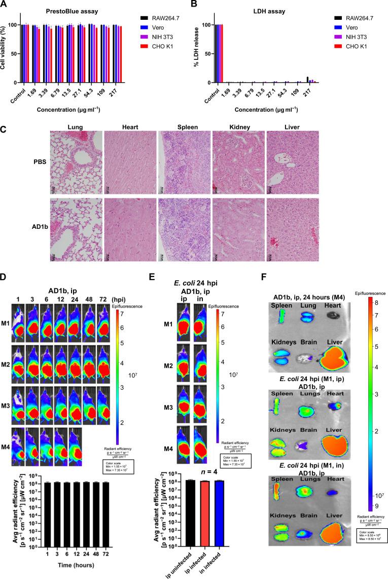
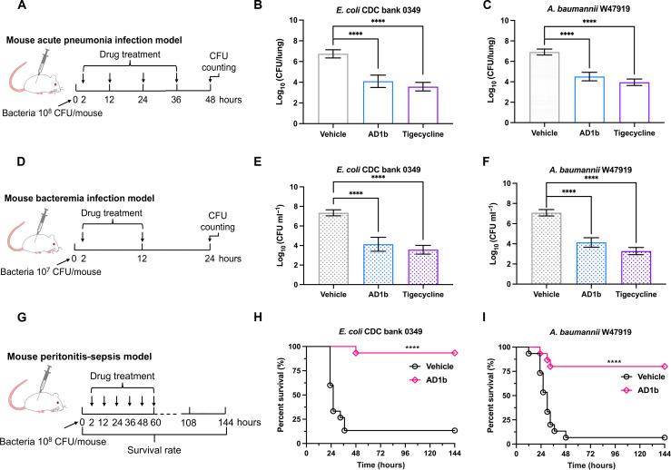
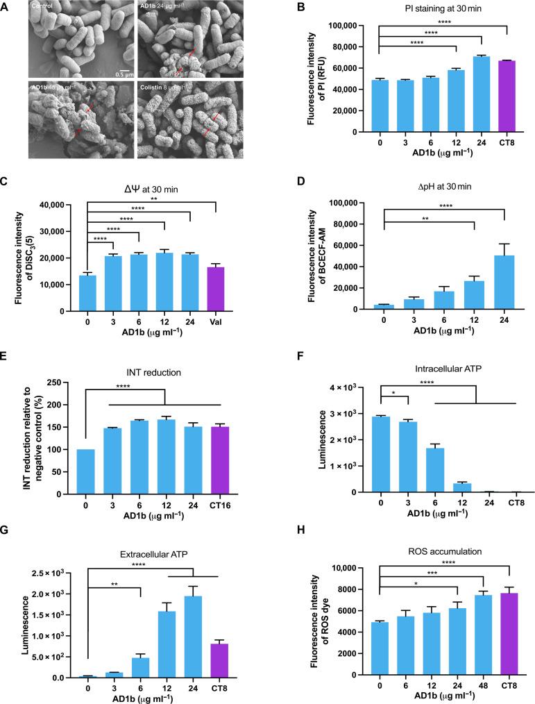
The rapid emergence and spread of multidrug-resistant bacterial pathogens require the development of antibacterial agents that are robustly effective while inducing no toxicity or resistance development. In this context, we designed and synthesized amphiphilic dendrimers as antibacterial candidates. We report the promising potent antibacterial activity shown by the amphiphilic dendrimer , composed of a long hydrophobic alkyl chain and a tertiary amine-terminated poly(amidoamine) dendron, against a panel of Gram-negative bacteria, including multidrug-resistant and exhibited effective activity against drug-resistant bacterial infections in vivo. Mechanistic studies revealed that targeted the membrane phospholipids phosphatidylglycerol (PG) and cardiolipin (CL), leading to the disruption of the bacterial membrane and proton motive force, metabolic disturbance, leakage of cellular components, and, ultimately, cell death. Together, that specifically interacts with PG/CL in bacterial membranes supports the use of small amphiphilic dendrimers as a promising strategy to target drug-resistant bacterial pathogens and addresses the global antibiotic crisis.

摘要

多药耐药细菌病原体的迅速出现和传播需要开发具有强大疗效且不引起毒性或耐药性发展的抗菌剂。在这种情况下,我们设计并合成了两亲性树状大分子作为抗菌候选物。我们报告了由长疏水性烷基链和叔胺封端的聚(酰胺-胺)树枝状大分子组成的两亲性树状大分子 具有针对革兰氏阴性菌(包括多药耐药菌和 )的有希望的强大抗菌活性,在体内对耐药菌感染表现出有效的活性。机制研究表明, 靶向细胞膜磷脂酰甘油(PG)和心磷脂(CL),导致细菌膜和质子动力的破坏、代谢紊乱、细胞成分泄漏以及最终细胞死亡。总之, 与细菌膜中的 PG/CL 特异性相互作用支持使用小的两亲性树状大分子作为靶向耐药性细菌病原体的有前途的策略,并解决了全球抗生素危机。

https://cdn.ncbi.nlm.nih.gov/pmc/blobs/54b1/11423894/a2c831f3ec64/sciadv.adn8117-f1.jpg

文献AI研究员

20分钟写一篇综述,助力文献阅读效率提升50倍。

立即体验

用中文搜PubMed

大模型驱动的PubMed中文搜索引擎

马上搜索

文档翻译

学术文献翻译模型,支持多种主流文档格式。

立即体验