Suppr超能文献

外周血造血干细胞移植中 T 细胞与髓系来源抑制细胞的相互作用。

The Interactions of T Cells with Myeloid-Derived Suppressor Cells in Peripheral Blood Stem Cell Grafts.

机构信息

Manitoba Blood and Marrow Transplant Program, Departments of Pediatrics and Child Health and Internal Medicine, University of Manitoba, Winnipeg, MB R3T 2N2, Canada.

Department of Immunology, University of Manitoba, Winnipeg, MB R3T 2N2, Canada.

出版信息

Cells. 2024 Sep 14;13(18):1545. doi: 10.3390/cells13181545.

Abstract

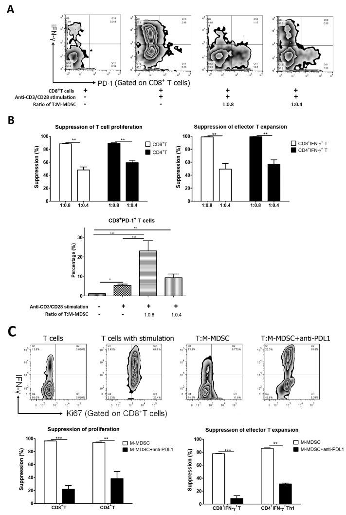
The interaction of myeloid-derived suppressor cells (MDSCs) with T cells within G-CSF-mobilized peripheral blood stem cell (PBSC) grafts in patients undergoing autologous or allogeneic hematopoietic stem cell transplantation remains to be elucidated. Through studying allo- and auto-PBSC grafts, we observed grafts containing large numbers of T cells and MDSCs with intergraft variability in their percentage and number. T cells from autologous grafts compared to allografts expressed relative higher percentages of inhibitory receptors PD-1, CTLA-4, TIM-3, LAG-3, TIGIT and BTLA. Autograft T cells had decreased cell proliferation and IFN-γ secretion, which supported the possible presence of T cell exhaustion. On the contrary, graft monocytic MDSCs (M-MDSCs) expressed multiple inhibitory receptor ligands, including PD-L1, CD86, Galectin-9, HVEM and CD155. The expression of inhibitory receptor ligands on M-MDSCs was correlated with their corresponding inhibitory receptors on T cells in the grafts. Isolated M-MDSCs had the ability to suppress T cell proliferation and IFN-γ secretion and/or promote Treg expansion. Blocking the PD-L1-PD-1 signaling pathway partially reversed the functions of M-MDSCs. Taken together, our data indicated that T cells and M-MDSCs in PBSC grafts express complementary inhibitory receptor-ligand pairing, which may impact the quality of immune recovery and clinical outcome post transplantation.

摘要

髓系来源抑制细胞(MDSCs)与接受自体或异体造血干细胞移植患者外周血干细胞(PBSC)移植物内 T 细胞的相互作用仍有待阐明。通过研究异基因和自体 PBSC 移植物,我们观察到移植物中含有大量 T 细胞和 MDSCs,其百分比和数量存在移植物间的可变性。与同种异体移植物相比,自体移植物 T 细胞表达相对较高百分比的抑制性受体 PD-1、CTLA-4、TIM-3、LAG-3、TIGIT 和 BTLA。自体移植物 T 细胞的细胞增殖和 IFN-γ 分泌减少,这支持 T 细胞耗竭的可能存在。相反,移植物单核细胞来源的 MDSCs(M-MDSCs)表达多种抑制性受体配体,包括 PD-L1、CD86、半乳糖凝集素-9、HVEM 和 CD155。M-MDSCs 上抑制性受体配体的表达与其在移植物中 T 细胞上相应的抑制性受体相关。分离的 M-MDSCs 具有抑制 T 细胞增殖和 IFN-γ 分泌和/或促进 Treg 扩增的能力。阻断 PD-L1-PD-1 信号通路部分逆转了 M-MDSCs 的功能。总之,我们的数据表明,PBSC 移植物中的 T 细胞和 M-MDSCs 表达互补的抑制性受体-配体配对,这可能影响移植后免疫恢复的质量和临床结果。

https://cdn.ncbi.nlm.nih.gov/pmc/blobs/9022/11429538/b2e06b3a837e/cells-13-01545-g001.jpg

文献AI研究员

20分钟写一篇综述,助力文献阅读效率提升50倍。

立即体验

用中文搜PubMed

大模型驱动的PubMed中文搜索引擎

马上搜索

文档翻译

学术文献翻译模型,支持多种主流文档格式。

立即体验