Suppr超能文献

对草酸处理的抗性——一项系统综述

Resistance of against Oxalic Acid Treatment-A Systematic Review.

作者信息

Kosch Yvonne, Mülling Christoph, Emmerich Ilka U

机构信息

Institute of Veterinary Anatomy, Histology and Embryology, Faculty of Veterinary Medicine, Leipzig University, An den Tierkliniken 43, 04103 Leipzig, Germany.

Institute of Pharmacology, Pharmacy and Toxicology, Faculty of Veterinary Medicine, Leipzig University, An den Tierkliniken 15, 04103 Leipzig, Germany.

出版信息

Vet Sci. 2024 Aug 26;11(9):393. doi: 10.3390/vetsci11090393.

Abstract

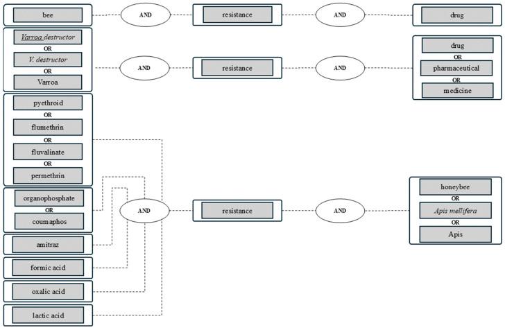
As is one of the most important pathogens of , there are numerous treatment methods, including pharmaceutical and biotechnological approaches. However, the rapid development of resistance to synthetic acaricides by has become a significant concern. To date, there have been no investigations into the development of resistance to organic acids. This review examines the potential risk of oxalic acid resistance development by evaluating literature sources from the past 30 years following the PRISMA 2020 guidelines. Median annual efficacies are calculated and reviewed over time for several application methods. An efficacy higher than 70% is determined as not resistant. Independent of the method of application, no resistance development can be observed, although there are some outliers of the annual median. These outliers can be explained by brood status or study setting. However, the result is limited by the low number of efficacy values, and further standardised studies are needed.

摘要

由于[病原体名称]是[相关疾病名称]最重要的病原体之一,因此有许多治疗方法,包括药物和生物技术方法。然而,[病原体名称]对合成杀螨剂的抗性迅速发展已成为一个重大问题。迄今为止,尚未对有机酸抗性的发展进行研究。本综述遵循PRISMA 2020指南,通过评估过去30年的文献来源,研究了草酸抗性发展的潜在风险。计算并回顾了几种应用方法随时间的年度中位疗效。高于70%的疗效被确定为无抗性。尽管年度中位数存在一些异常值,但无论应用方法如何,均未观察到抗性发展。这些异常值可以通过蜂群状态或研究设置来解释。然而,结果受到疗效值数量较少的限制,需要进一步进行标准化研究。

https://cdn.ncbi.nlm.nih.gov/pmc/blobs/2dd4/11436189/e537adb11126/vetsci-11-00393-g001.jpg

文献AI研究员

20分钟写一篇综述,助力文献阅读效率提升50倍。

立即体验

用中文搜PubMed

大模型驱动的PubMed中文搜索引擎

马上搜索

文档翻译

学术文献翻译模型,支持多种主流文档格式。

立即体验