Suppr超能文献

猫传染性腹膜炎病毒反向遗传学系统的建立与鉴定及其在抗病毒研究中的应用。

Development and characterization of reverse genetics systems of feline infectious peritonitis virus for antiviral research.

机构信息

Department of Infectious Diseases and Public Health, Jockey Club College of Veterinary Medicine and Life Sciences, City University of Hong Kong, Hong Kong, SAR, China.

Department of Biomedical Sciences, Jockey Club College of Veterinary Medicine and Life Sciences, City University of Hong Kong, Hong Kong, SAR, China.

出版信息

Vet Res. 2024 Sep 27;55(1):124. doi: 10.1186/s13567-024-01373-z.

Abstract

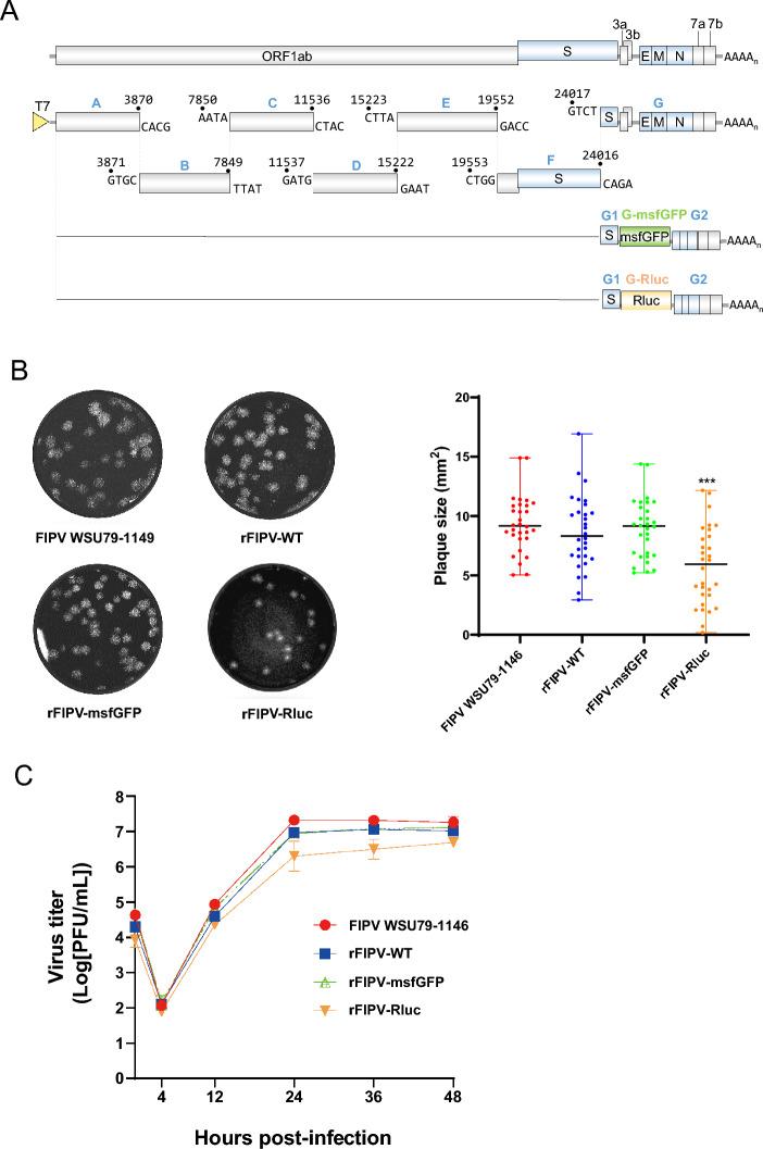
Feline infectious peritonitis (FIP) is a lethal, immune-mediated disease in cats caused by feline infectious peritonitis virus (FIPV), a biotype of feline coronavirus (FCoV). In contrast to feline enteric coronavirus (FECV), which exclusively infects enterocytes and causes diarrhea, FIPV specifically targets macrophages, resulting in the development of FIP. The transmission and infection mechanisms of this complex, invariably fatal disease remain unclear, with no effective vaccines or approved drugs for its prevention or control. In this study, a full-length infectious cDNA clone of the wild-type FIPV WSU79-1149 strain was constructed to generate recombinant FIPV (rFIPV-WT), which exhibited similar growth kinetics and produced infectious virus titres comparable to those of the parental wild-type virus. In addition, the superfold green fluorescent protein (msfGFP) and Renilla luciferase (Rluc) reporter genes were incorporated into the rFIPV-WT cDNA construct to generate reporter rFIPV-msfGFP and rFIPV-Rluc viruses. While the growth characteristics of the rFIPV-msfGFP virus were similar to those of its parental rFIPV-WT, the rFIPV-Rluc virus replicated more slowly, resulting in the formation of smaller plaques than did the rFIPV-WT and rFIPV-msfGFP viruses. In addition, by replacing the S, E, M, and ORF3abc genes with msfGFP and Rluc genes, the replicon systems repFIPV-msfGFP and repFIPV-Rluc were generated on the basis of the cDNA construct of rFIPV-WT. Last, the use of reporter recombinant viruses and replicons in antiviral screening assays demonstrated their high sensitivity for quantifying the antiviral effectiveness of the tested compounds. This integrated system promises to significantly streamline the investigation of virus replication within host cells, enabling efficient screening for anti-FIPV compounds and evaluating emerging drug-resistant mutations within the FIPV genome.

摘要

猫传染性腹膜炎(Feline infectious peritonitis,FIP)是一种致命的、免疫介导的猫科动物疾病,由猫传染性腹膜炎病毒(Feline infectious peritonitis virus,FIPV)引起,FIPV 是猫冠状病毒(Feline coronavirus,FCoV)的一个生物型。与专门感染肠上皮细胞并引起腹泻的猫肠道冠状病毒(Feline enteric coronavirus,FECV)不同,FIPV 专门靶向巨噬细胞,导致 FIP 的发生。这种复杂的、不可避免致命疾病的传播和感染机制尚不清楚,也没有有效的疫苗或批准的药物用于预防或控制。在这项研究中,构建了野生型 FIPV WSU79-1149 株的全长感染性 cDNA 克隆,以产生重组 FIPV(rFIPV-WT),其表现出相似的生长动力学,并产生与亲本野生型病毒相当的感染性病毒滴度。此外,超级折叠绿色荧光蛋白(msfGFP)和 Renilla 荧光素酶(Rluc)报告基因被整合到 rFIPV-WT cDNA 构建体中,以产生报告 rFIPV-msfGFP 和 rFIPV-Rluc 病毒。虽然 rFIPV-msfGFP 病毒的生长特征与其亲本 rFIPV-WT 相似,但 rFIPV-Rluc 病毒的复制速度较慢,导致形成的噬菌斑比 rFIPV-WT 和 rFIPV-msfGFP 病毒小。此外,通过用 msfGFP 和 Rluc 基因替换 S、E、M 和 ORF3abc 基因,在 rFIPV-WT cDNA 构建体的基础上生成了 replicon 系统 repFIPV-msfGFP 和 repFIPV-Rluc。最后,使用报告重组病毒和复制子进行抗病毒筛选试验表明,它们对定量测试化合物的抗病毒效果具有很高的灵敏度。该综合系统有望极大地简化宿主细胞内病毒复制的研究,从而有效地筛选抗 FIPV 化合物,并评估 FIPV 基因组中出现的耐药突变。

https://cdn.ncbi.nlm.nih.gov/pmc/blobs/9823/11438400/f24281787031/13567_2024_1373_Fig1_HTML.jpg

文献AI研究员

20分钟写一篇综述,助力文献阅读效率提升50倍。

立即体验

用中文搜PubMed

大模型驱动的PubMed中文搜索引擎

马上搜索

文档翻译

学术文献翻译模型,支持多种主流文档格式。

立即体验