Suppr超能文献

基于蛋白酶体家族成员的预后模型改善了成人急性髓系白血病的风险分类。

The Proteasome-Family-Members-Based Prognostic Model Improves the Risk Classification for Adult Acute Myeloid Leukemia.

作者信息

Sheng Guangying, Tao Jingfen, Jin Peng, Li Yilu, Jin Wen, Wang Kankan

机构信息

Shanghai Institute of Hematology, State Key Laboratory of Medical Genomics, National Research Center for Translational Medicine at Shanghai, Ruijin Hospital, Shanghai Jiao Tong University School of Medicine, 197 Ruijin Er Rd., Shanghai 200025, China.

Sino-French Research Center for Life Sciences and Genomics, Ruijin Hospital, Shanghai Jiao Tong University School of Medicine, 197 Ruijin Er Rd., Shanghai 200025, China.

出版信息

Biomedicines. 2024 Sep 22;12(9):2147. doi: 10.3390/biomedicines12092147.

Abstract

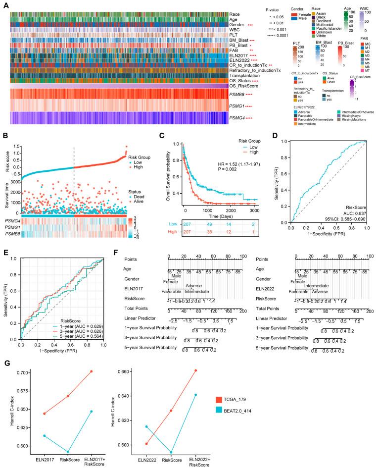
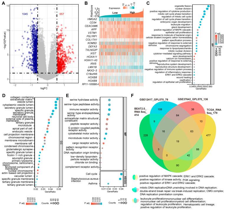
The accumulation of diverse molecular and cytogenetic variations contributes to the heterogeneity of acute myeloid leukemia (AML), a cluster of hematologic malignancies that necessitates enhanced risk evaluation for prognostic prediction and therapeutic guidance. The ubiquitin-proteasome system plays a crucial role in AML; however, the specific contributions of 49 core proteasome family members (PSMs) in this context remain largely unexplored. The expression and survival significance of 49 PSMs in AML were evaluated using the data from BeatAML2.0, TCGA, and the GEO database, mainly through the K-M plots, differential genes enrichment analysis, and candidate compounds screening via R language and statistical software. we employed LASSO and Cox regression analyses and developed a model comprising three PSMs (, , and ) aimed at predicting OS in adult AML patients, utilizing expression profiles from the BeatAML2.0 training datasets. Patients with higher risk scores were predominantly found in the AML-M2 subtype, exhibited poorer ELN stratification, showed no complete remission following induction therapies, and had a higher mortality status. Consistently, significantly worse OS was observed in high-risk patients across both the training and three validation datasets, underscoring the robust predictive capability of the three-PSMs model for AML outcomes. This model elucidated the distinct genetic abnormalities landscape between high- and low-risk groups and enhanced the ELN risk stratification system. Ultimately, the three-PSMs risk score captured AML-specific gene expression signatures, providing a molecular basis for selecting potential therapeutic agents. In summary, these findings manifested the significant potential of the PSM model for predicting AML survival and informed treatment strategies.

摘要

多种分子和细胞遗传学变异的积累导致了急性髓系白血病(AML)的异质性,AML是一组血液系统恶性肿瘤,需要加强风险评估以进行预后预测和治疗指导。泛素-蛋白酶体系统在AML中起关键作用;然而,49个核心蛋白酶体家族成员(PSMs)在这种情况下的具体作用仍 largely未被探索。利用BeatAML2.0、TCGA和GEO数据库的数据,主要通过K-M图、差异基因富集分析以及使用R语言和统计软件进行候选化合物筛选,评估了49个PSMs在AML中的表达和生存意义。我们采用LASSO和Cox回归分析,并开发了一个包含三个PSMs(、和)的模型,旨在利用BeatAML2.0训练数据集的表达谱预测成年AML患者的总生存期(OS)。风险评分较高的患者主要见于AML-M2亚型,ELN分层较差,诱导治疗后未完全缓解,且死亡状态较高。一致地,在训练数据集和三个验证数据集中,高风险患者的OS均显著较差,这突出了三PSMs模型对AML预后的强大预测能力。该模型阐明了高风险组和低风险组之间不同的基因异常情况,并增强了ELN风险分层系统。最终,三PSMs风险评分捕捉到了AML特异性基因表达特征,为选择潜在治疗药物提供了分子基础。总之,这些发现表明PSM模型在预测AML生存和指导治疗策略方面具有巨大潜力。

https://cdn.ncbi.nlm.nih.gov/pmc/blobs/4893/11429122/b728a59276f5/biomedicines-12-02147-g001.jpg

文献AI研究员

20分钟写一篇综述,助力文献阅读效率提升50倍。

立即体验

用中文搜PubMed

大模型驱动的PubMed中文搜索引擎

马上搜索

文档翻译

学术文献翻译模型,支持多种主流文档格式。

立即体验