Suppr超能文献

BRD4 抑制剂 I-BET-762 降低了小鼠巨噬细胞和胰腺中的 HO-1 表达。

The BRD4 Inhibitor I-BET-762 Reduces HO-1 Expression in Macrophages and the Pancreas of Mice.

机构信息

Department of Medicine, Indiana University School of Medicine, Indianapolis, IN 46202, USA.

Department of Pharmacology and Toxicology, Indiana University School of Medicine, Indianapolis, IN 46202, USA.

出版信息

Int J Mol Sci. 2024 Sep 16;25(18):9985. doi: 10.3390/ijms25189985.

Abstract

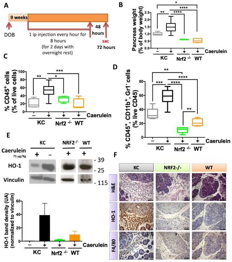
In pancreatic cancer, the tumor microenvironment (TME) accounts for up to 90% of the tumor mass. Pancreatitis, characterized by the increased infiltration of macrophages into the pancreas, is a known risk factor for pancreatic cancer. The NRF2 (nuclear factor erythroid 2-related factor 2) transcription factor regulates responses to oxidative stress and can promote cancer and chemoresistance. NRF2 also attenuates inflammation through the regulation of macrophage-specific genes. Heme oxygenase 1 (HO-1) is expressed by anti-inflammatory macrophages to degrade heme, and its expression is dependent on NRF2 translocation to the nucleus. In macrophages stimulated with conditioned media from pancreatic cancer cells, HO-1 protein levels increased, which correlated with higher NRF2 expression in the nuclear fraction. Significant differences in macrophage infiltration and HO-1 expression were detected in LSL-Kras; Pdx-1-Cre (KC) mice, Nrf2 whole-body knockout (KO) mice and wildtype mice with pancreatitis. Since epigenetic modulation is a mechanism used by tumors to regulate the TME, using small molecules as epigenetic modulators to activate immune recognition is therapeutically desirable. When the bromodomain inhibitor I-BET-762 was used to treat macrophages or mice with pancreatitis, high levels of HO-1 were reduced. This study shows that bromodomain inhibitors can be used to prevent physiological responses to inflammation that promote tumorigenesis.

摘要

在胰腺癌中,肿瘤微环境(TME)占肿瘤体积的 90%。胰腺炎是一种已知的胰腺癌危险因素,其特征是巨噬细胞大量浸润胰腺。NRF2(核因子红细胞 2 相关因子 2)转录因子调节对氧化应激的反应,可促进癌症发生和化疗耐药。NRF2 还通过调节巨噬细胞特异性基因来减轻炎症。血红素加氧酶 1(HO-1)由抗炎性巨噬细胞表达,用于降解血红素,其表达依赖于 NRF2 向核内的转移。在受胰腺癌细胞条件培养基刺激的巨噬细胞中,HO-1 蛋白水平增加,与核部分 NRF2 表达升高相关。在 LSL-Kras; Pdx-1-Cre (KC) 小鼠、Nrf2 全身敲除 (KO) 小鼠和胰腺炎野生型小鼠中,检测到巨噬细胞浸润和 HO-1 表达存在显著差异。由于表观遗传调控是肿瘤用来调节 TME 的一种机制,因此使用小分子作为表观遗传调节剂来激活免疫识别是治疗上的理想选择。当使用溴结构域抑制剂 I-BET-762 治疗巨噬细胞或胰腺炎小鼠时,高水平的 HO-1 减少。这项研究表明,溴结构域抑制剂可用于预防促进肿瘤发生的炎症的生理反应。

https://cdn.ncbi.nlm.nih.gov/pmc/blobs/52b8/11432103/be54edb8b2e8/ijms-25-09985-g001.jpg

文献AI研究员

20分钟写一篇综述,助力文献阅读效率提升50倍。

立即体验

用中文搜PubMed

大模型驱动的PubMed中文搜索引擎

马上搜索

文档翻译

学术文献翻译模型,支持多种主流文档格式。

立即体验