Suppr超能文献

大黄素甲醚通过TLR-4/NF-кB信号通路减轻成年小鼠脂多糖诱导的神经炎症、氧化应激和记忆障碍。

Physcion Mitigates LPS-Induced Neuroinflammation, Oxidative Stress, and Memory Impairments via TLR-4/NF-кB Signaling in Adult Mice.

作者信息

Ahmad Sareer, Choe Kyonghwan, Badshah Haroon, Ahmad Riaz, Ali Waqar, Rehman Inayat Ur, Park Tae Ju, Park Jun Sung, Kim Myeong Ok

机构信息

Division of Life Sciences and Applied Life Science (BK 21 Four), College of Natural Science, Gyeongsang National University, Jinju 52828, Republic of Korea.

Department of Psychiatry and Neuropsychology, School for Mental Health and Neuroscience (MHeNs), Maastricht University, 6229 ER Maastricht, The Netherlands.

出版信息

Pharmaceuticals (Basel). 2024 Sep 11;17(9):1199. doi: 10.3390/ph17091199.

Abstract

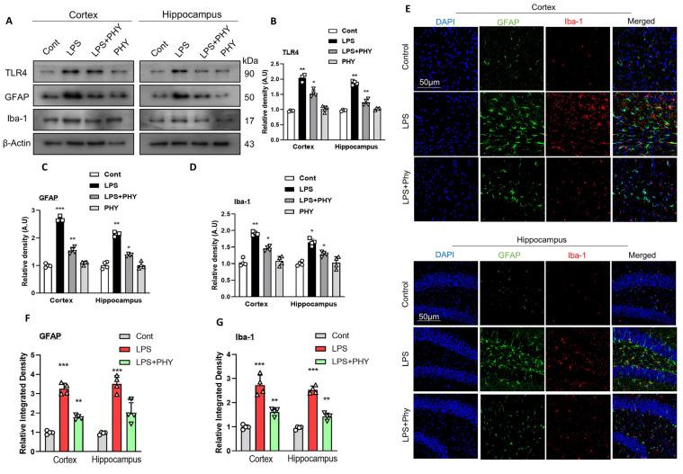
Alzheimer's disease (AD) is the most predominant cause of dementia, considered a progressive decline in cognitive function that ultimately leads to death. AD has posed a substantial challenge in the records of medical science over the past century, representing a predominant etiology of dementia with a high prevalence rate. Neuroinflammation is a common characteristic of various central nervous system (CNS) pathologies like AD, primarily mediated by specialized brain immune and inflammatory cells, such as astrocytes and microglia. The present study aims to elucidate the potential mechanism of physcion that mitigates LPS-induced gliosis and assesses oxidative stress in mice. Physcion reduced the reactivity of Iba-1- and GFAP-positive cells and decreased the level of inflammatory cytokines like TNF-α and IL-1β. Physcion also reversed the effect of LPS-induced oxidative stress by upregulating the expression of Nrf2 and HO-1. Moreover, physcion treatment reversed LPS-induced synaptic disorder by increasing the level of presynaptic protein SNAP-23 and postsynaptic protein PSD-95. Our findings may provide a contemporary theoretical framework for clinical investigations aimed at examining the pathogenic mechanisms and therapeutic approaches for neuroinflammation and AD.

摘要

阿尔茨海默病(AD)是痴呆最主要的病因,被认为是认知功能的渐进性衰退,最终导致死亡。在过去的一个世纪里,AD在医学史上构成了重大挑战,是痴呆的主要病因,患病率很高。神经炎症是各种中枢神经系统(CNS)疾病如AD的共同特征,主要由专门的脑免疫和炎症细胞介导,如星形胶质细胞和小胶质细胞。本研究旨在阐明大黄素减轻脂多糖(LPS)诱导的神经胶质增生的潜在机制,并评估小鼠的氧化应激。大黄素降低了离子钙结合衔接分子1(Iba-1)和胶质纤维酸性蛋白(GFAP)阳性细胞的反应性,并降低了肿瘤坏死因子-α(TNF-α)和白细胞介素-1β(IL-1β)等炎症细胞因子的水平。大黄素还通过上调核因子E2相关因子2(Nrf2)和血红素加氧酶-1(HO-1)的表达来逆转LPS诱导的氧化应激作用。此外,大黄素治疗通过提高突触前蛋白突触小体相关蛋白23(SNAP-23)和突触后蛋白突触后致密物95(PSD-95)的水平来逆转LPS诱导的突触紊乱。我们的研究结果可能为旨在研究神经炎症和AD的致病机制及治疗方法的临床研究提供一个当代理论框架。

https://cdn.ncbi.nlm.nih.gov/pmc/blobs/45f0/11434929/de2a6c5bcec6/pharmaceuticals-17-01199-g001.jpg

文献AI研究员

20分钟写一篇综述,助力文献阅读效率提升50倍。

立即体验

用中文搜PubMed

大模型驱动的PubMed中文搜索引擎

马上搜索

文档翻译

学术文献翻译模型,支持多种主流文档格式。

立即体验